Suppr超能文献

单细胞RNA测序和脂质组学揭示骨骼肌脂肪浸润的细胞和脂质动态变化。

Single-cell RNA sequencing and lipidomics reveal cell and lipid dynamics of fat infiltration in skeletal muscle.

作者信息

Xu Ziye, You Wenjing, Chen Wentao, Zhou Yanbing, Nong Qiuyun, Valencak Teresa G, Wang Yizhen, Shan Tizhong

机构信息

College of Animal Sciences, Zhejiang University, Hangzhou, Zhejiang, China.

Key Laboratory of Molecular Animal Nutrition (Zhejiang University), Ministry of Education, Hangzhou, China.

出版信息

J Cachexia Sarcopenia Muscle. 2021 Feb;12(1):109-129. doi: 10.1002/jcsm.12643. Epub 2020 Nov 27.

Abstract

BACKGROUND

Ageing is accompanied by sarcopenia and intramuscular fat (IMAT) infiltration. In skeletal muscle, fat infiltration is a common feature in several myopathies and is associated with muscular dysfunction and insulin resistance. However, the cellular origin and lipidomic and transcriptomic changes during fat infiltration in skeletal muscle remain unclear.

METHODS

In the current study, we generated a high IMAT-infiltrated skeletal muscle model by glycerol (GLY) injection. Single-cell RNA sequencing and lineage tracing were performed on GLY-injured skeletal muscle at 5 days post-injection (DPI) to identify the cell origins and dynamics. Lipidomics and RNA sequencing were performed on IMAT-infiltrated skeletal muscle at 14 DPI (or 17 DPI for the cold treatment) to analyse alterations of lipid compositions and gene expression levels.

RESULTS

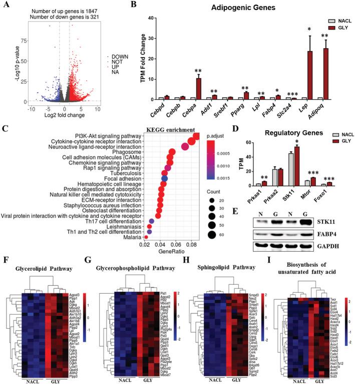
We identified nine distinct major clusters including myeloid-derived cells (52.13%), fibroblast/fibro/adipogenic progenitors (FAPs) (23.24%), and skeletal muscle stem cells (2.02%) in GLY-injured skeletal muscle. Clustering and pseudotemporal trajectories revealed six subpopulations in fibroblast/FAPs and 10 subclusters in myeloid-derived cells. A subpopulation of myeloid-derived cells expressing adipocyte-enriched genes and Pdgfra /Cd68 cells displayed lipid droplets upon adipogenic induction, indicating their adipogenic potential. Lipidomic analysis revealed the changes of overall lipid classes composition (e.g. triglycerides (TAGs) increased by 19.3 times, P = 0.0098; sulfoquinovosyl diacylglycerol decreased by 83%, P = 0.0056) and in the distribution of lipids [e.g. TAGs (18:2/18:2/22:6) increased by 181.6 times, P = 0.021] between GLY-group and saline control. RNA-seq revealed 1847 up-regulated genes and 321 down-regulated genes and significant changes in lipid metabolism-related pathways (e.g. glycerolipid pathway and glycerophospholipid pathway) in our model of GLY-injured skeletal muscle. Notably, short-term cold exposure altered fatty acid composition (e.g. saturated fatty acid decreased by 6.4%, P = 0.058) in fat-infiltrated muscles through directly affecting lipid metabolism pathways including PI3K-AKT and MAPK signalling pathway.

CONCLUSIONS

Our results showed that a subpopulation of myeloid-derived cells may contribute to IMAT infiltration. GLY-induced IMAT infiltration changed the lipid composition and gene expression profiles. Short-term cold exposure might regulate lipid metabolism and its related signalling pathways in fat-infiltrated muscle. Our study provides a comprehensive resource describing the molecular signature of fat infiltration in skeletal muscle.

摘要

背景

衰老伴随着肌肉减少症和肌内脂肪(IMAT)浸润。在骨骼肌中,脂肪浸润是几种肌病的常见特征,并且与肌肉功能障碍和胰岛素抵抗相关。然而,骨骼肌脂肪浸润过程中的细胞起源以及脂质组和转录组变化仍不清楚。

方法

在本研究中,我们通过注射甘油(GLY)建立了一个高IMAT浸润的骨骼肌模型。在注射后5天(DPI)对GLY损伤的骨骼肌进行单细胞RNA测序和谱系追踪,以确定细胞起源和动态变化。在14 DPI(冷处理为17 DPI)时对IMAT浸润的骨骼肌进行脂质组学和RNA测序,以分析脂质组成和基因表达水平的变化。

结果

我们在GLY损伤的骨骼肌中鉴定出九个不同的主要细胞簇,包括骨髓来源的细胞(52.13%)、成纤维细胞/纤维/脂肪生成祖细胞(FAPs,23.24%)和骨骼肌干细胞(2.02%)。聚类分析和伪时间轨迹揭示了成纤维细胞/FAPs中的六个亚群以及骨髓来源细胞中的10个亚簇。一个表达富含脂肪细胞基因的骨髓来源细胞亚群和Pdgfra/Cd68细胞在成脂诱导后显示出脂滴,表明它们具有成脂潜力。脂质组学分析显示,GLY组和生理盐水对照组之间整体脂质类别组成发生了变化(例如甘油三酯(TAGs)增加了19.3倍,P = 0.0098;磺基喹喔啉二酰基甘油减少了83%,P = 0.0056)以及脂质分布的变化[例如TAGs(18:2/18:2/22:6)增加了181.6倍,P = 0.021]。RNA测序揭示了在我们建立的GLY损伤骨骼肌模型中有1847个上调基因和321个下调基因,以及脂质代谢相关途径(如甘油酯途径和甘油磷脂途径)发生了显著变化。值得注意的是,短期冷暴露通过直接影响包括PI3K-AKT和MAPK信号通路在内的脂质代谢途径改变了脂肪浸润肌肉中的脂肪酸组成(例如饱和脂肪酸减少了6.4%;P = 0.058)。

结论

我们的结果表明,骨髓来源的细胞亚群可能促成了IMAT浸润;GLY诱导IMAT浸润改变了脂质组成和基因表达谱;短期冷暴露可能调节脂肪浸润肌肉中的脂质代谢及其相关信号通路。我们的研究提供了一份全面的资源,描述了骨骼肌脂肪浸润的分子特征。

https://cdn.ncbi.nlm.nih.gov/pmc/blobs/d914/7890272/cad0744eec4a/JCSM-12-109-g001.jpg

文献检索

告别复杂PubMed语法,用中文像聊天一样搜索,搜遍4000万医学文献。AI智能推荐,让科研检索更轻松。

立即免费搜索

文件翻译

保留排版,准确专业,支持PDF/Word/PPT等文件格式,支持 12+语言互译。

免费翻译文档

深度研究

AI帮你快速写综述,25分钟生成高质量综述,智能提取关键信息,辅助科研写作。

立即免费体验