Suppr超能文献

β-Pix 依赖性细胞突起推动小鼠胚胎中集体中胚层的迁移。

β-Pix-dependent cellular protrusions propel collective mesoderm migration in the mouse embryo.

机构信息

Developmental Biology Program, Sloan Kettering Institute, Memorial Sloan Kettering Cancer Center, 1275 York Avenue, New York, NY, 10065, USA.

Cell Biology Program, Sloan Kettering Institute, Memorial Sloan Kettering Cancer Center, 1275 York Avenue, New York, NY, 10065, USA.

出版信息

Nat Commun. 2020 Nov 27;11(1):6066. doi: 10.1038/s41467-020-19889-1.

Abstract

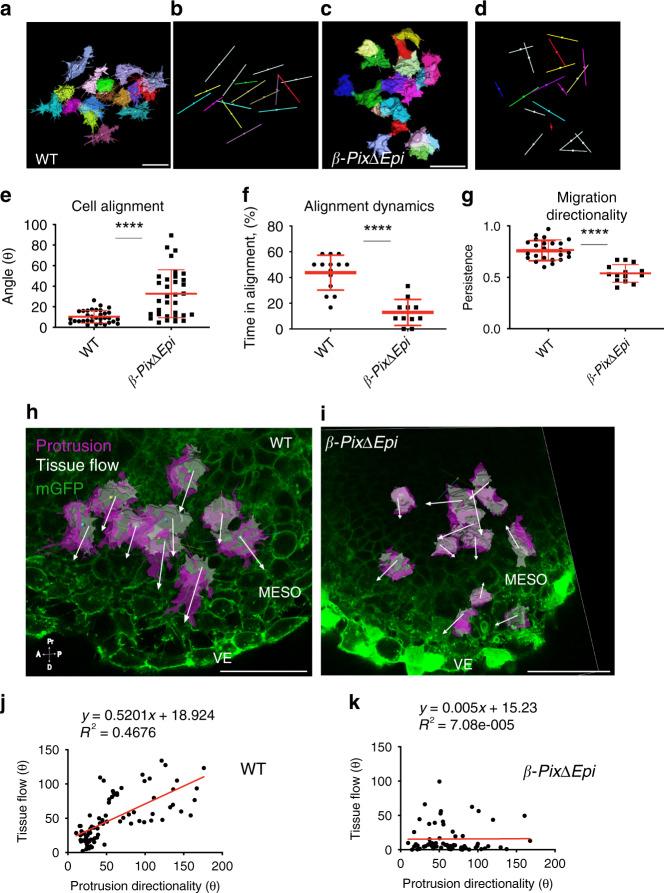
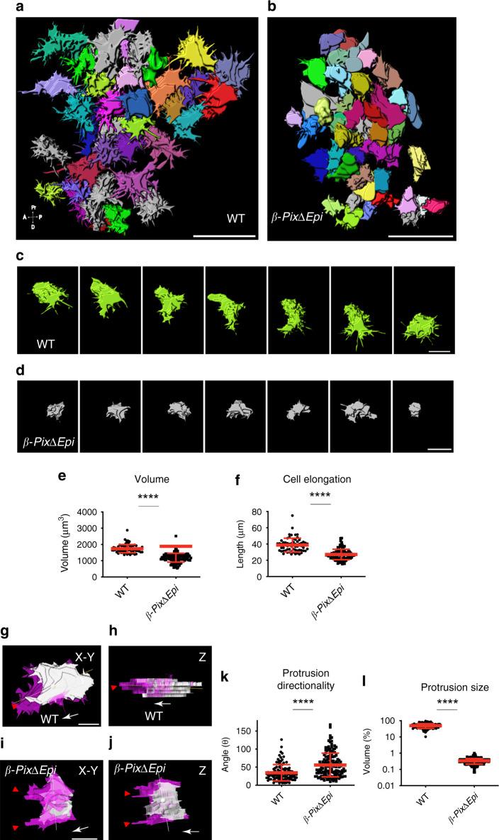
Coordinated directional migration of cells in the mesoderm layer of the early embryo is essential for organization of the body plan. Here we show that mesoderm organization in mouse embryos depends on β-Pix (Arhgef7), a guanine nucleotide exchange factor for Rac1 and Cdc42. As early as E7.5, β-Pix mutants have an abnormally thick mesoderm layer; later, paraxial mesoderm fails to organize into somites. To define the mechanism of action of β-Pix in vivo, we optimize single-cell live-embryo imaging, cell tracking, and volumetric analysis of individual and groups of mesoderm cells. Use of these methods shows that wild-type cells move in the same direction as their neighbors, whereas adjacent β-Pix mutant cells move in random directions. Wild-type mesoderm cells have long polarized filopodia-like protrusions, which are absent in β-Pix mutants. The data indicate that β-Pix-dependent cellular protrusions drive and coordinate collective migration of the mesoderm in vivo.

摘要

早期胚胎中中胚层细胞的协调定向迁移对于身体形态的组织至关重要。在这里,我们表明,小鼠胚胎中中胚层的组织依赖于β-Pix(Arhgef7),它是 Rac1 和 Cdc42 的鸟嘌呤核苷酸交换因子。早在 E7.5,β-Pix 突变体就有异常厚的中胚层层;后来,轴旁中胚层未能组织成体节。为了定义β-Pix 在体内的作用机制,我们优化了单细胞活胚胎成像、细胞跟踪以及单个和群体中胚层细胞的体积分析。这些方法的使用表明,野生型细胞与它们的邻居朝着相同的方向移动,而相邻的β-Pix 突变细胞则随机移动。野生型中胚层细胞具有长的极化丝状伪足样突起,而β-Pix 突变体中则没有。这些数据表明,β-Pix 依赖性细胞突起在体内驱动并协调中胚层的集体迁移。

https://cdn.ncbi.nlm.nih.gov/pmc/blobs/8aca/7695707/9e00779ac2d7/41467_2020_19889_Fig1_HTML.jpg

文献检索

告别复杂PubMed语法,用中文像聊天一样搜索,搜遍4000万医学文献。AI智能推荐,让科研检索更轻松。

立即免费搜索

文件翻译

保留排版,准确专业,支持PDF/Word/PPT等文件格式,支持 12+语言互译。

免费翻译文档

深度研究

AI帮你快速写综述,25分钟生成高质量综述,智能提取关键信息,辅助科研写作。

立即免费体验