Miyake Kosaku, Yagi Saichiro, Aoki Yuki, Shikano Yu, Ikegaya Yuji, Sasaki Takuya
Graduate School of Pharmaceutical Sciences, University of Tokyo, Tokyo, Japan.
Center for Information and Neural Networks, Suita, Japan.
Front Cell Neurosci. 2020 Nov 5;14:571175. doi: 10.3389/fncel.2020.571175. eCollection 2020.
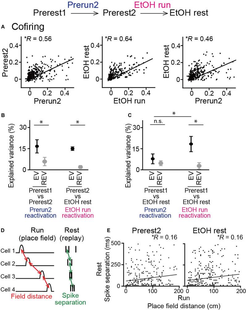
Acute alcohol exposure impairs hippocampus-dependent spatial memory. However, there is little evidence for the effects of ethanol on the spike patterns of hippocampal cell populations. Here, we examined how the spatial firing patterns of place cells, neurons that encode specific locations, were altered in rats that were intraperitoneally injected with 1.5 g/kg ethanol. Ethanol administration partly reduced or abolished place-selective spiking of a subset of place cells during running periods in a spatial task, whereas a subset of place fields newly emerged, suggesting a partial reorganization of hippocampal spatial maps by ethanol. On the other hand, ethanol administration did not significantly alter the frequency of hippocampal sharp-wave ripple (SWRs) and synchronous spike patterns during resting periods, suggesting that offline memory consolidation and retrieval mechanisms underpinned by hippocampal neuronal synchronization are not strongly affected by ethanol. These results indicate that acute ethanol intake mainly affects the encoding of external information but has little impact on internal memory processing.
急性酒精暴露会损害依赖海马体的空间记忆。然而,几乎没有证据表明乙醇对海马体细胞群的放电模式有影响。在此,我们研究了在腹腔注射1.5 g/kg乙醇的大鼠中,编码特定位置的位置细胞的空间放电模式是如何改变的。在空间任务的奔跑阶段,给予乙醇部分降低或消除了一部分位置细胞的位置选择性放电,而新出现了一部分位置野,这表明乙醇使海马体空间图谱发生了部分重组。另一方面,给予乙醇并未显著改变休息期间海马体尖波涟漪(SWRs)的频率和同步放电模式,这表明由海马体神经元同步支持的离线记忆巩固和提取机制不受乙醇的强烈影响。这些结果表明,急性摄入乙醇主要影响外部信息的编码,但对内部记忆处理影响不大。