Terashima Tomoya, Kobashi Shuhei, Watanabe Yasuhiro, Nakanishi Mami, Honda Naoto, Katagi Miwako, Ohashi Natsuko, Kojima Hideto
Department of Stem Cell Biology and Regenerative Medicine, Shiga University of Medical Science, Seta Tsukinowa-cho, Otsu, Shiga 520-2192, Japan.
Division of Neurology, Department of Brain and Neurosciences, Faculty of Medicine, Tottori University, Yonago, Tottori 683-8504, Japan.
iScience. 2020 Nov 4;23(11):101764. doi: 10.1016/j.isci.2020.101764. eCollection 2020 Nov 20.
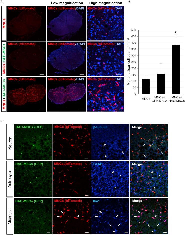
Several treatments have been attempted in amyotrophic lateral sclerosis (ALS) animal models and patients. Recently, transplantation of bone marrow-derived mononuclear cells (MNCs) was investigated as a regenerative therapy for ALS, but satisfactory treatments remain to be established. To develop an effective treatment, we focused on mesenchymal stem cells (MSCs) expressing hepatocyte growth factor, glial cell line-derived neurotrophic factor, and insulin-like growth factor using human artificial chromosome vector (HAC-MSCs). Here, we demonstrated the transplantation of MNCs with HAC-MSCs in ALS mice. As per our results, the progression of motor dysfunction was significantly delayed, and their survival was prolonged dramatically. Additional analysis revealed preservation of motor neurons, suppression of gliosis, engraftment of numerous MNCs, and elevated chemotaxis-related cytokines in the spinal cord of treated mice. Therefore, growth factor-expressing MSCs enhance the therapeutic effects of bone marrow-derived MNCs for ALS and have a high potential as a novel cell therapy for patients with ALS.
在肌萎缩侧索硬化症(ALS)动物模型和患者中已经尝试了多种治疗方法。最近,骨髓来源的单核细胞(MNCs)移植作为一种针对ALS的再生疗法进行了研究,但仍有待建立令人满意的治疗方法。为了开发一种有效的治疗方法,我们使用人类人工染色体载体(HAC-MSCs)专注于表达肝细胞生长因子、胶质细胞源性神经营养因子和胰岛素样生长因子的间充质干细胞(MSCs)。在这里,我们展示了在ALS小鼠中MNCs与HAC-MSCs的联合移植。根据我们的结果,运动功能障碍的进展明显延迟,并且它们的存活期显著延长。进一步的分析显示,治疗小鼠脊髓中的运动神经元得以保留、胶质增生受到抑制、大量MNCs植入以及趋化相关细胞因子升高。因此,表达生长因子的MSCs增强了骨髓来源的MNCs对ALS的治疗效果,并且作为一种针对ALS患者的新型细胞疗法具有很大的潜力。