EA2106 "Biomolécules et Biotechnologies Végétales", Université de Tours, 37200 Tours, France.
Laboratorio de Biotecnología, Sede de Investigación Universitaria, Universidad de Antioquia, Antioquia Medellin 050021, Colombia.
Biomolecules. 2020 Nov 24;10(12):1595. doi: 10.3390/biom10121595.
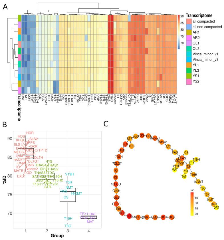
The lesser periwinkle accumulates numerous monoterpene indole alkaloids (MIAs) including the vasodilator vincamine. While the biosynthetic pathway of MIAs has been largely elucidated in other Apocynaceae such as , the counterpart in remains mostly unknown, especially for reactions leading to MIAs specific to this plant. As a consequence, we generated a comprehensive transcriptome elaborated from eight distinct samples including roots, old and young leaves exposed to low or high light exposure conditions. This optimized resource exhibits an improved completeness compared to already published ones. Through homology-based searches using genes as bait, we predicted candidate genes for all common steps of the MIA pathway as illustrated by the cloning of a tabersonine/vincadifformine 16--methyltransferase (Vm16OMT) isoform. The functional validation of this enzyme revealed its capacity of methylating 16-hydroxylated derivatives of tabersonine, vincadifformine and lochnericine with a Km 0.94 ± 0.06 µM for 16-hydroxytabersonine. Furthermore, by combining expression of fusions with yellow fluorescent proteins and interaction assays, we established that Vm16OMT is located in the cytosol and forms homodimers. Finally, a gene co-expression network was performed to identify candidate genes of the missing biosynthetic steps to guide MIA pathway elucidation.
长春花含有多种单萜吲哚生物碱(MIAs),包括血管扩张剂长春胺。虽然其他夹竹桃科植物(如)中的 MIA 生物合成途径已被广泛阐明,但该途径在长春花中的对应部分仍知之甚少,尤其是对于导致该植物特有 MIA 的反应。因此,我们从包括根、暴露在低光或高光条件下的老叶和嫩叶在内的 8 个不同样本中生成了一个全面的 转录组。与已经发表的转录组相比,这个优化的资源具有更高的完整性。通过使用 基因作为诱饵进行基于同源性的搜索,我们预测了 MIA 途径的所有常见步骤的候选基因,如图所示克隆了一种蛇根碱/长春质碱 16--甲基转移酶(Vm16OMT)同工型。该酶的功能验证表明,它能够甲基化蛇根碱、长春质碱和 lochnericine 的 16-羟基衍生物,Km 值为 16-羟基蛇根碱 0.94 ± 0.06 µM。此外,通过与黄色荧光蛋白融合的表达和相互作用测定,我们确定 Vm16OMT 位于细胞质中并形成同源二聚体。最后,进行了基因共表达网络分析,以鉴定缺失的生物合成步骤的候选基因,以指导 MIA 途径的阐明。