Kazan State Medical University, 420012 Kazan, Russia.
Institute of Fundamental Medicine and Biology, Kazan [Volga Region] Federal University, 420008 Kazan, Russia.
Int J Mol Sci. 2020 Nov 24;21(23):8896. doi: 10.3390/ijms21238896.
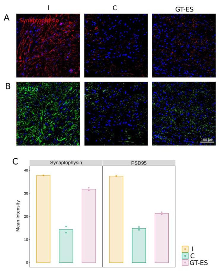
The translation of new therapies for spinal cord injury to clinical trials can be facilitated with large animal models close in morpho-physiological scale to humans. Here, we report functional restoration and morphological reorganization after spinal contusion in pigs, following a combined treatment of locomotor training facilitated with epidural electrical stimulation (EES) and cell-mediated triple gene therapy with umbilical cord blood mononuclear cells overexpressing recombinant vascular endothelial growth factor, glial-derived neurotrophic factor, and neural cell adhesion molecule. Preliminary results obtained on a small sample of pigs 2 months after spinal contusion revealed the difference in post-traumatic spinal cord outcomes in control and treated animals. In treated pigs, motor performance was enabled by EES and the corresponding morpho-functional changes in hind limb skeletal muscles were accompanied by the reorganization of the glial cell, the reaction of stress cell, and synaptic proteins. Our data demonstrate effects of combined EES-facilitated motor training and cell-mediated triple gene therapy after spinal contusion in large animals, informing a background for further animal studies and clinical translation.
采用形态和生理学上接近人类的大动物模型可促进脊髓损伤新疗法向临床试验的转化。在这里,我们报告了电刺激(EES)辅助运动训练和脐带血单个核细胞介导的三重基因治疗(过表达重组血管内皮生长因子、胶质源性神经营养因子和神经细胞黏附分子)联合治疗后猪脊髓挫伤后的功能恢复和形态重建。在脊髓挫伤后 2 个月的一小部分猪中获得的初步结果显示了对照组和治疗组动物在创伤后脊髓结果上的差异。在治疗组猪中,EES 可实现运动性能,EES 对应的后肢骨骼肌形态和功能变化伴随着神经胶质细胞的重组、应激细胞的反应和突触蛋白。我们的数据证明了电刺激辅助运动训练和细胞介导的三重基因治疗在大型动物脊髓挫伤后的效果,为进一步的动物研究和临床转化提供了背景。