Department of Biochemistry and Molecular Genetics, University of Illinois at Chicago, Chicago, IL, USA.
Children's Medical Center Research Institute, UT Southwestern Medical Center, Dallas, TX, USA.
Nat Metab. 2020 Dec;2(12):1401-1412. doi: 10.1038/s42255-020-00316-0. Epub 2020 Nov 30.
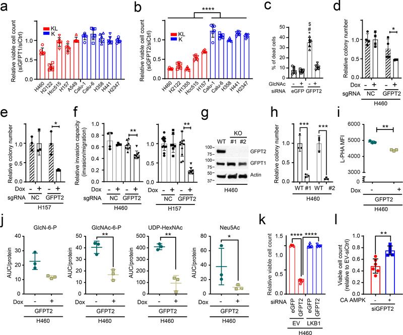
In non-small-cell lung cancer (NSCLC), concurrent mutations in the oncogene KRAS and the tumour suppressor STK11 (also known as LKB1) encoding the kinase LKB1 result in aggressive tumours prone to metastasis but with liabilities arising from reprogrammed metabolism. We previously demonstrated perturbed nitrogen metabolism and addiction to an unconventional pathway of pyrimidine synthesis in KRAS/LKB1 co-mutant cancer cells. To gain broader insight into metabolic reprogramming in NSCLC, we analysed tumour metabolomes in a series of genetically engineered mouse models with oncogenic KRAS combined with mutations in LKB1 or p53. Metabolomics and gene expression profiling pointed towards activation of the hexosamine biosynthesis pathway (HBP), another nitrogen-related metabolic pathway, in both mouse and human KRAS/LKB1 co-mutant tumours. KRAS/LKB1 co-mutant cells contain high levels of HBP metabolites, higher flux through the HBP pathway and elevated dependence on the HBP enzyme glutamine-fructose-6-phosphate transaminase [isomerizing] 2 (GFPT2). GFPT2 inhibition selectively reduced KRAS/LKB1 co-mutant tumour cell growth in culture, xenografts and genetically modified mice. Our results define a new metabolic vulnerability in KRAS/LKB1 co-mutant tumours and provide a rationale for targeting GFPT2 in this aggressive NSCLC subtype.
在非小细胞肺癌 (NSCLC) 中,致癌基因 KRAS 和肿瘤抑制基因 STK11(也称为 LKB1)的同时突变导致侵袭性肿瘤易发生转移,但由于代谢途径的重新编程而存在缺陷。我们之前证明了 KRAS/LKB1 共突变癌细胞中氮代谢紊乱和对嘧啶合成非常规途径的依赖。为了更全面地了解 NSCLC 中的代谢重编程,我们在一系列具有致癌性 KRAS 与 LKB1 或 p53 突变的基因工程小鼠模型中分析了肿瘤代谢组。代谢组学和基因表达谱分析表明,在小鼠和人类的 KRAS/LKB1 共突变肿瘤中,己糖胺生物合成途径(HBP),另一种与氮有关的代谢途径,被激活。KRAS/LKB1 共突变细胞含有高水平的 HBP 代谢物,HBP 途径的通量更高,对 HBP 酶谷氨酰胺果糖-6-磷酸氨基转移酶 [异构酶] 2(GFPT2)的依赖性增加。GFPT2 抑制在培养物、异种移植物和基因修饰小鼠中选择性地降低了 KRAS/LKB1 共突变肿瘤细胞的生长。我们的研究结果定义了 KRAS/LKB1 共突变肿瘤中的一种新的代谢脆弱性,并为在这种侵袭性 NSCLC 亚型中靶向 GFPT2 提供了依据。