Suppr超能文献

微小RNA-29c-3p通过靶向驱动蛋白家族成员4A调控卵巢癌的增殖与迁移。

miR-29c-3p regulates proliferation and migration in ovarian cancer by targeting KIF4A.

作者信息

Feng Songwei, Luo Shanhui, Ji Chenchen, Shi Jia

机构信息

Department of Gynecology, The Second Affiliated Hospital of Soochow University, Suzhou, People's Republic of China.

Orthopedic Institute, Soochow University, Suzhou, People's Republic of China.

出版信息

World J Surg Oncol. 2020 Dec 1;18(1):315. doi: 10.1186/s12957-020-02088-z.

Abstract

BACKGROUND

Increasing evidence suggested that microRNA and kinesin superfamily proteins play an essential role in ovarian cancer. The association between KIF4A and ovarian cancer (OC) was investigated in this study.

METHODS

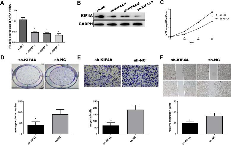
We performed bioinformatics analysis in the GEO database to screen out the differentially expressed miRNAs (DEmiRNAs) associated with ovarian cancer prognosis. Upstream targeting prediction for KIF4A was acquired by using the mirDIP database. The potential regulatory factor miR-29c-3p for KIF4A was obtained from the intersection of the above all miRNAs. The prognosis of KIF4A and target-miRNA in OC was obtained in the subsequent analysis. qRT-PCR and Western blot detected KIF4A expression level in IOSE80 (human normal ovarian epithelial cell line). In the meantime, the gene expression level was detected in A2780, HO-8910PM, COC1, and SKOV3 cell lines (human ovarian carcinoma cell line). MTT and colony formation assays were used to detect cell proliferation of SKOV3 cell line. The following assays detected cell migration through the use of transwell and wound heal assays. Targeted binding relationship between KIF4A and miRNA was detected by using the dual-luciferase reporter assay.

RESULTS

Both high expression of KIF4A and lower expression of miR-29c-3p could be used as biomarkers indicating poor prognosis in OC patients. Cellular function tests confirmed that when KIF4A was silenced, it inhibited the proliferation and migration of OC cells. In addition, 3'-UTR of KIF4A had a direct binding site with miR-29c-3p, which indicated that the expression of KIF4A could be regulated by miR-29c-3p. In subsequent assays, the proliferation and migration of OC cells were inhibited by the overexpression of miR-29c-3p. At the same time, rescue experiments also confirmed that the promotion of KIF4A could be reversed by miR-29c-3p.

CONCLUSION

In a word, our data revealed a new mechanism for the role of KIF4A in the occurrence and development of OC.

摘要

背景

越来越多的证据表明,微小RNA和驱动蛋白超家族蛋白在卵巢癌中起着至关重要的作用。本研究调查了KIF4A与卵巢癌(OC)之间的关联。

方法

我们在GEO数据库中进行生物信息学分析,以筛选出与卵巢癌预后相关的差异表达微小RNA(DEmiRNAs)。通过使用mirDIP数据库获得KIF4A的上游靶向预测。从上述所有微小RNA的交集获得KIF4A的潜在调节因子miR-29c-3p。在后续分析中获得OC中KIF4A和靶微小RNA的预后情况。qRT-PCR和蛋白质印迹法检测IOSE80(人正常卵巢上皮细胞系)中KIF4A的表达水平。同时,检测A2780、HO-8910PM、COC1和SKOV3细胞系(人卵巢癌细胞系)中的基因表达水平。MTT和集落形成试验用于检测SKOV3细胞系的细胞增殖。通过使用Transwell和伤口愈合试验检测以下试验中的细胞迁移。使用双荧光素酶报告基因试验检测KIF4A与微小RNA之间的靶向结合关系。

结果

KIF4A的高表达和miR-29c-3p的低表达均可作为OC患者预后不良的生物标志物。细胞功能测试证实,当KIF4A沉默时,它会抑制OC细胞的增殖和迁移。此外,KIF4A的3'-UTR与miR-29c-3p有直接结合位点,这表明KIF4A的表达可受miR-29c-3p调控。在后续试验中,miR-29c-3p的过表达抑制了OC细胞的增殖和迁移。同时,挽救实验也证实miR-29c-3p可逆转KIF4A的促进作用。

结论

总之,我们的数据揭示了KIF4A在OC发生发展中作用的新机制。

https://cdn.ncbi.nlm.nih.gov/pmc/blobs/0d34/7709319/5b32659b2951/12957_2020_2088_Fig1_HTML.jpg

文献AI研究员

20分钟写一篇综述,助力文献阅读效率提升50倍。

立即体验

用中文搜PubMed

大模型驱动的PubMed中文搜索引擎

马上搜索

文档翻译

学术文献翻译模型,支持多种主流文档格式。

立即体验