Host-Pathogen Interactions Group, School of Biochemistry and Immunology, Trinity Biomedical Sciences Institute, Trinity College Dublin, Dublin, Ireland.
bioTEM, School of Biochemistry and Immunology, Trinity Biomedical Sciences Institute, Trinity College Dublin, Dublin, Ireland.
Front Immunol. 2020 Nov 11;11:565545. doi: 10.3389/fimmu.2020.565545. eCollection 2020.
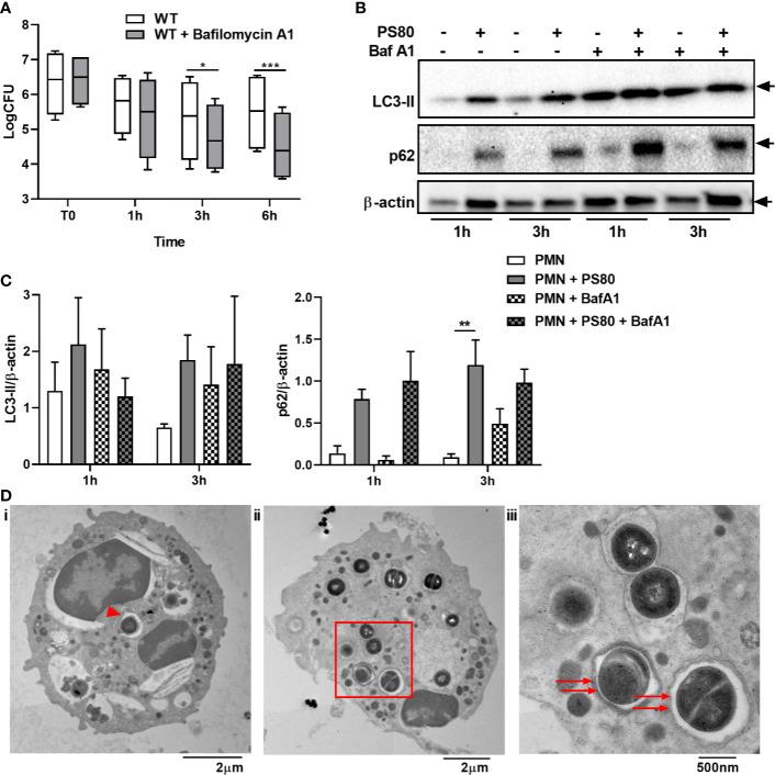
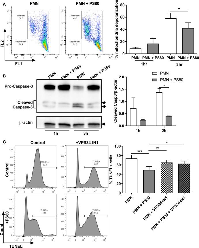
Polymorphonuclear neutrophils (PMN) are critical for first line innate immune defence against . Mature circulating PMN maintain a short half-life ending in constitutive apoptotic cell death. This makes them unlikely candidates as a bacterial intracellular niche. However, there is significant evidence to suggest that can survive intracellularly within PMN and this contributes to persistence and dissemination during infection. The precise mechanism by which parasitizes these cells remains to be established. Herein we propose a novel mechanism by which subverts both autophagy and apoptosis in PMN in order to maintain an intracellular survival niche during infection. Intracellular survival of within primary human PMN was associated with an accumulation of the autophagic flux markers LC3-II and p62, while inhibition of the autophagy pathway led to a significant reduction in intracellular survival of bacteria. This intracellular survival of was coupled with a delay in neutrophil apoptosis as well as increased expression of several anti-apoptotic factors. Importantly, blocking autophagy in infected PMN partially restored levels of apoptosis to that of uninfected PMN, suggesting a connection between the autophagic and apoptotic pathways during intracellular survival. These results provide a novel mechanism for intracellular survival and suggest that may be subverting crosstalk between the autophagic and apoptosis pathways in order to maintain an intracellular niche within human PMN.
多形核中性粒细胞(PMN)是对抗 的一线先天免疫防御的关键。成熟的循环 PMN 维持短半衰期,最终导致固有凋亡细胞死亡。这使得它们不太可能成为细菌细胞内小生境的候选者。然而,有大量证据表明 可以在 PMN 内存活,这有助于在感染过程中持续存在和传播。 寄生这些细胞的确切机制仍有待确定。本文提出了一种新的机制,即 通过在 PMN 中颠覆自噬和细胞凋亡,从而在感染期间维持细胞内生存小生境。 在原代人 PMN 内 的细胞内存活与自噬通量标记物 LC3-II 和 p62 的积累有关,而自噬途径的抑制导致细菌的细胞内存活显著减少。 这种 的细胞内存活与中性粒细胞凋亡的延迟以及几种抗凋亡因子的表达增加有关。重要的是,在感染的 PMN 中阻断自噬部分恢复了凋亡水平,与未感染的 PMN 相当,这表明在细胞内存活期间自噬和凋亡途径之间存在联系。这些结果为 提供了一种新的细胞内生存机制,并表明 可能在颠覆自噬和凋亡途径之间的串扰,以维持人 PMN 内的细胞内小生境。