• 文献检索
  • 文档翻译
  • 深度研究
  • 学术资讯
  • Suppr Zotero 插件Zotero 插件
  • 邀请有礼
  • 套餐&价格
  • 历史记录
应用&插件
Suppr Zotero 插件Zotero 插件浏览器插件Mac 客户端Windows 客户端微信小程序
定价
高级版会员购买积分包购买API积分包
服务
文献检索文档翻译深度研究API 文档MCP 服务
关于我们
关于 Suppr公司介绍联系我们用户协议隐私条款
关注我们

Suppr 超能文献

核心技术专利:CN118964589B侵权必究
粤ICP备2023148730 号-1Suppr @ 2026

文献检索

告别复杂PubMed语法,用中文像聊天一样搜索,搜遍4000万医学文献。AI智能推荐,让科研检索更轻松。

立即免费搜索

文件翻译

保留排版,准确专业,支持PDF/Word/PPT等文件格式,支持 12+语言互译。

免费翻译文档

深度研究

AI帮你快速写综述,25分钟生成高质量综述,智能提取关键信息,辅助科研写作。

立即免费体验

TRIM27 作为一种癌基因,通过 SIX3-β-连环蛋白信号通路调节非小细胞肺癌细胞的增殖和转移。

TRIM27 acts as an oncogene and regulates cell proliferation and metastasis in non-small cell lung cancer through SIX3-β-catenin signaling.

机构信息

Department of Thoracic Surgery, The Second Affiliated Hospital of Xi'an Jiaotong University, Xi'an 710004, China.

Xi'an Jiaotong University Press, Xi'an 710049, China.

出版信息

Aging (Albany NY). 2020 Dec 2;12(24):25564-25580. doi: 10.18632/aging.104163.

DOI:10.18632/aging.104163
PMID:33264103
原文链接:https://pmc.ncbi.nlm.nih.gov/articles/PMC7803540/
Abstract

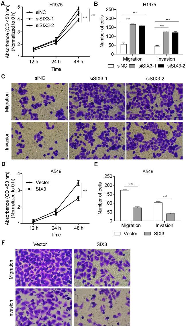
The Wnt/β-catenin pathway plays vital roles in diverse biological processes, including cell differentiation, proliferation, migration, and insulin sensitivity. A recent study reported that the DNA-binding transcriptional factor SIX3 is essential during embryonic development in vertebrates and capable of downregulating target genes of the Wnt/β-catenin pathway in lung cancer, indicating negative regulation of Wnt/β-catenin activation. However, regulation of the SIX3-Wnt/β-catenin pathway axis remains unknown. We measured the expression of TRIM27 and SIX3 as well as investigated whether there was a correlation between them in lung cancer tissue samples. Herein, we found that the E3 ubiquitin ligase, TRIM27, ubiquitinates, and degrades SIX3. TRIM27 induces non-small cell lung cancer (NSCLC) cell proliferation and metastasis, and the expression of β-catenin, S100P, TGFB3, and MMP-9 were significantly inhibited by SIX3. Furthermore, XAV939 is a selective β-catenin-mediated transcription inhibitor that inhibited TRIM27- and SIX3-mediated NSCLC cell proliferation, migration, and invasion. Clinically, lung tissue samples of cancer patients showed increased TRIM27 expression and decreased SIX3 expression. Taken together, these data demonstrate that TRIM27 acts as an oncogene regulating cell proliferation and metastasis in NSCLC through SIX3-β-catenin signaling.

摘要

Wnt/β-catenin 通路在多种生物学过程中发挥着重要作用,包括细胞分化、增殖、迁移和胰岛素敏感性。最近的一项研究报道,DNA 结合转录因子 SIX3 在脊椎动物胚胎发育中是必不可少的,并且能够下调肺癌中 Wnt/β-catenin 通路的靶基因,表明对 Wnt/β-catenin 激活的负调控。然而,SIX3-Wnt/β-catenin 通路轴的调节仍然未知。我们测量了肺组织样本中 TRIM27 和 SIX3 的表达,并研究了它们之间是否存在相关性。在此,我们发现 E3 泛素连接酶 TRIM27 泛素化和降解 SIX3。TRIM27 诱导非小细胞肺癌(NSCLC)细胞增殖和转移,β-catenin、S100P、TGFB3 和 MMP-9 的表达明显受到 SIX3 的抑制。此外,XAV939 是一种选择性的β-catenin 介导的转录抑制剂,可抑制 TRIM27 和 SIX3 介导的 NSCLC 细胞增殖、迁移和侵袭。临床上,癌症患者的肺组织样本显示 TRIM27 表达增加,SIX3 表达减少。综上所述,这些数据表明,TRIM27 通过 SIX3-β-catenin 信号作为一种癌基因调节 NSCLC 中的细胞增殖和转移。

https://cdn.ncbi.nlm.nih.gov/pmc/blobs/d830/7803540/0ec0c79dc291/aging-12-104163-g006.jpg
https://cdn.ncbi.nlm.nih.gov/pmc/blobs/d830/7803540/af62d7ea781f/aging-12-104163-g001.jpg
https://cdn.ncbi.nlm.nih.gov/pmc/blobs/d830/7803540/b4fc9cce06b4/aging-12-104163-g002.jpg
https://cdn.ncbi.nlm.nih.gov/pmc/blobs/d830/7803540/c7028a1f0203/aging-12-104163-g003.jpg
https://cdn.ncbi.nlm.nih.gov/pmc/blobs/d830/7803540/b078c14e9d6c/aging-12-104163-g004.jpg
https://cdn.ncbi.nlm.nih.gov/pmc/blobs/d830/7803540/86f7c4042c64/aging-12-104163-g005.jpg
https://cdn.ncbi.nlm.nih.gov/pmc/blobs/d830/7803540/0ec0c79dc291/aging-12-104163-g006.jpg
https://cdn.ncbi.nlm.nih.gov/pmc/blobs/d830/7803540/af62d7ea781f/aging-12-104163-g001.jpg
https://cdn.ncbi.nlm.nih.gov/pmc/blobs/d830/7803540/b4fc9cce06b4/aging-12-104163-g002.jpg
https://cdn.ncbi.nlm.nih.gov/pmc/blobs/d830/7803540/c7028a1f0203/aging-12-104163-g003.jpg
https://cdn.ncbi.nlm.nih.gov/pmc/blobs/d830/7803540/b078c14e9d6c/aging-12-104163-g004.jpg
https://cdn.ncbi.nlm.nih.gov/pmc/blobs/d830/7803540/86f7c4042c64/aging-12-104163-g005.jpg
https://cdn.ncbi.nlm.nih.gov/pmc/blobs/d830/7803540/0ec0c79dc291/aging-12-104163-g006.jpg

相似文献

1
TRIM27 acts as an oncogene and regulates cell proliferation and metastasis in non-small cell lung cancer through SIX3-β-catenin signaling.TRIM27 作为一种癌基因,通过 SIX3-β-连环蛋白信号通路调节非小细胞肺癌细胞的增殖和转移。
Aging (Albany NY). 2020 Dec 2;12(24):25564-25580. doi: 10.18632/aging.104163.
2
Down-regulation of SIX3 is associated with clinical outcome in lung adenocarcinoma.SIX3 的下调与肺腺癌的临床结果相关。
PLoS One. 2013 Aug 16;8(8):e71816. doi: 10.1371/journal.pone.0071816. eCollection 2013.
3
MicroRNA-625 inhibits the progression of non‑small cell lung cancer by directly targeting HOXB5 and deactivating the Wnt/β-catenin pathway.MicroRNA-625 通过直接靶向 HOXB5 并失活 Wnt/β-catenin 通路抑制非小细胞肺癌的进展。
Int J Mol Med. 2019 Jul;44(1):346-356. doi: 10.3892/ijmm.2019.4203. Epub 2019 May 20.
4
SOX9 drives the epithelial-mesenchymal transition in non-small-cell lung cancer through the Wnt/β-catenin pathway.SOX9 通过 Wnt/β-catenin 通路驱动非小细胞肺癌的上皮-间充质转化。
J Transl Med. 2019 May 6;17(1):143. doi: 10.1186/s12967-019-1895-2.
5
Epigenetically controlled Six3 expression regulates glioblastoma cell proliferation and invasion alongside modulating the activation levels of WNT pathway members.表观遗传调控的Six3表达在调节WNT通路成员激活水平的同时,调控胶质母细胞瘤细胞的增殖和侵袭。
J Neurooncol. 2017 Jul;133(3):509-518. doi: 10.1007/s11060-017-2476-y. Epub 2017 Jun 22.
6
Screening and identification of miRNAs negatively regulating FAM83A/Wnt/β-catenin signaling pathway in non-small cell lung cancer.筛选并鉴定非小细胞肺癌中 FAM83A/Wnt/β-连环蛋白信号通路的负调控 miRNAs。
Sci Rep. 2024 Jul 29;14(1):17394. doi: 10.1038/s41598-024-67686-3.
7
TC-1 (c8orf4) enhances aggressive biologic behavior in lung cancer through the Wnt/β-catenin pathway.TC-1(c8orf4)通过 Wnt/β-连环蛋白通路增强肺癌的侵袭性生物学行为。
J Surg Res. 2013 Nov;185(1):255-63. doi: 10.1016/j.jss.2013.05.075. Epub 2013 Jun 11.
8
BCL9 promotes epithelial mesenchymal transition and invasion in cisplatin resistant NSCLC cells via β-catenin pathway.BCL9 通过 β-catenin 通路促进顺铂耐药 NSCLC 细胞中的上皮间质转化和侵袭。
Life Sci. 2018 Sep 1;208:284-294. doi: 10.1016/j.lfs.2018.07.023. Epub 2018 Jul 23.
9
Upregulated lncRNA SNHG1 contributes to progression of non-small cell lung cancer through inhibition of miR-101-3p and activation of Wnt/β-catenin signaling pathway.上调的长链非编码RNA SNHG1通过抑制miR-101-3p和激活Wnt/β-连环蛋白信号通路促进非小细胞肺癌进展。
Oncotarget. 2017 Mar 14;8(11):17785-17794. doi: 10.18632/oncotarget.14854.
10
Downregulation of BarH-like homeobox 2 promotes cell proliferation, migration and aerobic glycolysis through Wnt/β-catenin signaling, and predicts a poor prognosis in non-small cell lung carcinoma.类BarH同源盒蛋白2的下调通过Wnt/β-连环蛋白信号通路促进细胞增殖、迁移及有氧糖酵解,并预示非小细胞肺癌预后不良。
Thorac Cancer. 2018 Mar;9(3):390-399. doi: 10.1111/1759-7714.12593. Epub 2018 Jan 17.

引用本文的文献

1
Multiple roles of S100P in pan carcinoma: Biological functions and mechanisms (Review).S100P在泛癌中的多重作用:生物学功能与机制(综述)
Oncol Rep. 2025 Jun;53(6). doi: 10.3892/or.2025.8895. Epub 2025 Apr 11.
2
Integrated analysis of single-cell and bulk RNA-sequencing to predict prognosis and therapeutic response for colorectal cancer.整合单细胞和批量RNA测序分析以预测结直肠癌的预后和治疗反应
Sci Rep. 2025 Mar 7;15(1):7986. doi: 10.1038/s41598-025-91761-y.
3
TRIM27 revealing by tumor educated platelet RNA-sequencing, as a potential biomarker for malignant ground-glass opacities diagnosis mediates glycolysis of non-small cell lung cancer cells partially through HOXM1.

本文引用的文献

1
Overexpression of USP5 contributes to tumorigenesis in non-small cell lung cancer via the stabilization of β-catenin protein.USP5的过表达通过β-连环蛋白的稳定促进非小细胞肺癌的肿瘤发生。
Am J Cancer Res. 2018 Nov 1;8(11):2284-2295. eCollection 2018.
2
Overexpression of HDAC6 suppresses tumor cell proliferation and metastasis by inhibition of the canonical Wnt/β-catenin signaling pathway in hepatocellular carcinoma.HDAC6的过表达通过抑制肝细胞癌中经典的Wnt/β-连环蛋白信号通路来抑制肿瘤细胞的增殖和转移。
Oncol Lett. 2018 Dec;16(6):7082-7090. doi: 10.3892/ol.2018.9504. Epub 2018 Sep 26.
3
FAM46B inhibits cell proliferation and cell cycle progression in prostate cancer through ubiquitination of β-catenin.
通过肿瘤驯化血小板RNA测序揭示的TRIM27,作为恶性磨玻璃影诊断的潜在生物标志物,部分通过HOXM1介导非小细胞肺癌细胞的糖酵解。
Transl Lung Cancer Res. 2024 Sep 30;13(9):2307-2325. doi: 10.21037/tlcr-24-157. Epub 2024 Sep 24.
4
Development and validation of a TRIM27-based nomogram for predicting metachronous liver metastasis and prognosis in postoperative colorectal cancer patients.基于 TRIM27 的列线图构建与验证:用于预测结直肠癌术后患者肝转移的发生及预后
BMC Cancer. 2024 Sep 13;24(1):1142. doi: 10.1186/s12885-024-12890-7.
5
TRIM27 promotes the Warburg effect and glioblastoma progression via inhibiting the LKB1/AMPK/mTOR axis.TRIM27通过抑制LKB1/AMPK/mTOR轴促进瓦伯格效应和胶质母细胞瘤进展。
Am J Cancer Res. 2024 Jul 15;14(7):3468-3482. doi: 10.62347/TKFV8564. eCollection 2024.
6
Establishment of a SUMO pathway related gene signature for predicting prognosis, chemotherapy response and investigating the role of EGR2 in bladder cancer.建立用于预测预后、化疗反应并研究EGR2在膀胱癌中作用的小泛素样修饰蛋白(SUMO)途径相关基因特征。
J Cancer. 2024 May 20;15(12):3841-3856. doi: 10.7150/jca.96481. eCollection 2024.
7
Wnt/β-catenin signaling in the development and therapeutic resistance of non-small cell lung cancer.Wnt/β-catenin 信号通路在非小细胞肺癌发生发展及治疗抵抗中的作用
J Transl Med. 2024 Jun 13;22(1):565. doi: 10.1186/s12967-024-05380-8.
8
Advances of E3 ligases in lung cancer.肺癌中E3泛素连接酶的研究进展
Biochem Biophys Rep. 2024 May 27;38:101740. doi: 10.1016/j.bbrep.2024.101740. eCollection 2024 Jul.
9
Specificity protein 1/3 regulate T-cell acute lymphoblastic leukemia cell proliferation and apoptosis through β-catenin by acting as targets of miR-495-3p.特异性蛋白 1/3 通过作为 miR-495-3p 的靶标,通过 β-连环蛋白调节 T 细胞急性淋巴细胞白血病细胞的增殖和凋亡。
Ann Hematol. 2024 Aug;103(8):2945-2960. doi: 10.1007/s00277-024-05764-2. Epub 2024 Jun 3.
10
Intricate confrontation: Research progress and application potential of TRIM family proteins in tumor immune escape.错综复杂的对抗:TRIM 家族蛋白在肿瘤免疫逃逸中的研究进展与应用潜力。
J Adv Res. 2023 Dec;54:147-179. doi: 10.1016/j.jare.2023.01.011. Epub 2023 Feb 2.
FAM46B 通过泛素化 β-连环蛋白抑制前列腺癌中的细胞增殖和细胞周期进程。
Exp Mol Med. 2018 Dec 10;50(12):1-12. doi: 10.1038/s12276-018-0184-0.
4
Antrodia salmonea suppresses invasion and metastasis in triple-negative breast cancer cells by reversing EMT through the NF-κB and Wnt/β-catenin signaling pathway.鲑鱼拟层孔菌通过逆转 EMT 抑制三阴性乳腺癌细胞的侵袭和转移 NF-κB 和 Wnt/β-连环蛋白信号通路。
Food Chem Toxicol. 2019 Feb;124:219-230. doi: 10.1016/j.fct.2018.12.009. Epub 2018 Dec 7.
5
Effects of HMGA2 gene downregulation by siRNA on lung carcinoma cell migration in A549 cell lines.siRNA 下调 HMGA2 基因对 A549 肺癌细胞迁移的影响。
J Cell Biochem. 2019 Apr;120(4):5024-5032. doi: 10.1002/jcb.27778. Epub 2018 Oct 14.
6
Selective Inhibition of ADAM28 Suppresses Lung Carcinoma Cell Growth and Metastasis.选择性抑制 ADAM28 可抑制肺癌细胞的生长和转移。
Mol Cancer Ther. 2018 Nov;17(11):2427-2438. doi: 10.1158/1535-7163.MCT-17-1198. Epub 2018 Sep 6.
7
TRIM27 functions as an oncogene by activating epithelial-mesenchymal transition and p-AKT in colorectal cancer.TRIM27 通过激活结直肠癌细胞中的上皮-间充质转化和 p-AKT 发挥癌基因作用。
Int J Oncol. 2018 Aug;53(2):620-632. doi: 10.3892/ijo.2018.4408. Epub 2018 May 16.
8
Involvement of miR-140-3p in Wnt3a and TGFβ3 signaling pathways during osteoblast differentiation in MC3T3-E1 cells.miR-140-3p在MC3T3-E1细胞成骨细胞分化过程中参与Wnt3a和TGFβ3信号通路。
Genes Cells. 2018 Jul;23(7):517-527. doi: 10.1111/gtc.12591. Epub 2018 May 9.
9
Ubiquitin conjugating enzyme E2 L3 promoted tumor growth of NSCLC through accelerating p27kip1 ubiquitination and degradation.泛素结合酶E2 L3通过加速p27kip1的泛素化和降解促进非小细胞肺癌的肿瘤生长。
Oncotarget. 2017 Aug 24;8(48):84193-84203. doi: 10.18632/oncotarget.20449. eCollection 2017 Oct 13.
10
The Role of Gonadotropin-Releasing Hormone in Cancer Cell Proliferation and Metastasis.促性腺激素释放激素在癌细胞增殖和转移中的作用
Front Endocrinol (Lausanne). 2017 Aug 4;8:187. doi: 10.3389/fendo.2017.00187. eCollection 2017.