Suppr超能文献

食物的可得性决定了睡眠在记忆巩固中的必要性。

Availability of food determines the need for sleep in memory consolidation.

机构信息

Howard Hughes Medical Institute, Perelman School of Medicine at the University of Pennsylvania, Philadelphia, PA, USA.

Chronobiology and Sleep Institute, Perelman School of Medicine at the University of Pennsylvania, Philadelphia, PA, USA.

出版信息

Nature. 2021 Jan;589(7843):582-585. doi: 10.1038/s41586-020-2997-y. Epub 2020 Dec 2.

Abstract

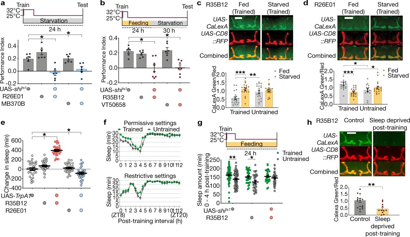
Sleep remains a major mystery of biology, with little understood about its basic function. One of the most commonly proposed functions of sleep is the consolidation of memory. However, as conditions such as starvation require the organism to be awake and active, the ability to switch to a memory consolidation mechanism that is not contingent on sleep may confer an evolutionary advantage. Here we identify an adaptive circuit-based mechanism that enables Drosophila to form sleep-dependent and sleep-independent memory. Flies fed after appetitive conditioning needed increased sleep for memory consolidation, but flies starved after training did not require sleep to form memories. Memory in fed flies is mediated by the anterior-posterior α'/β' neurons of the mushroom body, while memory under starvation is mediated by medial α'/β' neurons. Sleep-dependent and sleep-independent memory rely on distinct dopaminergic neurons and corresponding mushroom body output neurons. However, sleep and memory are coupled such that mushroom body neurons required for sleep-dependent memory also promote sleep. Flies lacking Neuropeptide F display sleep-dependent memory even when starved, suggesting that circuit selection is determined by hunger. This plasticity in memory circuits enables flies to retain essential information in changing environments.

摘要

睡眠仍然是生物学中的一个主要谜团,其基本功能还知之甚少。睡眠的一个最常被提出的功能是记忆的巩固。然而,由于饥饿等条件要求生物体保持清醒和活跃,因此能够切换到不依赖睡眠的记忆巩固机制可能会带来进化优势。在这里,我们确定了一种适应性的基于电路的机制,使果蝇能够形成依赖睡眠和不依赖睡眠的记忆。在有食欲的条件下接受训练后进食的果蝇需要更多的睡眠来巩固记忆,但在训练后饥饿的果蝇不需要睡眠就能形成记忆。进食果蝇的记忆由蘑菇体的前后α'/β'神经元介导,而饥饿果蝇的记忆则由中α'/β'神经元介导。依赖睡眠和不依赖睡眠的记忆依赖于不同的多巴胺能神经元和相应的蘑菇体输出神经元。然而,睡眠和记忆是相关联的,因此,蘑菇体神经元对于依赖睡眠的记忆也是促进睡眠的。缺乏神经肽 F 的果蝇即使在饥饿时也表现出依赖睡眠的记忆,这表明电路选择取决于饥饿程度。这种记忆电路的可塑性使果蝇能够在不断变化的环境中保留重要信息。

https://cdn.ncbi.nlm.nih.gov/pmc/blobs/3a44/7856038/d586466290ad/nihms-1636738-f0004.jpg

文献AI研究员

20分钟写一篇综述,助力文献阅读效率提升50倍。

立即体验

用中文搜PubMed

大模型驱动的PubMed中文搜索引擎

马上搜索

文档翻译

学术文献翻译模型,支持多种主流文档格式。

立即体验