He Cuiwen, Migawa Michael T, Chen Kai, Weston Thomas A, Tanowitz Michael, Song Wenxin, Guagliardo Paul, Iyer K Swaminathan, Bennett C Frank, Fong Loren G, Seth Punit P, Young Stephen G, Jiang Haibo
Department of Medicine, University of California, Los Angeles, CA 90095, USA.
Ionis Pharmaceuticals, Inc., Carlsbad, CA 92010, USA.
Nucleic Acids Res. 2021 Jan 11;49(1):1-14. doi: 10.1093/nar/gkaa1112.
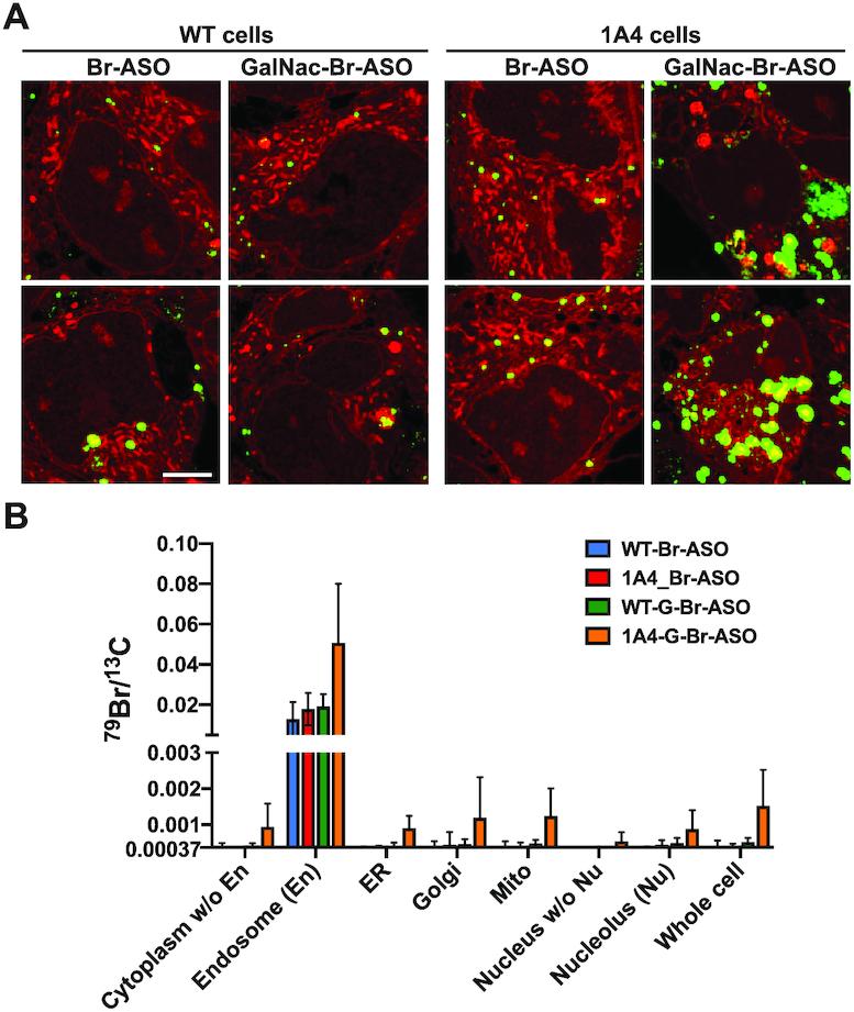
Nucleic acid therapeutics (NATs) have proven useful in promoting the degradation of specific transcripts, modifying gene expression, and regulating mRNA splicing. In each situation, efficient delivery of nucleic acids to cells, tissues and intracellular compartments is crucial-both for optimizing efficacy and reducing side effects. Despite successes in NATs, our understanding of their cellular uptake and distribution in tissues is limited. Current methods have yielded insights into distribution of NATs within cells and tissues, but the sensitivity and resolution of these approaches are limited. Here, we show that nanoscale secondary ion mass spectrometry (NanoSIMS) imaging can be used to define the distribution of 5-bromo-2'-deoxythymidine (5-BrdT) modified antisense oligonucleotides (ASO) in cells and tissues with high sensitivity and spatial resolution. This approach makes it possible to define ASO uptake and distribution in different subcellular compartments and to quantify the impact of targeting ligands designed to promote ASO uptake by cells. Our studies showed that phosphorothioate ASOs are associated with filopodia and the inner nuclear membrane in cultured cells, and also revealed substantial cellular and subcellular heterogeneity of ASO uptake in mouse tissues. NanoSIMS imaging represents a significant advance in visualizing uptake and distribution of NATs; this approach will be useful in optimizing efficacy and delivery of NATs for treating human disease.
核酸疗法(NATs)已被证明在促进特定转录本的降解、修饰基因表达和调节mRNA剪接方面很有用。在每种情况下,将核酸有效递送至细胞、组织和细胞内区室对于优化疗效和减少副作用都至关重要。尽管NATs取得了成功,但我们对其在细胞内摄取和在组织中分布的了解仍然有限。目前的方法已对NATs在细胞和组织内的分布有了一定认识,但这些方法的灵敏度和分辨率有限。在这里,我们表明纳米二次离子质谱(NanoSIMS)成像可用于以高灵敏度和空间分辨率确定5-溴-2'-脱氧胸苷(5-BrdT)修饰的反义寡核苷酸(ASO)在细胞和组织中的分布。这种方法能够确定ASO在不同亚细胞区室中的摄取和分布,并量化旨在促进细胞摄取ASO的靶向配体的影响。我们的研究表明,硫代磷酸酯ASO与培养细胞中的丝状伪足和内核膜相关,并且还揭示了小鼠组织中ASO摄取的显著细胞和亚细胞异质性。NanoSIMS成像代表了在可视化NATs摄取和分布方面的一项重大进展;这种方法将有助于优化NATs治疗人类疾病的疗效和递送。