Suppr超能文献

阻断 TGF-/Smad 信号通路中的 TGF-受体 I 抑制肾母细胞瘤增殖和侵袭。

Inhibition of Wilms' Tumor Proliferation and Invasion by Blocking TGF- Receptor I in the TGF-/Smad Signaling Pathway.

机构信息

Ministry of Education Key Laboratory of Child Development and Disorders, Chongqing Key Laboratory of Pediatrics, Chongqing Key Laboratory of Children Urogenital Development and Tissue Engineering, China International Science and Technology Cooperation Base of Child Development and Critical Disorders, Pediatric Research Institute, Children's Hospital of Chongqing Medical University, Chongqing 400014, China.

Department of Pediatric Urology Surgery, Children's Hospital of Chongqing Medical University, Chongqing 400014, China.

出版信息

Biomed Res Int. 2020 Nov 16;2020:8039840. doi: 10.1155/2020/8039840. eCollection 2020.

Abstract

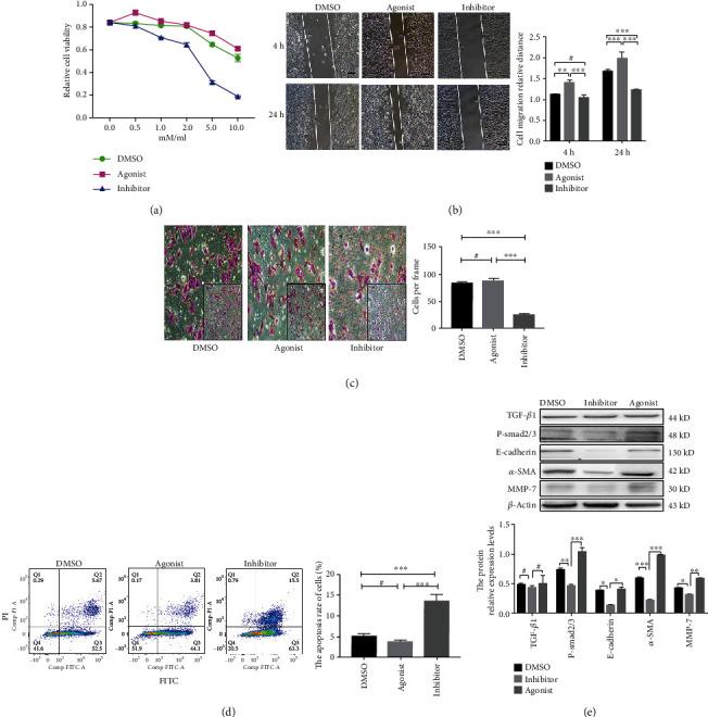
Wilms' tumor (WT) is a common embryonal tumor, and nephrogenic rests play a critical role in WT development. The transforming growth factor (TGF-) signaling pathway is fundamental to embryo development and cell growth and proliferation. Moreover, TGF- contributes to WT development, but the mechanisms of disease pathogenicity are unknown. This study investigated whether the TGF- signaling pathway was involved in WT and whether blocking TRI receptor inhibited WT growth, proliferation, and invasion. A total of 60 WT patients with clinical data and surgical specimens were evaluated. Immunohistochemistry (IHC) was used to detect the expression of TGF-1 and P-smad2/3. In vitro, the proliferation, migration, apoptosis, and epithelial-mesenchymal transition (EMT) protein expression were analyzed using the CCK8 assay, wound healing assay, transwell assay, flow cytometry, and western blot, respectively. In vivo, tumor morphology, tumor size, toxicity, and EMT protein expression were analyzed in tumor-bearing mice treated with a TRI kinase inhibitor or PBS. High protein levels of TGF-1 and P-samd2/3 were associated with clinical stage and metastasis or invasion. TRI inhibition effectively suppressed WT proliferation and migration and promoted apoptosis in the human WT cell line G401, consequently decreasing EMT protein expression. In addition, the TRI kinase inhibitor significantly impaired the subcutaneous growth of WT. It is worth noting that treatment with the TRI kinase inhibitor did not cause liver and kidney injury. Our results indicate that the TGF-/Smad signaling pathway plays a crucial role in WT progression. Blocking the TRI receptor may be a novel strategy to treat and prevent WT.

摘要

威尔姆斯瘤(WT)是一种常见的胚胎性肿瘤,肾芽基在 WT 发生发展中起着关键作用。转化生长因子-β(TGF-β)信号通路对胚胎发育、细胞生长和增殖至关重要。此外,TGF-β有助于 WT 的发生发展,但疾病发病机制尚不清楚。本研究旨在探讨 TGF-β信号通路是否参与 WT,以及阻断 TRI 受体是否抑制 WT 的生长、增殖和侵袭。共评估了 60 例具有临床资料和手术标本的 WT 患者。采用免疫组化(IHC)检测 TGF-β1 和 P-smad2/3 的表达。在体外,通过 CCK8 检测、划痕愈合试验、Transwell 检测、流式细胞术和 Western blot 分析细胞增殖、迁移、凋亡和上皮间质转化(EMT)蛋白表达。在体内,通过肿瘤形态、肿瘤大小、毒性和 EMT 蛋白表达分析荷瘤小鼠经 TRI 激酶抑制剂或 PBS 治疗后的变化。TGF-β1 和 P-smad2/3 蛋白水平高与临床分期、转移或侵袭有关。TRI 抑制可有效抑制人 WT 细胞系 G401 的增殖和迁移,促进凋亡,从而降低 EMT 蛋白表达。此外,TRI 激酶抑制剂显著抑制 WT 的皮下生长。值得注意的是,TRI 激酶抑制剂治疗并未引起肝肾功能损伤。本研究结果表明,TGF-β/Smad 信号通路在 WT 进展中起着关键作用。阻断 TRI 受体可能是治疗和预防 WT 的新策略。

https://cdn.ncbi.nlm.nih.gov/pmc/blobs/e2c7/7685794/dd525fceb404/BMRI2020-8039840.001.jpg

文献检索

告别复杂PubMed语法,用中文像聊天一样搜索,搜遍4000万医学文献。AI智能推荐,让科研检索更轻松。

立即免费搜索

文件翻译

保留排版,准确专业,支持PDF/Word/PPT等文件格式,支持 12+语言互译。

免费翻译文档

深度研究

AI帮你快速写综述,25分钟生成高质量综述,智能提取关键信息,辅助科研写作。

立即免费体验