• 文献检索
  • 文档翻译
  • 深度研究
  • 学术资讯
  • Suppr Zotero 插件Zotero 插件
  • 邀请有礼
  • 套餐&价格
  • 历史记录
应用&插件
Suppr Zotero 插件Zotero 插件浏览器插件Mac 客户端Windows 客户端微信小程序
定价
高级版会员购买积分包购买API积分包
服务
文献检索文档翻译深度研究API 文档MCP 服务
关于我们
关于 Suppr公司介绍联系我们用户协议隐私条款
关注我们

Suppr 超能文献

核心技术专利:CN118964589B侵权必究
粤ICP备2023148730 号-1Suppr @ 2026

文献检索

告别复杂PubMed语法,用中文像聊天一样搜索,搜遍4000万医学文献。AI智能推荐,让科研检索更轻松。

立即免费搜索

文件翻译

保留排版,准确专业,支持PDF/Word/PPT等文件格式,支持 12+语言互译。

免费翻译文档

深度研究

AI帮你快速写综述,25分钟生成高质量综述,智能提取关键信息,辅助科研写作。

立即免费体验

短程抗沃尔巴克氏体、杀微丝蚴治疗丝虫感染的珊瑚嘌呤 A。

Corallopyronin A for short-course anti-wolbachial, macrofilaricidal treatment of filarial infections.

机构信息

Institute for Medical Microbiology, Immunology and Parasitology, University Hospital Bonn, Bonn, Germany.

German Center for Infection Research (DZIF), partner site Bonn-Cologne, Bonn, Germany.

出版信息

PLoS Negl Trop Dis. 2020 Dec 7;14(12):e0008930. doi: 10.1371/journal.pntd.0008930. eCollection 2020 Dec.

DOI:10.1371/journal.pntd.0008930
PMID:33284808
原文链接:https://pmc.ncbi.nlm.nih.gov/articles/PMC7746275/
Abstract

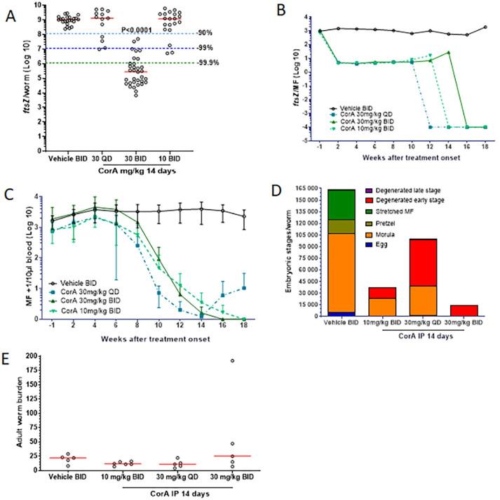
Current efforts to eliminate the neglected tropical diseases onchocerciasis and lymphatic filariasis, caused by the filarial nematodes Onchocerca volvulus and Wuchereria bancrofti or Brugia spp., respectively, are hampered by lack of a short-course macrofilaricidal-adult-worm killing-treatment. Anti-wolbachial antibiotics, e.g. doxycycline, target the essential Wolbachia endosymbionts of filariae and are a safe prototype adult-worm-sterilizing and macrofilaricidal regimen, in contrast to standard treatments with ivermectin or diethylcarbamazine, which mainly target the microfilariae. However, treatment regimens of 4-5 weeks necessary for doxycycline and contraindications limit its use. Therefore, we tested the preclinical anti-Wolbachia drug candidate Corallopyronin A (CorA) for in vivo efficacy during initial and chronic filarial infections in the Litomosoides sigmodontis rodent model. CorA treatment for 14 days beginning immediately after infection cleared >90% of Wolbachia endosymbionts from filariae and prevented development into adult worms. CorA treatment of patently infected microfilaremic gerbils for 14 days with 30 mg/kg twice a day (BID) achieved a sustained reduction of >99% of Wolbachia endosymbionts from adult filariae and microfilariae, followed by complete inhibition of filarial embryogenesis resulting in clearance of microfilariae. Combined treatment of CorA and albendazole, a drug currently co-administered during mass drug administrations and previously shown to enhance efficacy of anti-Wolbachia drugs, achieved microfilarial clearance after 7 days of treatment at a lower BID dose of 10 mg/kg CorA, a Human Equivalent Dose of 1.4 mg/kg. Importantly, this combination led to a significant reduction in the adult worm burden, which has not yet been published with other anti-Wolbachia candidates tested in this model. In summary, CorA is a preclinical candidate for filariasis, which significantly reduces treatment times required to achieve sustained Wolbachia depletion, clearance of microfilariae, and inhibition of embryogenesis. In combination with albendazole, CorA is robustly macrofilaricidal after 7 days of treatment and fulfills the Target Product Profile for a macrofilaricidal drug.

摘要

目前,消灭由旋毛形线虫引起的被忽视热带病(盘尾丝虫病)和由班氏丝虫或布鲁氏丝虫引起的淋巴丝虫病的努力受到缺乏短期杀成虫(macrofilaricidal-adult-worm killing)药物的阻碍。抗沃尔巴克氏体抗生素,如多西环素,针对丝虫的必需内共生体沃尔巴克氏体,是一种安全的成虫绝育和杀成虫方案,与伊维菌素或乙胺嗪的标准治疗方法形成对比,这些方法主要针对微丝蚴。然而,多西环素治疗需要 4-5 周,且存在禁忌症,限制了其使用。因此,我们在利什曼原虫(Litomosoides sigmodontis)啮齿动物模型中,针对初始和慢性丝虫感染,测试了珊瑚酮 A(Corallopyronin A,CorA)这一临床前抗沃尔巴克氏体候选药物的疗效。在感染后立即开始的 14 天 CorA 治疗中,清除了 90%以上的丝虫内共生体沃尔巴克氏体,并阻止了其发育成成虫。用 30mg/kg 双日剂量(BID)的 CorA 治疗已感染的微丝蚴血症沙鼠 14 天,可使成虫和微丝蚴中的内共生体沃尔巴克氏体持续减少 >99%,随后完全抑制丝虫胚胎发生,导致微丝蚴清除。CorA 与阿苯达唑联合治疗,阿苯达唑是目前大规模药物治疗中联合使用的药物,先前已被证明可增强抗沃尔巴克氏体药物的疗效,在 7 天的治疗中,使用 CorA 10mg/kg BID 剂量,即 1.4mg/kg 的人体等效剂量,可实现微丝蚴清除。重要的是,与该模型中测试的其他抗沃尔巴克氏体候选药物相比,这种联合治疗可显著降低实现持续沃尔巴克氏体耗竭、微丝蚴清除和胚胎发生抑制所需的治疗时间。总之,CorA 是一种有前景的丝虫病临床前候选药物,可显著缩短治疗时间,实现持续的沃尔巴克氏体耗竭、微丝蚴清除和胚胎发生抑制。与阿苯达唑联合治疗,CorA 在 7 天的治疗后即可有效杀灭成虫,满足杀成虫药物的目标产品概况。

https://cdn.ncbi.nlm.nih.gov/pmc/blobs/e41f/7746275/1187cddd40b2/pntd.0008930.g005.jpg
https://cdn.ncbi.nlm.nih.gov/pmc/blobs/e41f/7746275/5781b4217e30/pntd.0008930.g001.jpg
https://cdn.ncbi.nlm.nih.gov/pmc/blobs/e41f/7746275/f113add1f191/pntd.0008930.g002.jpg
https://cdn.ncbi.nlm.nih.gov/pmc/blobs/e41f/7746275/e585fe06641a/pntd.0008930.g003.jpg
https://cdn.ncbi.nlm.nih.gov/pmc/blobs/e41f/7746275/06e883c9c7b8/pntd.0008930.g004.jpg
https://cdn.ncbi.nlm.nih.gov/pmc/blobs/e41f/7746275/1187cddd40b2/pntd.0008930.g005.jpg
https://cdn.ncbi.nlm.nih.gov/pmc/blobs/e41f/7746275/5781b4217e30/pntd.0008930.g001.jpg
https://cdn.ncbi.nlm.nih.gov/pmc/blobs/e41f/7746275/f113add1f191/pntd.0008930.g002.jpg
https://cdn.ncbi.nlm.nih.gov/pmc/blobs/e41f/7746275/e585fe06641a/pntd.0008930.g003.jpg
https://cdn.ncbi.nlm.nih.gov/pmc/blobs/e41f/7746275/06e883c9c7b8/pntd.0008930.g004.jpg
https://cdn.ncbi.nlm.nih.gov/pmc/blobs/e41f/7746275/1187cddd40b2/pntd.0008930.g005.jpg

相似文献

1
Corallopyronin A for short-course anti-wolbachial, macrofilaricidal treatment of filarial infections.短程抗沃尔巴克氏体、杀微丝蚴治疗丝虫感染的珊瑚嘌呤 A。
PLoS Negl Trop Dis. 2020 Dec 7;14(12):e0008930. doi: 10.1371/journal.pntd.0008930. eCollection 2020 Dec.
2
Short-course quinazoline drug treatments are effective in the Litomosoides sigmodontis and Brugia pahangi jird models.短程喹唑啉类药物治疗在利什曼原虫和布氏冈比亚线虫沙鼠模型中有效。
Int J Parasitol Drugs Drug Resist. 2020 Apr;12:18-27. doi: 10.1016/j.ijpddr.2019.12.001. Epub 2019 Dec 10.
3
In vivo efficacy of the boron-pleuromutilin AN11251 against Wolbachia of the rodent filarial nematode Litomosoides sigmodontis.体内硼-截短侧耳素 AN11251 抗鼠丝虫利什曼原虫沃尔巴克氏体的疗效。
PLoS Negl Trop Dis. 2020 Jan 27;14(1):e0007957. doi: 10.1371/journal.pntd.0007957. eCollection 2020 Jan.
4
Corallopyronin A - a promising antibiotic for treatment of filariasis.珊瑚霉素 A - 一种有前途的治疗丝虫病的抗生素。
Int J Med Microbiol. 2014 Jan;304(1):72-8. doi: 10.1016/j.ijmm.2013.08.010. Epub 2013 Sep 4.
5
Antibiotics for the treatment of onchocerciasis and other filarial infections.用于治疗盘尾丝虫病和其他丝虫感染的抗生素。
Curr Opin Investig Drugs. 2002 Apr;3(4):533-7.
6
In vivo kinetics of Wolbachia depletion by ABBV-4083 in L. sigmodontis adult worms and microfilariae.在感染利什曼原虫的西格氏硕大利什曼原虫成虫和微丝蚴中,用 ABBV-4083 耗竭沃尔巴克氏体的体内动力学研究。
PLoS Negl Trop Dis. 2019 Aug 5;13(8):e0007636. doi: 10.1371/journal.pntd.0007636. eCollection 2019 Aug.
7
Short-Course, High-Dose Rifampicin Achieves Wolbachia Depletion Predictive of Curative Outcomes in Preclinical Models of Lymphatic Filariasis and Onchocerciasis.短程、高剂量利福平可实现沃尔巴克氏体耗竭,预测临床前淋巴丝虫病和盘尾丝虫病模型中的治愈效果。
Sci Rep. 2017 Mar 16;7(1):210. doi: 10.1038/s41598-017-00322-5.
8
Combinations of registered drugs reduce treatment times required to deplete Wolbachia in the Litomosoides sigmodontis mouse model.组合使用已注册药物可减少耗尽利什曼原虫在 Sigmodontes 鼠模型中沃尔巴克氏体所需的治疗时间。
PLoS Negl Trop Dis. 2018 Jan 4;12(1):e0006116. doi: 10.1371/journal.pntd.0006116. eCollection 2018 Jan.
9
Corallopyronin A specifically targets and depletes essential obligate Wolbachia endobacteria from filarial nematodes in vivo.珊瑚素 A 特异性靶向并耗尽了体内丝状线虫中必需的专性沃尔巴克氏体内共生菌。
J Infect Dis. 2012 Jul 15;206(2):249-57. doi: 10.1093/infdis/jis341. Epub 2012 May 14.
10
Antibiotic therapy in murine filariasis (Litomosoides sigmodontis): comparative effects of doxycycline and rifampicin on Wolbachia and filarial viability.小鼠丝虫病(Sigmodontis丝虫)中的抗生素治疗:强力霉素和利福平对沃尔巴克氏体及丝虫活力的比较效果
Trop Med Int Health. 2003 May;8(5):392-401. doi: 10.1046/j.1365-3156.2003.01040.x.

引用本文的文献

1
Fexinidazole and Corallopyronin A target -infected sheath cells present in filarial nematodes.非昔硝唑和珊瑚虫素A作用于丝虫线虫体内被感染的鞘细胞。
bioRxiv. 2025 Jan 26:2025.01.23.634442. doi: 10.1101/2025.01.23.634442.
2
Fighting Antimicrobial Resistance: Innovative Drugs in Antibacterial Research.对抗抗菌药物耐药性:抗菌研究中的创新药物
Angew Chem Int Ed Engl. 2025 Mar 3;64(10):e202414325. doi: 10.1002/anie.202414325. Epub 2025 Feb 10.
3
Harnessing Gram-negative bacteria for novel anti-Gram-negative antibiotics.利用革兰氏阴性菌开发新型抗革兰氏阴性抗生素。

本文引用的文献

1
The endosymbiont Wolbachia rebounds following antibiotic treatment.共生菌沃尔巴克氏体在抗生素治疗后反弹。
PLoS Pathog. 2020 Jul 8;16(7):e1008623. doi: 10.1371/journal.ppat.1008623. eCollection 2020 Jul.
2
In vivo efficacy of the boron-pleuromutilin AN11251 against Wolbachia of the rodent filarial nematode Litomosoides sigmodontis.体内硼-截短侧耳素 AN11251 抗鼠丝虫利什曼原虫沃尔巴克氏体的疗效。
PLoS Negl Trop Dis. 2020 Jan 27;14(1):e0007957. doi: 10.1371/journal.pntd.0007957. eCollection 2020 Jan.
3
Short-course quinazoline drug treatments are effective in the Litomosoides sigmodontis and Brugia pahangi jird models.
Microb Biotechnol. 2024 Nov;17(11):e70032. doi: 10.1111/1751-7915.70032.
4
Biosynthesis of the corallorazines, a widespread class of antibiotic cyclic lipodipeptides.珊瑚嗪类化合物的生物合成,这是一类广泛存在的抗生素环状脂二肽。
RSC Chem Biol. 2024 Aug 16;5(10):970-80. doi: 10.1039/d4cb00157e.
5
Filariasis research - from basic research to drug development and novel diagnostics, over a decade of research at the Institute for Medical Microbiology, Immunology and Parasitology, Bonn, Germany.丝虫病研究——从基础研究到药物研发与新型诊断,德国波恩医学微生物学、免疫学与寄生虫学研究所十年研究历程
Front Trop Dis. 2023 Mar 2;4. doi: 10.3389/fitd.2023.1126173.
6
Combinations of the azaquinazoline anti- agent, AWZ1066S, with benzimidazole anthelmintics synergise to mediate sub-seven-day sterilising and curative efficacies in experimental models of filariasis.氮杂喹唑啉类抗寄生虫药AWZ1066S与苯并咪唑类驱虫药联合使用,在丝虫病实验模型中协同发挥作用,可实现七天内的杀虫和治疗效果。
Front Microbiol. 2024 Feb 1;15:1346068. doi: 10.3389/fmicb.2024.1346068. eCollection 2024.
7
Siderophore conjugation with cleavable linkers boosts the potency of RNA polymerase inhibitors against multidrug-resistant .与可裂解连接子结合的铁载体增强了RNA聚合酶抑制剂对多重耐药菌的效力。
Chem Sci. 2023 Apr 26;14(20):5490-5502. doi: 10.1039/d2sc06850h. eCollection 2023 May 24.
8
Towards the sustainable discovery and development of new antibiotics.迈向新型抗生素的可持续发现与开发。
Nat Rev Chem. 2021 Oct;5(10):726-749. doi: 10.1038/s41570-021-00313-1. Epub 2021 Aug 19.
9
The pipeline for drugs for control and elimination of neglected tropical diseases: 1. Anti-infective drugs for regulatory registration.控制和消除被忽视热带病的药物研发管道:1. 抗感染药物的监管注册。
Parasit Vectors. 2023 Mar 1;16(1):82. doi: 10.1186/s13071-022-05581-4.
10
Pharmacokinetics and Pharmacodynamics (PK/PD) of Corallopyronin A against Methicillin-Resistant .珊瑚吡喃素A对耐甲氧西林菌株的药代动力学和药效学(PK/PD)
Pharmaceutics. 2022 Dec 30;15(1):131. doi: 10.3390/pharmaceutics15010131.
短程喹唑啉类药物治疗在利什曼原虫和布氏冈比亚线虫沙鼠模型中有效。
Int J Parasitol Drugs Drug Resist. 2020 Apr;12:18-27. doi: 10.1016/j.ijpddr.2019.12.001. Epub 2019 Dec 10.
4
In vivo kinetics of Wolbachia depletion by ABBV-4083 in L. sigmodontis adult worms and microfilariae.在感染利什曼原虫的西格氏硕大利什曼原虫成虫和微丝蚴中,用 ABBV-4083 耗竭沃尔巴克氏体的体内动力学研究。
PLoS Negl Trop Dis. 2019 Aug 5;13(8):e0007636. doi: 10.1371/journal.pntd.0007636. eCollection 2019 Aug.
5
Production optimization and biosynthesis revision of corallopyronin A, a potent anti-filarial antibiotic.珊瑚霉素 A 的生产优化和生物合成修订,一种有效的抗丝虫抗生素。
Metab Eng. 2019 Sep;55:201-211. doi: 10.1016/j.ymben.2019.07.010. Epub 2019 Jul 21.
6
The Efficacy of Doxycycline Treatment on Infection: An Open-Label, Randomized Trial in Ghana.多西环素治疗感染的疗效:加纳的一项开放性、随机试验。
Am J Trop Med Hyg. 2019 Jul;101(1):84-92. doi: 10.4269/ajtmh.18-0491.
7
Pharmacokinetics, safety, and efficacy of a single co-administered dose of diethylcarbamazine, albendazole and ivermectin in adults with and without Wuchereria bancrofti infection in Côte d'Ivoire.在科特迪瓦有和没有班氏丝虫感染的成年人中单次联合应用乙胺嗪、阿苯达唑和伊维菌素的药代动力学、安全性和疗效。
PLoS Negl Trop Dis. 2019 May 20;13(5):e0007325. doi: 10.1371/journal.pntd.0007325. eCollection 2019 May.
8
Discovery of short-course antiwolbachial quinazolines for elimination of filarial worm infections.发现短程抗沃尔巴克氏体喹唑啉类药物消除丝虫感染。
Sci Transl Med. 2019 May 8;11(491). doi: 10.1126/scitranslmed.aav3523.
9
Preclinical development of an oral anti- macrolide drug for the treatment of lymphatic filariasis and onchocerciasis.抗大环内酯类药物的临床前开发用于治疗淋巴丝虫病和盘尾丝虫病。
Sci Transl Med. 2019 Mar 13;11(483). doi: 10.1126/scitranslmed.aau2086.
10
Discovery of ABBV-4083, a novel analog of Tylosin A that has potent anti-Wolbachia and anti-filarial activity.发现 ABBV-4083,一种泰乐菌素 A 的新型类似物,具有强大的抗沃尔巴克氏体和抗丝虫活性。
PLoS Negl Trop Dis. 2019 Feb 28;13(2):e0007159. doi: 10.1371/journal.pntd.0007159. eCollection 2019 Feb.