• 文献检索
  • 文档翻译
  • 深度研究
  • 学术资讯
  • Suppr Zotero 插件Zotero 插件
  • 邀请有礼
  • 套餐&价格
  • 历史记录
应用&插件
Suppr Zotero 插件Zotero 插件浏览器插件Mac 客户端Windows 客户端微信小程序
定价
高级版会员购买积分包购买API积分包
服务
文献检索文档翻译深度研究API 文档MCP 服务
关于我们
关于 Suppr公司介绍联系我们用户协议隐私条款
关注我们

Suppr 超能文献

核心技术专利:CN118964589B侵权必究
粤ICP备2023148730 号-1Suppr @ 2026

文献检索

告别复杂PubMed语法,用中文像聊天一样搜索,搜遍4000万医学文献。AI智能推荐,让科研检索更轻松。

立即免费搜索

文件翻译

保留排版,准确专业,支持PDF/Word/PPT等文件格式,支持 12+语言互译。

免费翻译文档

深度研究

AI帮你快速写综述,25分钟生成高质量综述,智能提取关键信息,辅助科研写作。

立即免费体验

基于 HRPE 的转录输出报告器的改进可用于检测植物组织中的缺氧和缺氧。

An Improved HRPE-Based Transcriptional Output Reporter to Detect Hypoxia and Anoxia in Plant Tissue.

机构信息

Biology Department, University of Pisa, 56126 Pisa, Italy.

Institute of Life Sciences, Scuola Superiore Sant'Anna, 56127 Pisa, Italy.

出版信息

Biosensors (Basel). 2020 Dec 3;10(12):197. doi: 10.3390/bios10120197.

DOI:10.3390/bios10120197
PMID:33287141
原文链接:https://pmc.ncbi.nlm.nih.gov/articles/PMC7761731/
Abstract

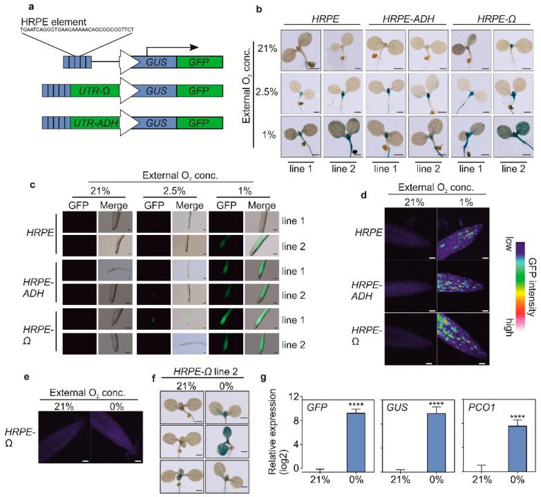
Oxygen levels in plant tissues may vary, depending on metabolism, diffusion barriers, and environmental availability. Current techniques to assess the oxic status of plant cells rely primarily on invasive microoptodes or Clark-type electrodes, which are not optimally suited for experiments that require high spatial and temporal resolution. In this case, a genetically encoded oxygen biosensor is required instead. This article reports the design, test, and optimization of a hypoxia-signaling reporter, based on five-time repeated hypoxia-responsive promoter elements (HRPE) driving the expression of different reporter proteins. Specifically, this study aimed to improve its performance as a reporter of hypoxic conditions by testing the effect of different untranslated regions (UTRs) at the 5' end of the reporter coding sequence. Next, we characterized an optimized version of the promoter () in terms of hypoxia sensitivity and time responsiveness. We also observed that severe oxygen deficiency counteracted the reporter activity due to inhibition of GFP maturation, which requires molecular oxygen. To overcome this limitation, we therefore employed an oxygen-independent UnaG fluorescent protein-coupled to an O-dependent mCherry fluorophore under the control of the optimized promoter. Remarkably, this sensor, provided a different mCherry/UnaG ratiometric output depending on the externally imposed oxygen concentration, providing a solution to distinguish between different degrees of tissue hypoxia. Moreover, a ubiquitously expressed UnaG-mCherry fusion could be used to image oxygen concentrations directly, albeit at a narrow range. The luminescent and fluorescent hypoxia-reporters described here can readily be used to conduct studies that involve anaerobiosis in plants.

摘要

植物组织中的氧气水平可能因代谢、扩散障碍和环境可用性而有所不同。目前评估植物细胞氧合状态的技术主要依赖于侵入性微光纤或克拉克型电极,但这些技术不适用于需要高时空分辨率的实验。在这种情况下,需要使用基因编码的氧生物传感器。本文报道了一种基于五次重复缺氧反应启动子元件(HRPE)驱动不同报告蛋白表达的缺氧信号报告基因的设计、测试和优化。具体来说,本研究旨在通过测试报告编码序列 5'端不同非翻译区(UTR)的作用来提高其作为缺氧条件报告基因的性能。接下来,我们从缺氧敏感性和时间响应性方面对优化后的启动子()进行了表征。我们还观察到,严重的缺氧会由于 GFP 成熟所需的分子氧的抑制而抵消报告基因的活性。为了克服这一限制,我们因此在优化后的 启动子的控制下,使用了一种与氧无关的 UnaG 荧光蛋白与氧依赖性 mCherry 荧光团相偶联的报告基因。值得注意的是,这种传感器根据外部施加的氧浓度提供了不同的 mCherry/UnaG 比率输出,从而提供了一种区分组织缺氧不同程度的解决方案。此外,一种普遍表达的 UnaG-mCherry 融合蛋白可直接用于成像氧浓度,尽管范围较窄。本文描述的发光和荧光缺氧报告基因可用于研究植物中的厌氧过程。

https://cdn.ncbi.nlm.nih.gov/pmc/blobs/eda4/7761731/1207a2115f91/biosensors-10-00197-g004.jpg
https://cdn.ncbi.nlm.nih.gov/pmc/blobs/eda4/7761731/fc1bb9ffcf78/biosensors-10-00197-g001.jpg
https://cdn.ncbi.nlm.nih.gov/pmc/blobs/eda4/7761731/57680f911b45/biosensors-10-00197-g002.jpg
https://cdn.ncbi.nlm.nih.gov/pmc/blobs/eda4/7761731/179f3c7903c7/biosensors-10-00197-g003.jpg
https://cdn.ncbi.nlm.nih.gov/pmc/blobs/eda4/7761731/1207a2115f91/biosensors-10-00197-g004.jpg
https://cdn.ncbi.nlm.nih.gov/pmc/blobs/eda4/7761731/fc1bb9ffcf78/biosensors-10-00197-g001.jpg
https://cdn.ncbi.nlm.nih.gov/pmc/blobs/eda4/7761731/57680f911b45/biosensors-10-00197-g002.jpg
https://cdn.ncbi.nlm.nih.gov/pmc/blobs/eda4/7761731/179f3c7903c7/biosensors-10-00197-g003.jpg
https://cdn.ncbi.nlm.nih.gov/pmc/blobs/eda4/7761731/1207a2115f91/biosensors-10-00197-g004.jpg

相似文献

1
An Improved HRPE-Based Transcriptional Output Reporter to Detect Hypoxia and Anoxia in Plant Tissue.基于 HRPE 的转录输出报告器的改进可用于检测植物组织中的缺氧和缺氧。
Biosensors (Basel). 2020 Dec 3;10(12):197. doi: 10.3390/bios10120197.
2
Genetically encoded dual fluorophore reporters for graded oxygen-sensing in light microscopy.用于在光显微镜下进行梯度氧传感的基因编码双荧光报告基因。
Biosens Bioelectron. 2023 Feb 1;221:114917. doi: 10.1016/j.bios.2022.114917. Epub 2022 Nov 17.
3
A novel family of fluorescent hypoxia sensors reveal strong heterogeneity in tumor hypoxia at the cellular level.一种新型的荧光缺氧传感器家族揭示了肿瘤细胞水平缺氧的强烈异质性。
EMBO J. 2016 Jan 4;35(1):102-13. doi: 10.15252/embj.201592775. Epub 2015 Nov 23.
4
Detection of Hypoxia in 2D and 3D Cell Culture Systems Using Genetically Encoded Fluorescent Hypoxia Sensors.使用基因编码荧光缺氧传感器检测 2D 和 3D 细胞培养系统中的缺氧情况。
Methods Mol Biol. 2024;2755:31-48. doi: 10.1007/978-1-0716-3633-6_2.
5
Monitoring cellular redox state under hypoxia using a fluorescent sensor based on eel fluorescent protein.利用基于鳗鲡荧光蛋白的荧光传感器监测低氧条件下的细胞氧化还原状态。
Free Radic Biol Med. 2018 May 20;120:255-265. doi: 10.1016/j.freeradbiomed.2018.03.041. Epub 2018 Mar 23.
6
Genetically Encoded Reporters to Monitor Hypoxia.基因编码报告分子监测缺氧
Methods Mol Biol. 2024;2755:3-29. doi: 10.1007/978-1-0716-3633-6_1.
7
Green fluorescent protein is a suitable reporter of tumor hypoxia despite an oxygen requirement for chromophore formation.尽管发色团形成需要氧气,但绿色荧光蛋白仍是一种合适的肿瘤缺氧报告分子。
Neoplasia. 2001 Nov-Dec;3(6):527-34. doi: 10.1038/sj.neo.7900192.
8
Use of a site-specific recombination-based biosensor for detecting bioavailable toluene and related compounds on roots.使用基于位点特异性重组的生物传感器检测根上的生物可利用甲苯及相关化合物。
Environ Microbiol. 2003 Apr;5(4):238-49. doi: 10.1046/j.1462-2920.2003.00420.x.
9
Remote sensing of gene expression in Planta: transgenic plants as monitors of exogenous stress perception in extraterrestrial environments.植物中基因表达的遥感:转基因植物作为外星环境中外源胁迫感知的监测器。
Life Support Biosph Sci. 2002;8(2):83-91.
10
Molecular imaging of temporal dynamics and spatial heterogeneity of hypoxia-inducible factor-1 signal transduction activity in tumors in living mice.活体小鼠肿瘤中缺氧诱导因子-1信号转导活性的时间动态和空间异质性的分子成像
Cancer Res. 2004 Sep 1;64(17):6101-8. doi: 10.1158/0008-5472.CAN-04-0842.

引用本文的文献

1
Hypoxia-activated fluorescent probes as markers of oxygen levels in plant cells and tissues.缺氧激活荧光探针作为植物细胞和组织中氧水平的标志物。
New Phytol. 2025 Sep;247(6):2998-3009. doi: 10.1111/nph.70202. Epub 2025 May 8.
2
The HELP-UnaG Fusion Protein as a Bilirubin Biosensor: From Theory to Mature Technological Development.作为胆红素生物传感器的HELP-UnaG融合蛋白:从理论到成熟的技术发展
Molecules. 2025 Jan 21;30(3):439. doi: 10.3390/molecules30030439.
3
The transcription factor ORA59 represses hypoxia responses during Botrytis cinerea infection and reoxygenation.

本文引用的文献

1
The Contribution of Plant Dioxygenases to Hypoxia Signaling.植物双加氧酶对缺氧信号传导的作用
Front Plant Sci. 2020 Jul 8;11:1008. doi: 10.3389/fpls.2020.01008. eCollection 2020.
2
Environmental Oxygen is a Key Modulator of Development and Evolution: From Molecules to Ecology: Oxygen-sensitive pathways pattern the developing organism, linking genetic and environmental components during the evolution of new traits.环境氧气是发育和进化的关键调节因子:从分子到生态:氧气敏感通路塑造发育中的生物体,在新性状的进化过程中连接遗传和环境成分。
Bioessays. 2020 Sep;42(9):e2000025. doi: 10.1002/bies.202000025. Epub 2020 Jul 12.
3
转录因子ORA59在灰葡萄孢感染和复氧过程中抑制缺氧反应。
Plant Physiol. 2024 Dec 24;197(1). doi: 10.1093/plphys/kiae677.
4
Overcoming constraints to measuring O2 diffusivity and consumption of intact roots.克服测量完整根系氧气扩散率和消耗的限制。
Plant Physiol. 2024 Apr 30;195(1):283-286. doi: 10.1093/plphys/kiae046.
5
Genetically Encoded Reporters to Monitor Hypoxia.基因编码报告分子监测缺氧
Methods Mol Biol. 2024;2755:3-29. doi: 10.1007/978-1-0716-3633-6_1.
6
Recent progress in understanding the cellular and genetic basis of plant responses to low oxygen holds promise for developing flood-resilient crops.近年来,人们对植物响应低氧的细胞和遗传基础的理解取得了进展,这为培育抗洪作物带来了希望。
J Exp Bot. 2024 Feb 28;75(5):1217-1233. doi: 10.1093/jxb/erad457.
7
Genetically Encoded Biosensors for the Fluorescence Detection of O and Reactive O Species.用于 O 和活性氧物种荧光检测的基因编码生物传感器。
Sensors (Basel). 2023 Oct 17;23(20):8517. doi: 10.3390/s23208517.
8
Target of rapamycin signaling couples energy to oxygen sensing to modulate hypoxic gene expression in .雷帕霉素靶蛋白信号通路将能量与氧感应相偶联,从而调节低氧条件下 . 的基因表达。
Proc Natl Acad Sci U S A. 2023 Jan 17;120(3):e2212474120. doi: 10.1073/pnas.2212474120. Epub 2023 Jan 10.
9
Acquisition of hypoxia inducibility by oxygen sensing N-terminal cysteine oxidase in spermatophytes.在有性植物中,通过氧感应 N-末端半胱氨酸氧化酶获得缺氧诱导性。
Plant Cell Environ. 2023 Jan;46(1):322-338. doi: 10.1111/pce.14440. Epub 2022 Oct 13.
10
Measuring ROS and redox markers in plant cells.测量植物细胞中的活性氧和氧化还原标志物。
RSC Chem Biol. 2021 Jun 29;2(5):1384-1401. doi: 10.1039/d1cb00071c. eCollection 2021 Oct 7.
Comparative Biology of Oxygen Sensing in Plants and Animals.
植物和动物氧感应的比较生物学。
Curr Biol. 2020 Apr 20;30(8):R362-R369. doi: 10.1016/j.cub.2020.03.021.
4
Microsensors in plant biology: in vivo visualization of inorganic analytes with high spatial and/or temporal resolution.植物生物学中的微传感器:对无机分析物进行具有高空间和/或时间分辨率的体内可视化。
J Exp Bot. 2020 Jul 6;71(14):3941-3954. doi: 10.1093/jxb/eraa175.
5
Botrytis cinerea induces local hypoxia in Arabidopsis leaves.灰葡萄孢在拟南芥叶片中诱导局部缺氧。
New Phytol. 2021 Jan;229(1):173-185. doi: 10.1111/nph.16513. Epub 2020 Apr 6.
6
The PRT6 N-degron pathway restricts VERNALIZATION 2 to endogenous hypoxic niches to modulate plant development.PRT6 N-端降解途径将春化作用2限制在内源性低氧生态位中,以调节植物发育。
New Phytol. 2021 Jan;229(1):126-139. doi: 10.1111/nph.16477. Epub 2020 Mar 16.
7
Molecular oxygen as a signaling component in plant development.分子氧作为植物发育中的信号成分。
New Phytol. 2021 Jan;229(1):24-35. doi: 10.1111/nph.16424. Epub 2020 Feb 12.
8
Bright ligand-activatable fluorescent protein for high-quality multicolor live-cell super-resolution microscopy.用于高质量多色活细胞超分辨率显微镜的亮荧光基团激活型荧光蛋白。
Nat Commun. 2020 Jan 14;11(1):273. doi: 10.1038/s41467-019-14067-4.
9
Hypoxia Is a Developmental Regulator in Plant Meristems.缺氧是植物分生组织中的一种发育调节因子。
Mol Plant. 2019 Nov 4;12(11):1422-1424. doi: 10.1016/j.molp.2019.10.004. Epub 2019 Oct 16.
10
Ethylene-mediated nitric oxide depletion pre-adapts plants to hypoxia stress.乙烯介导的一氧化氮耗竭使植物预先适应缺氧胁迫。
Nat Commun. 2019 Sep 5;10(1):4020. doi: 10.1038/s41467-019-12045-4.