• 文献检索
  • 文档翻译
  • 深度研究
  • 学术资讯
  • Suppr Zotero 插件Zotero 插件
  • 邀请有礼
  • 套餐&价格
  • 历史记录
应用&插件
Suppr Zotero 插件Zotero 插件浏览器插件Mac 客户端Windows 客户端微信小程序
定价
高级版会员购买积分包购买API积分包
服务
文献检索文档翻译深度研究API 文档MCP 服务
关于我们
关于 Suppr公司介绍联系我们用户协议隐私条款
关注我们

Suppr 超能文献

核心技术专利:CN118964589B侵权必究
粤ICP备2023148730 号-1Suppr @ 2026

文献检索

告别复杂PubMed语法,用中文像聊天一样搜索,搜遍4000万医学文献。AI智能推荐,让科研检索更轻松。

立即免费搜索

文件翻译

保留排版,准确专业,支持PDF/Word/PPT等文件格式,支持 12+语言互译。

免费翻译文档

深度研究

AI帮你快速写综述,25分钟生成高质量综述,智能提取关键信息,辅助科研写作。

立即免费体验

MRE11 对疟原虫传播至关重要,其缺失会影响对生命至关重要的关键基因的相互关联网络的表达。

MRE11 Is Crucial for Malaria Parasite Transmission and Its Absence Affects Expression of Interconnected Networks of Key Genes Essential for Life.

机构信息

Queens Medical Centre, School of Life Sciences, University of Nottingham, Nottingham NG7 2UH, UK.

Biological and Environmental Sciences and Engineering (BESE) Division, King Abdullah University of Science and Technology, Thuwal 23955, Saudi Arabia.

出版信息

Cells. 2020 Dec 3;9(12):2590. doi: 10.3390/cells9122590.

DOI:10.3390/cells9122590
PMID:33287434
原文链接:https://pmc.ncbi.nlm.nih.gov/articles/PMC7761864/
Abstract

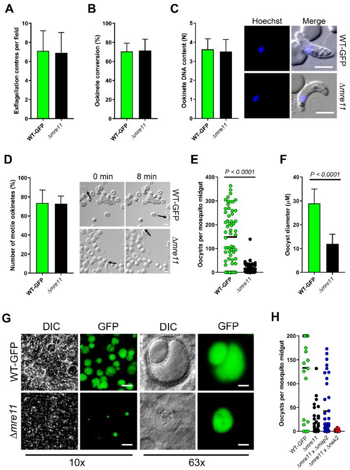
The meiotic recombination 11 protein (MRE11) plays a key role in DNA damage response and maintenance of genome stability. However, little is known about its function during development of the malaria parasite . Here, we present a functional, ultrastructural and transcriptomic analysis of parasites lacking MRE11 during its life cycle in both mammalian and mosquito vector hosts. Genetic disruption of (PbMRE11) results in significant retardation of oocyst development in the mosquito midgut associated with cytoplasmic and nuclear degeneration, along with concomitant ablation of sporogony and subsequent parasite transmission. Further, absence of PbMRE11 results in significant transcriptional downregulation of genes involved in key interconnected biological processes that are fundamental to all eukaryotic life including ribonucleoprotein biogenesis, spliceosome function and iron-sulfur cluster assembly. Overall, our study provides a comprehensive functional analysis of MRE11's role in development during the mosquito stages and offers a potential target for therapeutic intervention during malaria parasite transmission.

摘要

减数分裂重组蛋白 11(MRE11)在 DNA 损伤反应和维持基因组稳定性中发挥着关键作用。然而,人们对其在疟原虫发育过程中的功能知之甚少。在这里,我们对疟原虫生命周期中缺乏 MRE11 的寄生虫进行了功能、超微结构和转录组分析,这些寄生虫在哺乳动物和蚊子媒介宿主中都缺乏 MRE11。(PbMRE11)的基因缺失导致蚊子中肠卵囊发育显著滞后,与细胞质和核退化有关,同时伴随着孢子生殖和随后寄生虫传播的消融。此外,PbMRE11 的缺失导致涉及关键相互关联的生物过程的基因转录显著下调,这些过程对于所有真核生物的生命都是基本的,包括核糖核蛋白生物发生、剪接体功能和铁硫簇组装。总的来说,我们的研究提供了 MRE11 在蚊子阶段疟原虫发育中的作用的全面功能分析,并为疟疾寄生虫传播期间的治疗干预提供了一个潜在的靶点。

https://cdn.ncbi.nlm.nih.gov/pmc/blobs/14e5/7761864/1a77acad2cf3/cells-09-02590-g004.jpg
https://cdn.ncbi.nlm.nih.gov/pmc/blobs/14e5/7761864/2312fe2b1974/cells-09-02590-g001.jpg
https://cdn.ncbi.nlm.nih.gov/pmc/blobs/14e5/7761864/2d33e8ae589f/cells-09-02590-g002.jpg
https://cdn.ncbi.nlm.nih.gov/pmc/blobs/14e5/7761864/501b3d95f15d/cells-09-02590-g003.jpg
https://cdn.ncbi.nlm.nih.gov/pmc/blobs/14e5/7761864/1a77acad2cf3/cells-09-02590-g004.jpg
https://cdn.ncbi.nlm.nih.gov/pmc/blobs/14e5/7761864/2312fe2b1974/cells-09-02590-g001.jpg
https://cdn.ncbi.nlm.nih.gov/pmc/blobs/14e5/7761864/2d33e8ae589f/cells-09-02590-g002.jpg
https://cdn.ncbi.nlm.nih.gov/pmc/blobs/14e5/7761864/501b3d95f15d/cells-09-02590-g003.jpg
https://cdn.ncbi.nlm.nih.gov/pmc/blobs/14e5/7761864/1a77acad2cf3/cells-09-02590-g004.jpg

相似文献

1
MRE11 Is Crucial for Malaria Parasite Transmission and Its Absence Affects Expression of Interconnected Networks of Key Genes Essential for Life.MRE11 对疟原虫传播至关重要,其缺失会影响对生命至关重要的关键基因的相互关联网络的表达。
Cells. 2020 Dec 3;9(12):2590. doi: 10.3390/cells9122590.
2
Plasmodium Cysteine Repeat Modular Proteins 3 and 4 are essential for malaria parasite transmission from the mosquito to the host.疟原虫半胱氨酸重复模块蛋白 3 和 4 对于疟原虫从蚊子到宿主的传播是必需的。
Malar J. 2011 Mar 31;10:71. doi: 10.1186/1475-2875-10-71.
3
Multifunctional Involvement of a C2H2 Zinc Finger Protein (PbZfp) in Malaria Transmission, Histone Modification, and Susceptibility to DNA Damage Response.一种C2H2锌指蛋白(PbZfp)在疟疾传播、组蛋白修饰及DNA损伤反应易感性中的多功能作用
mBio. 2017 Aug 29;8(4):e01298-17. doi: 10.1128/mBio.01298-17.
4
Additional Feeding Reveals Differences in Immune Recognition and Growth of Parasites in the Mosquito Host.额外喂养揭示了蚊子宿主中寄生虫的免疫识别和生长的差异。
mSphere. 2021 Mar 31;6(2):e00136-21. doi: 10.1128/mSphere.00136-21.
5
Functional Conservation of P48/45 Proteins in the Transmission Stages of (Human Malaria Parasite) and .  (Murine Malaria Parasite).(人疟原虫)和 (鼠疟原虫)传播阶段中 P48/45 蛋白的功能保守性。
mBio. 2018 Sep 4;9(5):e01627-18. doi: 10.1128/mBio.01627-18.
6
Paternal effect of the nuclear formin-like protein MISFIT on Plasmodium development in the mosquito vector.核formin样蛋白MISFIT对疟原虫在蚊媒中发育的父本效应。
PLoS Pathog. 2009 Aug;5(8):e1000539. doi: 10.1371/journal.ppat.1000539. Epub 2009 Aug 7.
7
An apicoplast-resident folate transporter is essential for sporogony of malaria parasites.质体叶酸转运蛋白是疟原虫孢子形成所必需的。
Cell Microbiol. 2021 Jan;23(1):e13266. doi: 10.1111/cmi.13266. Epub 2020 Oct 8.
8
Comparative proteomic analysis of kinesin-8B deficient Plasmodium berghei during gametogenesis.有丝分裂驱动蛋白-8B 缺陷的伯氏疟原虫配子发生期的比较蛋白质组学分析。
J Proteomics. 2021 Mar 30;236:104118. doi: 10.1016/j.jprot.2021.104118. Epub 2021 Jan 21.
9
Plasmodium berghei Brca2 is required for normal development and differentiation in mice and mosquitoes.疟原虫伯氏疟原虫 Brca2 是小鼠和蚊子正常发育和分化所必需的。
Parasit Vectors. 2022 Jul 8;15(1):244. doi: 10.1186/s13071-022-05357-w.
10
Transmission of the malaria parasite requires ferlin for gamete egress from the red blood cell.疟原虫的传播需要 ferlin 才能使配子从红细胞中逸出。
Cell Microbiol. 2019 May;21(5):e12999. doi: 10.1111/cmi.12999. Epub 2019 Jan 18.

引用本文的文献

1
Modulation of TvRAD51 Recombinase in by Zinc and Cadmium as a Potential Mechanism for Genotoxic Stress Response.锌和镉对锥虫RAD51重组酶的调节作用作为遗传毒性应激反应的潜在机制
Pathogens. 2025 Jun 5;14(6):565. doi: 10.3390/pathogens14060565.

本文引用的文献

1
The roles of RNA in DNA double-strand break repair.RNA 在 DNA 双链断裂修复中的作用。
Br J Cancer. 2020 Mar;122(5):613-623. doi: 10.1038/s41416-019-0624-1. Epub 2020 Jan 2.
2
Genome-Scale Identification of Essential Metabolic Processes for Targeting the Plasmodium Liver Stage.大规模鉴定靶向疟原虫肝期的必需代谢过程。
Cell. 2019 Nov 14;179(5):1112-1128.e26. doi: 10.1016/j.cell.2019.10.030.
3
Transcriptomics and proteomics reveal two waves of translational repression during the maturation of malaria parasite sporozoites.
转录组学和蛋白质组学揭示了疟原虫子孢子成熟过程中两次翻译抑制波。
Nat Commun. 2019 Oct 31;10(1):4964. doi: 10.1038/s41467-019-12936-6.
4
The Malaria Cell Atlas: Single parasite transcriptomes across the complete life cycle.疟疾细胞图谱:整个生命周期中单个寄生虫转录组。
Science. 2019 Aug 23;365(6455). doi: 10.1126/science.aaw2619.
5
STRING v11: protein-protein association networks with increased coverage, supporting functional discovery in genome-wide experimental datasets.STRING v11:具有增强覆盖范围的蛋白质-蛋白质相互作用网络,支持在全基因组实验数据集的功能发现。
Nucleic Acids Res. 2019 Jan 8;47(D1):D607-D613. doi: 10.1093/nar/gky1131.
6
Checks and balances? DNA replication and the cell cycle in Plasmodium.制衡?疟原虫中的 DNA 复制和细胞周期。
Parasit Vectors. 2018 Mar 27;11(1):216. doi: 10.1186/s13071-018-2800-1.
7
Functional Profiling of a Plasmodium Genome Reveals an Abundance of Essential Genes.疟原虫基因组的功能分析揭示了大量必需基因。
Cell. 2017 Jul 13;170(2):260-272.e8. doi: 10.1016/j.cell.2017.06.030.
8
The spliceosome U2 snRNP factors promote genome stability through distinct mechanisms; transcription of repair factors and R-loop processing.剪接体U2小核核糖核蛋白因子通过不同机制促进基因组稳定性;修复因子的转录和R环加工。
Oncogenesis. 2016 Dec 19;5(12):e280. doi: 10.1038/oncsis.2016.70.
9
Plasmodium Oocysts: Overlooked Targets of Mosquito Immunity.疟原虫卵囊:被忽视的蚊子免疫靶点。
Trends Parasitol. 2016 Dec;32(12):979-990. doi: 10.1016/j.pt.2016.08.012. Epub 2016 Sep 14.
10
OGG1 is essential in oxidative stress induced DNA demethylation.OGG1在氧化应激诱导的DNA去甲基化过程中至关重要。
Cell Signal. 2016 Sep;28(9):1163-1171. doi: 10.1016/j.cellsig.2016.05.021. Epub 2016 May 29.