• 文献检索
  • 文档翻译
  • 深度研究
  • 学术资讯
  • Suppr Zotero 插件Zotero 插件
  • 邀请有礼
  • 套餐&价格
  • 历史记录
应用&插件
Suppr Zotero 插件Zotero 插件浏览器插件Mac 客户端Windows 客户端微信小程序
定价
高级版会员购买积分包购买API积分包
服务
文献检索文档翻译深度研究API 文档MCP 服务
关于我们
关于 Suppr公司介绍联系我们用户协议隐私条款
关注我们

Suppr 超能文献

核心技术专利:CN118964589B侵权必究
粤ICP备2023148730 号-1Suppr @ 2026

文献检索

告别复杂PubMed语法,用中文像聊天一样搜索,搜遍4000万医学文献。AI智能推荐,让科研检索更轻松。

立即免费搜索

文件翻译

保留排版,准确专业,支持PDF/Word/PPT等文件格式,支持 12+语言互译。

免费翻译文档

深度研究

AI帮你快速写综述,25分钟生成高质量综述,智能提取关键信息,辅助科研写作。

立即免费体验

MicroRNA-155 促进 MAPK 信号通路下游丛状神经纤维瘤的生长。

MicroRNA-155 contributes to plexiform neurofibroma growth downstream of MEK.

机构信息

Division of Experimental Hematology and Cancer Biology, Cancer & Blood Diseases Institute, Cincinnati Children's Hospital Medical Center, 3333 Burnet Ave., Cincinnati, OH, 45229, USA.

Pharmaceutical Sciences, Fred Wilson School of Pharmacy, High Point University, One University Parkway, High Point, NC, 27268, USA.

出版信息

Oncogene. 2021 Feb;40(5):951-963. doi: 10.1038/s41388-020-01581-9. Epub 2020 Dec 8.

DOI:10.1038/s41388-020-01581-9
PMID:33293695
原文链接:https://pmc.ncbi.nlm.nih.gov/articles/PMC7867646/
Abstract

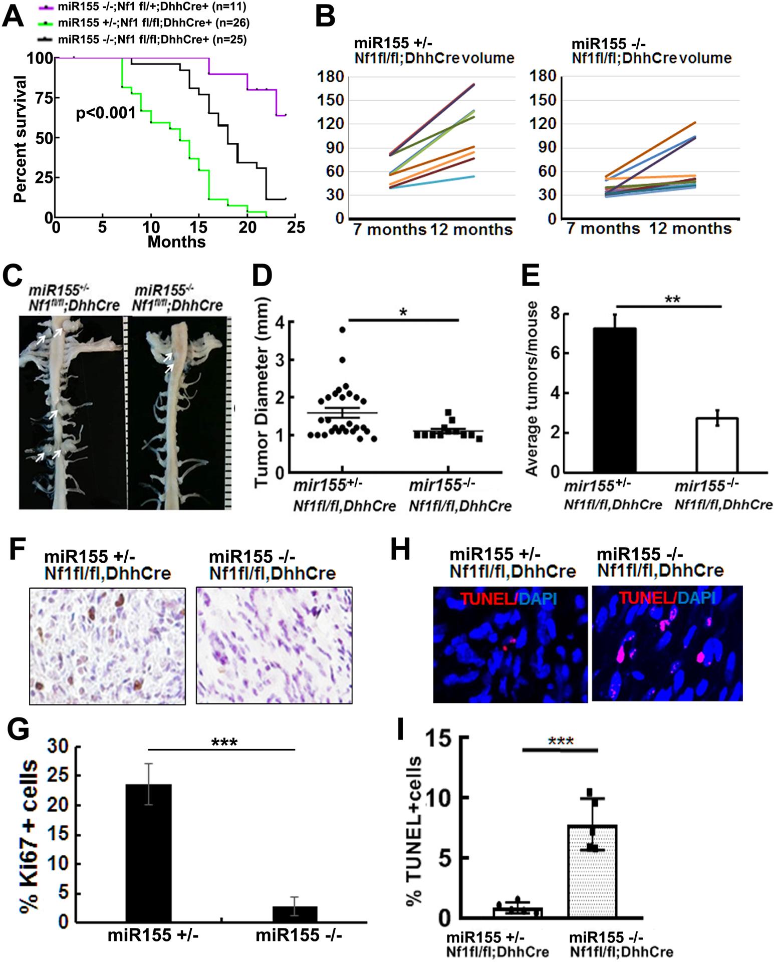
MicroRNAs (miRs) are small non-coding RNAs that can have large impacts on oncogenic pathways. Possible functions of dysregulated miRs have not been studied in neurofibromatosis type 1 (NF1) plexiform neurofibromas (PNFs). In PNFs, Schwann cells (SCs) have biallelic NF1 mutations necessary for tumorigenesis. We analyzed a miR microarray comparing with normal and PNF SCs and identified differences in miR expression, and we validated in mouse PNFs versus normal mouse SCs by qRT-PCR. Among these, miR-155 was a top overexpressed miR, and its expression was regulated by RAS/MAPK signaling. Overexpression of miR-155 increased mature Nf1 mouse SC proliferation. In SC precursors, which model tumor-initiating cells, pharmacological and genetic inhibition of miR-155 decreased PNF-derived sphere numbers in vitro, and we identified Maf as a miR-155 target. In vivo, global deletion of miR-155 significantly decreased tumor number and volume, increasing mouse survival. Fluorescent nanoparticles entered PNFs, suggesting that an anti-miR might have therapeutic potential. However, treatment of established PNFs using anti-miR-155 peptide nucleic acid-loaded nanoparticles marginally decreased tumor numbers and did not reduce tumor growth. These results suggest that miR-155 plays a functional role in PNF growth and/or SC proliferation, and that targeting neurofibroma miRs is feasible, and might provide novel therapeutic opportunities.

摘要

微小 RNA(miRs)是一种小的非编码 RNA,可以对致癌途径产生重大影响。失调的 miRs 的可能功能尚未在 1 型神经纤维瘤病(NF1)丛状神经纤维瘤(PNF)中进行研究。在 PNF 中,施万细胞(SCs)具有双等位 NF1 突变,这是肿瘤发生所必需的。我们分析了比较正常和 PNF SC 的 miR 微阵列,并确定了 miR 表达的差异,并通过 qRT-PCR 在小鼠 PNF 与正常小鼠 SC 中进行了验证。其中,miR-155 是表达上调最明显的 miR,其表达受 RAS/MAPK 信号调节。miR-155 的过表达增加了成熟 Nf1 小鼠 SC 的增殖。在 SC 前体细胞中,模型肿瘤起始细胞,药理学和遗传抑制 miR-155 减少了体外 PNF 衍生球体的数量,并且我们确定了 maf 作为 miR-155 的靶标。在体内,miR-155 的全局缺失显著减少了肿瘤数量和体积,增加了小鼠的存活率。荧光纳米颗粒进入 PNF,表明抗 miR 可能具有治疗潜力。然而,使用载有抗 miR-155 肽核酸的纳米颗粒治疗已建立的 PNF 仅略微减少了肿瘤数量,并且没有减少肿瘤生长。这些结果表明,miR-155 在 PNF 生长和/或 SC 增殖中起功能作用,并且靶向神经纤维瘤 miR 是可行的,并且可能提供新的治疗机会。

https://cdn.ncbi.nlm.nih.gov/pmc/blobs/8ba3/7867646/b95fc917f86f/nihms-1648759-f0007.jpg
https://cdn.ncbi.nlm.nih.gov/pmc/blobs/8ba3/7867646/c35c6d18a954/nihms-1648759-f0001.jpg
https://cdn.ncbi.nlm.nih.gov/pmc/blobs/8ba3/7867646/c80a220b6ff0/nihms-1648759-f0002.jpg
https://cdn.ncbi.nlm.nih.gov/pmc/blobs/8ba3/7867646/5829477dd148/nihms-1648759-f0003.jpg
https://cdn.ncbi.nlm.nih.gov/pmc/blobs/8ba3/7867646/7aa78f957160/nihms-1648759-f0004.jpg
https://cdn.ncbi.nlm.nih.gov/pmc/blobs/8ba3/7867646/4064a0ac260c/nihms-1648759-f0005.jpg
https://cdn.ncbi.nlm.nih.gov/pmc/blobs/8ba3/7867646/24ed9f9225df/nihms-1648759-f0006.jpg
https://cdn.ncbi.nlm.nih.gov/pmc/blobs/8ba3/7867646/b95fc917f86f/nihms-1648759-f0007.jpg
https://cdn.ncbi.nlm.nih.gov/pmc/blobs/8ba3/7867646/c35c6d18a954/nihms-1648759-f0001.jpg
https://cdn.ncbi.nlm.nih.gov/pmc/blobs/8ba3/7867646/c80a220b6ff0/nihms-1648759-f0002.jpg
https://cdn.ncbi.nlm.nih.gov/pmc/blobs/8ba3/7867646/5829477dd148/nihms-1648759-f0003.jpg
https://cdn.ncbi.nlm.nih.gov/pmc/blobs/8ba3/7867646/7aa78f957160/nihms-1648759-f0004.jpg
https://cdn.ncbi.nlm.nih.gov/pmc/blobs/8ba3/7867646/4064a0ac260c/nihms-1648759-f0005.jpg
https://cdn.ncbi.nlm.nih.gov/pmc/blobs/8ba3/7867646/24ed9f9225df/nihms-1648759-f0006.jpg
https://cdn.ncbi.nlm.nih.gov/pmc/blobs/8ba3/7867646/b95fc917f86f/nihms-1648759-f0007.jpg

相似文献

1
MicroRNA-155 contributes to plexiform neurofibroma growth downstream of MEK.MicroRNA-155 促进 MAPK 信号通路下游丛状神经纤维瘤的生长。
Oncogene. 2021 Feb;40(5):951-963. doi: 10.1038/s41388-020-01581-9. Epub 2020 Dec 8.
2
Runx1 contributes to neurofibromatosis type 1 neurofibroma formation.Runx1促进1型神经纤维瘤病的神经纤维瘤形成。
Oncogene. 2016 Mar 17;35(11):1468-74. doi: 10.1038/onc.2015.207. Epub 2015 Jun 15.
3
P2RY14 cAMP signaling regulates Schwann cell precursor self-renewal, proliferation, and nerve tumor initiation in a mouse model of neurofibromatosis.P2RY14-cAMP 信号通路调控施万细胞前体细胞的自我更新、增殖以及神经纤维瘤病小鼠模型中的神经肿瘤发生。
Elife. 2022 Mar 21;11:e73511. doi: 10.7554/eLife.73511.
4
The angiogenic factor midkine is aberrantly expressed in NF1-deficient Schwann cells and is a mitogen for neurofibroma-derived cells.血管生成因子中期因子在神经纤维瘤病1型(NF1)缺陷的施万细胞中异常表达,并且是神经纤维瘤来源细胞的促分裂原。
Oncogene. 2001 Jan 4;20(1):97-105. doi: 10.1038/sj.onc.1204026.
5
An inflammatory gene signature distinguishes neurofibroma Schwann cells and macrophages from cells in the normal peripheral nervous system.一个炎症基因特征将神经纤维瘤雪旺细胞和巨噬细胞与正常周围神经系统中的细胞区分开来。
Sci Rep. 2017 Mar 3;7:43315. doi: 10.1038/srep43315.
6
NF1 deficiency causes Bcl-xL upregulation in Schwann cells derived from neurofibromatosis type 1-associated malignant peripheral nerve sheath tumors.NF1 缺失导致来源于神经纤维瘤病 1 相关恶性外周神经鞘瘤的雪旺细胞中 Bcl-xL 的上调。
Int J Oncol. 2013 Feb;42(2):657-66. doi: 10.3892/ijo.2012.1751. Epub 2012 Dec 24.
7
Reprogramming Captures the Genetic and Tumorigenic Properties of Neurofibromatosis Type 1 Plexiform Neurofibromas.重编程捕获了 1 型神经纤维瘤病丛状神经纤维瘤的遗传和致瘤特性。
Stem Cell Reports. 2019 Feb 12;12(2):411-426. doi: 10.1016/j.stemcr.2019.01.001. Epub 2019 Jan 31.
8
Ketotifen Modulates Mast Cell Chemotaxis to Kit-Ligand, but Does Not Impact Mast Cell Numbers, Degranulation, or Tumor Behavior in Neurofibromas of -Deficient Mice.酮替芬调节肥大细胞向 Kit 配体的趋化性,但不影响 Kit 缺陷型小鼠神经纤维瘤中的肥大细胞数量、脱颗粒或肿瘤行为。
Mol Cancer Ther. 2019 Dec;18(12):2321-2330. doi: 10.1158/1535-7163.MCT-19-0123. Epub 2019 Sep 16.
9
Reduced PTPRS expression promotes epithelial-mesenchymal transition of Schwann cells in NF1-related plexiform neurofibromas.PTPRS 表达减少促进 NF1 相关神经丛状神经纤维瘤中施万细胞的上皮-间充质转化。
Cancer Lett. 2024 Sep 1;599:217151. doi: 10.1016/j.canlet.2024.217151. Epub 2024 Jul 31.
10
Neurofibromin-deficient Schwann cells have increased lysophosphatidic acid dependent survival and migration-implications for increased neurofibroma formation during pregnancy.神经纤维瘤蛋白缺陷的施万细胞具有增加的溶血磷脂酸依赖性存活和迁移能力——对孕期神经纤维瘤形成增加的影响
Glia. 2007 Apr 1;55(5):527-36. doi: 10.1002/glia.20482.

引用本文的文献

1
Large MAF transcription factors reawaken evolutionarily dormant fast-glycolytic type IIb myofibers in human skeletal muscle.大型MAF转录因子可使人类骨骼肌中进化上处于休眠状态的快速糖酵解IIb型肌纤维重新激活。
Skelet Muscle. 2025 Jul 26;15(1):19. doi: 10.1186/s13395-025-00391-5.
2
Noncoding RNA (ncRNA)-mediated regulation of TLRs: critical regulator of inflammation in tumor microenvironment.非编码RNA(ncRNA)介导的Toll样受体(TLR)调控:肿瘤微环境中炎症的关键调节因子
Med Oncol. 2025 Mar 31;42(5):144. doi: 10.1007/s12032-025-02690-9.
3
Mechanisms of apoptosis-related non-coding RNAs in ovarian cancer: a narrative review.

本文引用的文献

1
Selumetinib in Children with Inoperable Plexiform Neurofibromas.索拉非尼治疗不可手术的丛状神经纤维瘤患儿的疗效观察。
N Engl J Med. 2020 Apr 9;382(15):1430-1442. doi: 10.1056/NEJMoa1912735. Epub 2020 Mar 18.
2
Transcription factor c-Maf is a checkpoint that programs macrophages in lung cancer.转录因子 c-Maf 是一种检查点,可对肺癌中的巨噬细胞进行编程。
J Clin Invest. 2020 Apr 1;130(4):2081-2096. doi: 10.1172/JCI131335.
3
The evolution and multi-molecular properties of NF1 cutaneous neurofibromas originating from C-fiber sensory endings and terminal Schwann cells at normal sites of sensory terminations in the skin.
卵巢癌中凋亡相关非编码RNA的机制:一篇叙述性综述
Apoptosis. 2025 Apr;30(3-4):553-578. doi: 10.1007/s10495-024-02074-w. Epub 2025 Jan 20.
4
Dysregulation of miRNAs in Soft Tissue Sarcomas.软组织肉瘤中 miRNAs 的失调。
Cells. 2024 Nov 8;13(22):1853. doi: 10.3390/cells13221853.
5
Non-coding RNAs as therapeutic targets in cancer and its clinical application.非编码RNA作为癌症的治疗靶点及其临床应用。
J Pharm Anal. 2024 Jul;14(7):100947. doi: 10.1016/j.jpha.2024.02.001. Epub 2024 Feb 8.
6
A Fibroblast-Derived Secretome Stimulates the Growth and Invasiveness of 3D Plexiform Neurofibroma Spheroids.成纤维细胞来源的分泌组刺激三维丛状神经纤维瘤球体的生长和侵袭性。
Cancers (Basel). 2024 Jul 9;16(14):2498. doi: 10.3390/cancers16142498.
7
Epigenetic modifications: Key players in cancer heterogeneity and drug resistance.表观遗传修饰:癌症异质性和耐药性的关键因素
Transl Oncol. 2024 Jan;39:101821. doi: 10.1016/j.tranon.2023.101821. Epub 2023 Nov 4.
8
The role and regulation of Maf proteins in cancer.Maf蛋白在癌症中的作用与调控
Biomark Res. 2023 Feb 7;11(1):17. doi: 10.1186/s40364-023-00457-w.
9
Non-coding RNA in cancer.癌症中的非编码 RNA
Essays Biochem. 2021 Oct 27;65(4):625-639. doi: 10.1042/EBC20200032.
NF1 皮肤神经纤维瘤源自正常感觉终末部位皮肤中 C 纤维感觉末梢和末端雪旺细胞的进化和多分子特性。
PLoS One. 2019 May 20;14(5):e0216527. doi: 10.1371/journal.pone.0216527. eCollection 2019.
4
RUNX represses to drive neurofibromagenesis.RUNX 抑制 以驱动神经纤维瘤发生。
Sci Adv. 2019 Apr 24;5(4):eaau8389. doi: 10.1126/sciadv.aau8389. eCollection 2019 Apr.
5
Prognostic role of microRNA-155 expression in gliomas: A meta-analysis.微小RNA-155表达在胶质瘤中的预后作用:一项荟萃分析。
Clin Neurol Neurosurg. 2019 Jan;176:103-109. doi: 10.1016/j.clineuro.2018.12.005. Epub 2018 Dec 7.
6
Spatiotemporal Loss of in Schwann Cell Lineage Leads to Different Types of Cutaneous Neurofibroma Susceptible to Modification by the Hippo Pathway.施万细胞谱系中 时空缺失导致不同类型的皮肤神经纤维瘤易受 Hippo 通路修饰。
Cancer Discov. 2019 Jan;9(1):114-129. doi: 10.1158/2159-8290.CD-18-0151. Epub 2018 Oct 22.
7
Cellular Origin, Tumor Progression, and Pathogenic Mechanisms of Cutaneous Neurofibromas Revealed by Mice with Knockout in Boundary Cap Cells.边界嵴帽细胞基因敲除小鼠揭示皮肤神经纤维瘤的细胞起源、肿瘤进展和发病机制。
Cancer Discov. 2019 Jan;9(1):130-147. doi: 10.1158/2159-8290.CD-18-0156. Epub 2018 Oct 22.
8
Maf links Neuregulin1 signaling to cholesterol synthesis in myelinating Schwann cells.Maf 蛋白将 Neuregulin1 信号与髓鞘形成雪旺细胞中的胆固醇合成联系起来。
Genes Dev. 2018 May 1;32(9-10):645-657. doi: 10.1101/gad.310490.117. Epub 2018 May 10.
9
Activity of Selumetinib in Neurofibromatosis Type 1-Related Plexiform Neurofibromas.司美替尼在1型神经纤维瘤病相关丛状神经纤维瘤中的活性
N Engl J Med. 2016 Dec 29;375(26):2550-2560. doi: 10.1056/NEJMoa1605943.
10
Insertional Mutagenesis Identifies a STAT3/Arid1b/β-catenin Pathway Driving Neurofibroma Initiation.插入诱变鉴定出驱动神经纤维瘤起始的STAT3/Arid1b/β-连环蛋白信号通路。
Cell Rep. 2016 Mar 1;14(8):1979-90. doi: 10.1016/j.celrep.2016.01.074. Epub 2016 Feb 18.