Suppr超能文献

辐射诱导人宫颈肿瘤HeLa细胞和鼠乳腺肿瘤EMT6细胞中出现异常的中心体扩增和有丝分裂灾难。

Radiation-induced abnormal centrosome amplification and mitotic catastrophe in human cervical tumor HeLa cells and murine mammary tumor EMT6 cells.

作者信息

Fujimoto Masaki, Bo Tomoki, Yamamoto Kumiko, Yasui Hironobu, Yamamori Tohru, Inanami Osamu

机构信息

Laboratory of Radiation Biology, Department of Applied Veterinary Sciences, Faculty of Veterinary Medicine, Hokkaido University, Sapporo 060-0818, Japan.

出版信息

J Clin Biochem Nutr. 2020 Nov;67(3):240-247. doi: 10.3164/jcbn.19-80. Epub 2020 Apr 9.

Abstract

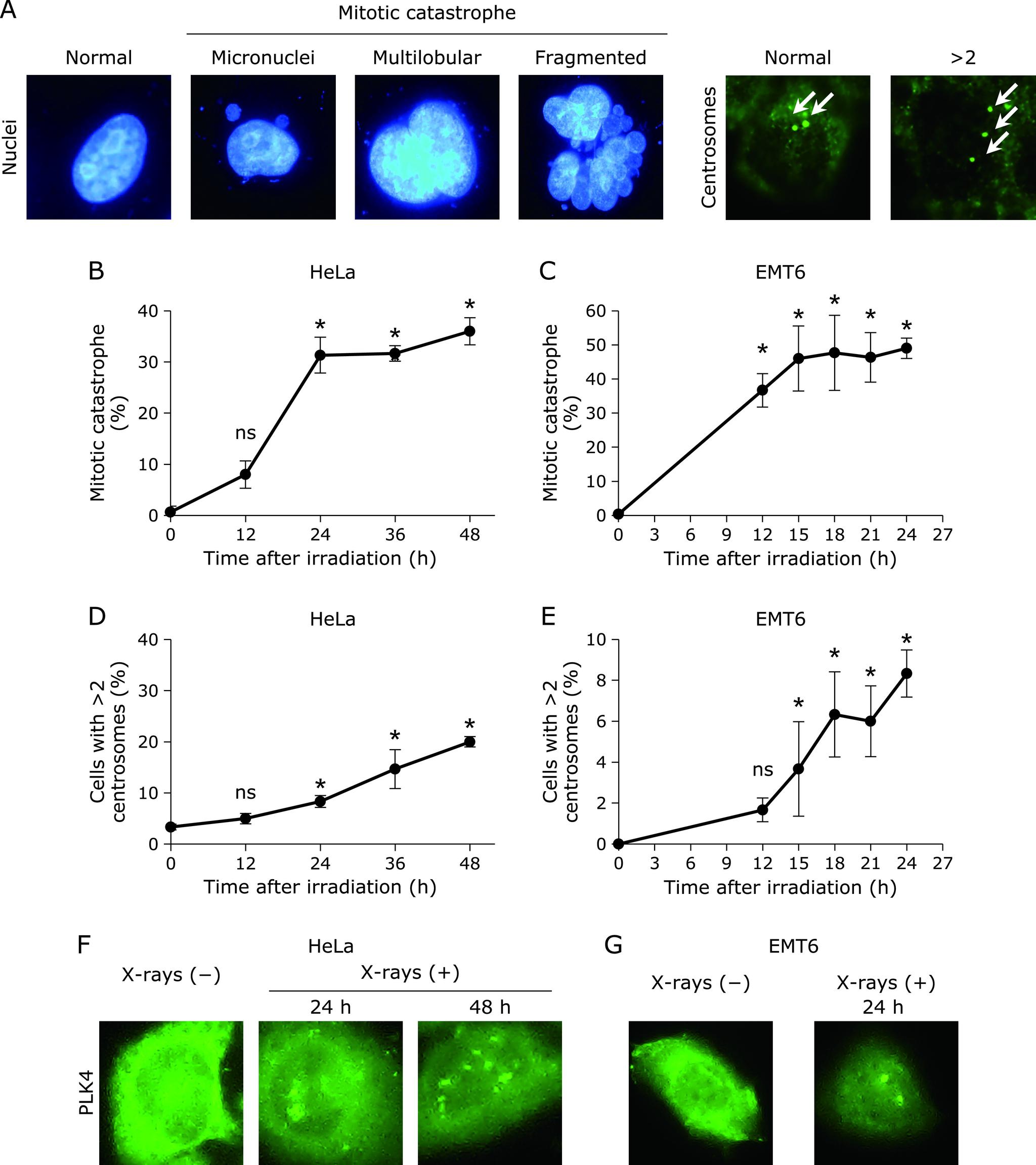
Mitotic catastrophe is a form of cell death linked to aberrant mitosis caused by improper or uncoordinated mitotic progression. Abnormal centrosome amplification and mitotic catastrophe occur simultaneously, and some cells with amplified centrosomes enter aberrant mitosis, but it is not clear whether abnormal centrosome amplification triggers mitotic catastrophe. Here, to investigate whether radiation-induced abnormal centrosome amplification is essential for induction of radiation-induced mitotic catastrophe, centrinone-B, a highly selective inhibitor of polo-like kinase 4, was utilized to inhibit centrosome amplification, since polo-like kinase 4 is an essential kinase in centrosome duplication. When human cervical tumor HeLa cells and murine mammary tumor EMT6 cells were irradiated with 2.5 Gy of X-rays, cells with morphological features of mitotic catastrophe and the number of cells having >2 centrosomes increased in both cell lines. Although centrinone-B significantly inhibited radiation-induced abnormal centrosome amplification in both cell lines, such treatment did not change cell growth and significantly enhanced mitotic catastrophe in HeLa cells exposed to X-rays. In contrast, inhibition of centrosome amplification reduced cell growth and mitotic catastrophe in EMT6 cells exposed to X-rays. These results indicated that the role of radiation-induced abnormal centrosome amplification in radiation-induced mitotic catastrophe changes, depending on the cell type.

摘要

有丝分裂灾难是一种与由不适当或不协调的有丝分裂进程导致的异常有丝分裂相关的细胞死亡形式。异常中心体扩增和有丝分裂灾难同时发生,一些中心体扩增的细胞进入异常有丝分裂,但尚不清楚异常中心体扩增是否触发有丝分裂灾难。在此,为了研究辐射诱导的异常中心体扩增对于诱导辐射诱导的有丝分裂灾难是否至关重要,使用了centrinone-B(一种polo样激酶4的高度选择性抑制剂)来抑制中心体扩增,因为polo样激酶4是中心体复制中的一种关键激酶。当人宫颈肿瘤HeLa细胞和小鼠乳腺肿瘤EMT6细胞接受2.5 Gy的X射线照射时,两种细胞系中具有有丝分裂灾难形态特征的细胞以及具有>2个中心体的细胞数量均增加。尽管centrinone-B在两种细胞系中均显著抑制了辐射诱导的异常中心体扩增,但这种处理并未改变细胞生长,且显著增强了接受X射线照射的HeLa细胞中的有丝分裂灾难。相反,抑制中心体扩增降低了接受X射线照射的EMT6细胞的细胞生长和有丝分裂灾难。这些结果表明,辐射诱导的异常中心体扩增在辐射诱导的有丝分裂灾难中的作用因细胞类型而异。

https://cdn.ncbi.nlm.nih.gov/pmc/blobs/d525/7705082/4c2040228e73/jcbn19-80f01.jpg

文献检索

告别复杂PubMed语法,用中文像聊天一样搜索,搜遍4000万医学文献。AI智能推荐,让科研检索更轻松。

立即免费搜索

文件翻译

保留排版,准确专业,支持PDF/Word/PPT等文件格式,支持 12+语言互译。

免费翻译文档

深度研究

AI帮你快速写综述,25分钟生成高质量综述,智能提取关键信息,辅助科研写作。

立即免费体验