Suppr超能文献

4-叔辛基苯酚暴露会破坏大脑发育以及随后的运动、认知、社交和行为功能。

4-tert-Octylphenol Exposure Disrupts Brain Development and Subsequent Motor, Cognition, Social, and Behavioral Functions.

机构信息

Laboratory of Veterinary Biochemistry and Molecular Biology, Veterinary Medical Center and College of Veterinary Medicine, Chungbuk National University, Cheongju, Chungbuk 28644, Republic of Korea.

出版信息

Oxid Med Cell Longev. 2020 Nov 17;2020:8875604. doi: 10.1155/2020/8875604. eCollection 2020.

Abstract

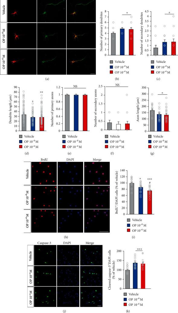
The endocrine-disrupting chemical 4-tert-octylphenol (OP) is a widespread estrogenic chemical used in consumer products such as epoxy resins and polycarbonate plastic. However, the effects of OP on brain development are unknown. The present study examined the effects of OP on neuron and neurobehavioral development in mice. By using primary cortical neuron cultures, we found that OP-treated showed a decreased length of axons and dendrites and an increased number of primary and secondary dendrites. OP reduced bromodeoxyuridine (BrdU), mitotic marker Ki67, and phospho-histone H3 (p-Histone-H3), resulting in a reduction of neuronal progenitor proliferation in offspring mouse brain. Moreover, OP induced apoptosis in neuronal progenitor cells in offspring mouse brain. Furthermore, offspring mice from OP-treated dams showed abnormal cognitive, social, and anxiety-like behaviors. Taken together, these results suggest that perinatal exposure to OP disrupts brain development and behavior in mice.

摘要

内分泌干扰化学物质 4-叔辛基苯酚(OP)是一种广泛应用于消费品的雌激素化学物质,如环氧树脂和聚碳酸酯塑料。然而,OP 对大脑发育的影响尚不清楚。本研究探讨了 OP 对小鼠神经元和神经行为发育的影响。通过使用原代皮质神经元培养物,我们发现 OP 处理组的轴突和树突长度减少,一级和二级树突数量增加。OP 减少了溴脱氧尿苷(BrdU)、有丝分裂标志物 Ki67 和磷酸化组蛋白 H3(p-Histone-H3),导致后代小鼠大脑中的神经元祖细胞增殖减少。此外,OP 诱导了后代小鼠脑神经元祖细胞凋亡。此外,来自 OP 处理的母鼠的后代小鼠表现出异常的认知、社交和焦虑样行为。综上所述,这些结果表明围产期暴露于 OP 会破坏小鼠的大脑发育和行为。

https://cdn.ncbi.nlm.nih.gov/pmc/blobs/e26e/7691001/76aebfba0da4/OMCL2020-8875604.001.jpg

文献检索

告别复杂PubMed语法,用中文像聊天一样搜索,搜遍4000万医学文献。AI智能推荐,让科研检索更轻松。

立即免费搜索

文件翻译

保留排版,准确专业,支持PDF/Word/PPT等文件格式,支持 12+语言互译。

免费翻译文档

深度研究

AI帮你快速写综述,25分钟生成高质量综述,智能提取关键信息,辅助科研写作。

立即免费体验