Suppr超能文献

外周血细胞中的染色质重塑反映了新冠病毒疾病(COVID-19)的症状严重程度。

Chromatin remodeling in peripheral blood cells reflects COVID-19 symptom severity.

作者信息

Giroux Nicholas S, Ding Shengli, McClain Micah T, Burke Thomas W, Petzold Elizabeth, Chung Hong A, Palomino Grecia R, Wang Ergang, Xi Rui, Bose Shree, Rotstein Tomer, Nicholson Bradly P, Chen Tianyi, Henao Ricardo, Sempowski Gregory D, Denny Thomas N, Ko Emily R, Ginsburg Geoffrey S, Kraft Bryan D, Tsalik Ephraim L, Woods Christopher W, Shen Xiling

机构信息

Department of Biomedical Engineering, Pratt School of Engineering, Duke University, Durham, NC, USA.

Center for Applied Genomics and Precision Medicine, Duke University, Durham, NC, USA.

出版信息

bioRxiv. 2020 Dec 9:2020.12.04.412155. doi: 10.1101/2020.12.04.412155.

Abstract

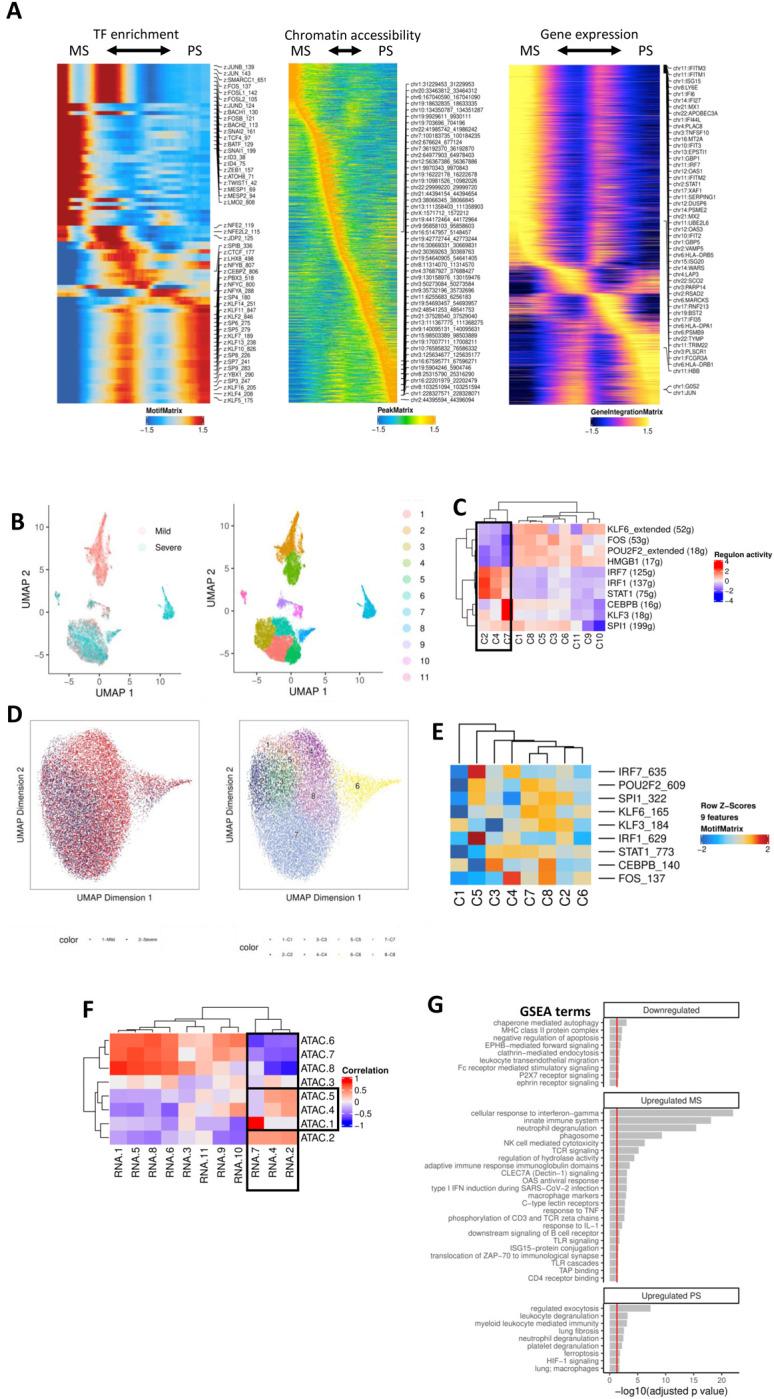
SARS-CoV-2 infection triggers highly variable host responses and causes varying degrees of illness in humans. We sought to harness the peripheral blood mononuclear cell (PBMC) response over the course of illness to provide insight into COVID-19 physiology. We analyzed PBMCs from subjects with variable symptom severity at different stages of clinical illness before and after IgG seroconversion to SARS-CoV-2. Prior to seroconversion, PBMC transcriptomes did not distinguish symptom severity. In contrast, changes in chromatin accessibility were associated with symptom severity. Furthermore, single-cell analyses revealed evolution of the chromatin accessibility landscape and transcription factor motif occupancy for individual PBMC cell types. The most extensive remodeling occurred in CD14+ monocytes where sub-populations with distinct chromatin accessibility profiles were associated with disease severity. Our findings indicate that pre-seroconversion chromatin remodeling in certain innate immune populations is associated with divergence in symptom severity, and the identified transcription factors, regulatory elements, and downstream pathways provide potential prognostic markers for COVID-19 subjects.

摘要

严重急性呼吸综合征冠状病毒2(SARS-CoV-2)感染会引发高度可变的宿主反应,并在人类中导致不同程度的疾病。我们试图利用疾病过程中外周血单个核细胞(PBMC)的反应,以深入了解2019冠状病毒病(COVID-19)的生理机制。我们分析了在SARS-CoV-2 IgG血清转化前后临床疾病不同阶段症状严重程度各异的受试者的PBMC。在血清转化之前,PBMC转录组无法区分症状严重程度。相比之下,染色质可及性的变化与症状严重程度相关。此外,单细胞分析揭示了个体PBMC细胞类型的染色质可及性景观和转录因子基序占据情况的演变。最广泛的重塑发生在CD14+单核细胞中,具有不同染色质可及性谱的亚群与疾病严重程度相关。我们的研究结果表明,某些先天免疫群体中血清转化前的染色质重塑与症状严重程度的差异有关,并且所鉴定的转录因子、调控元件和下游途径为COVID-19受试者提供了潜在的预后标志物。

https://cdn.ncbi.nlm.nih.gov/pmc/blobs/37a3/7754888/99b792335793/nihpp-2020.12.04.412155-f0001.jpg

文献AI研究员

20分钟写一篇综述,助力文献阅读效率提升50倍。

立即体验

用中文搜PubMed

大模型驱动的PubMed中文搜索引擎

马上搜索

文档翻译

学术文献翻译模型,支持多种主流文档格式。

立即体验