• 文献检索
  • 文档翻译
  • 深度研究
  • 学术资讯
  • Suppr Zotero 插件Zotero 插件
  • 邀请有礼
  • 套餐&价格
  • 历史记录
应用&插件
Suppr Zotero 插件Zotero 插件浏览器插件Mac 客户端Windows 客户端微信小程序
定价
高级版会员购买积分包购买API积分包
服务
文献检索文档翻译深度研究API 文档MCP 服务
关于我们
关于 Suppr公司介绍联系我们用户协议隐私条款
关注我们

Suppr 超能文献

核心技术专利:CN118964589B侵权必究
粤ICP备2023148730 号-1Suppr @ 2026

文献检索

告别复杂PubMed语法,用中文像聊天一样搜索,搜遍4000万医学文献。AI智能推荐,让科研检索更轻松。

立即免费搜索

文件翻译

保留排版,准确专业,支持PDF/Word/PPT等文件格式,支持 12+语言互译。

免费翻译文档

深度研究

AI帮你快速写综述,25分钟生成高质量综述,智能提取关键信息,辅助科研写作。

立即免费体验

脑桥三叉神经纤维微观结构异常与三叉神经痛各亚型的治疗反应有关。

Brainstem trigeminal fiber microstructural abnormalities are associated with treatment response across subtypes of trigeminal neuralgia.

机构信息

Division of Brain, Imaging, and Behaviour-Systems Neuroscience, Krembil Research Institute, Toronto Western Hospital, University Health Network, Toronto, ON, Canada.

Institute of Medical Science, Faculty of Medicine, University of Toronto, Toronto, ON, Canada.

出版信息

Pain. 2021 Jun 1;162(6):1790-1799. doi: 10.1097/j.pain.0000000000002164.

DOI:10.1097/j.pain.0000000000002164
PMID:33306503
原文链接:https://pmc.ncbi.nlm.nih.gov/articles/PMC8120686/
Abstract

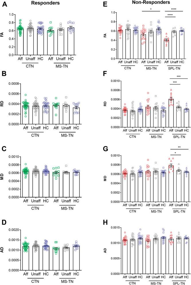
Neurosurgical treatments for trigeminal neuralgia (TN) can provide long-lasting pain relief; however, some patients fail to respond and undergo multiple, repeat procedures. Surgical outcomes can vary depending on the type of TN, but the reasons for this are not well understood. Neuroimaging studies of TN point to abnormalities in the brainstem trigeminal fibers; however, whether this is a common characteristic of treatment nonresponse across different subtypes of TN is unknown. Here, we used diffusion tensor imaging (DTI) to determine whether the brainstem trigeminal fiber microstructure is a common biomarker of surgical response in TN and whether the extent of these abnormalities is associated with the likelihood of response across subtypes of TN. We studied 98 patients with TN (61 classical TN, 26 TN secondary to multiple sclerosis, and 11 TN associated with a solitary pontine lesion) who underwent neurosurgical treatment and 50 healthy controls. We assessed treatment response using pain intensity measures and examined microstructural features by extracting pretreatment DTI metrics from the proximal pontine segment of the trigeminal nerves. We found that microstructural abnormalities in the affected pontine trigeminal fibers (notably, lower fractional anisotropy and higher radial diffusivity) highlight treatment nonresponders (n = 47) compared with responders (n = 51) and controls, and that the degree of abnormalities is associated with the likelihood of surgical response across subtypes of TN. These novel findings demonstrate the value of DTI as an objective, noninvasive tool for the prediction of treatment response and elucidate the features that distinguish treatment responders from nonresponders in the TN population.

摘要

神经外科治疗三叉神经痛 (TN) 可以提供持久的疼痛缓解;然而,一些患者对治疗没有反应,并接受了多次重复手术。手术结果可能因 TN 的类型而异,但原因尚不清楚。TN 的神经影像学研究表明脑干三叉神经纤维存在异常;然而,这种异常是否是不同亚型 TN 治疗无反应的共同特征尚不清楚。在这里,我们使用弥散张量成像 (DTI) 来确定脑干三叉神经纤维微观结构是否是 TN 手术反应的共同生物标志物,以及这些异常的程度是否与不同亚型 TN 的反应可能性相关。我们研究了 98 例接受神经外科治疗的 TN 患者(61 例经典 TN、26 例多发性硬化症继发 TN 和 11 例与孤立性脑桥病变相关的 TN)和 50 名健康对照者。我们使用疼痛强度测量来评估治疗反应,并通过从三叉神经的近端桥脑段提取预处理 DTI 指标来检查微观结构特征。我们发现,受影响的桥脑三叉神经纤维的微观结构异常(特别是较低的各向异性分数和较高的径向扩散系数)突出了治疗无反应者(n = 47)与反应者(n = 51)和对照组之间的差异,并且异常程度与不同亚型 TN 的手术反应可能性相关。这些新发现表明 DTI 作为一种客观、非侵入性的工具,可用于预测治疗反应,并阐明了 TN 人群中区分治疗反应者和无反应者的特征。

https://cdn.ncbi.nlm.nih.gov/pmc/blobs/b5c5/8120686/b88bd58b4804/jop-162-1790-g006.jpg
https://cdn.ncbi.nlm.nih.gov/pmc/blobs/b5c5/8120686/3e94388a79ad/jop-162-1790-g001.jpg
https://cdn.ncbi.nlm.nih.gov/pmc/blobs/b5c5/8120686/05ed53fbe61c/jop-162-1790-g002.jpg
https://cdn.ncbi.nlm.nih.gov/pmc/blobs/b5c5/8120686/e82ae6c8c575/jop-162-1790-g003.jpg
https://cdn.ncbi.nlm.nih.gov/pmc/blobs/b5c5/8120686/755bcdde920d/jop-162-1790-g004.jpg
https://cdn.ncbi.nlm.nih.gov/pmc/blobs/b5c5/8120686/abfbbc681b69/jop-162-1790-g005.jpg
https://cdn.ncbi.nlm.nih.gov/pmc/blobs/b5c5/8120686/b88bd58b4804/jop-162-1790-g006.jpg
https://cdn.ncbi.nlm.nih.gov/pmc/blobs/b5c5/8120686/3e94388a79ad/jop-162-1790-g001.jpg
https://cdn.ncbi.nlm.nih.gov/pmc/blobs/b5c5/8120686/05ed53fbe61c/jop-162-1790-g002.jpg
https://cdn.ncbi.nlm.nih.gov/pmc/blobs/b5c5/8120686/e82ae6c8c575/jop-162-1790-g003.jpg
https://cdn.ncbi.nlm.nih.gov/pmc/blobs/b5c5/8120686/755bcdde920d/jop-162-1790-g004.jpg
https://cdn.ncbi.nlm.nih.gov/pmc/blobs/b5c5/8120686/abfbbc681b69/jop-162-1790-g005.jpg
https://cdn.ncbi.nlm.nih.gov/pmc/blobs/b5c5/8120686/b88bd58b4804/jop-162-1790-g006.jpg

相似文献

1
Brainstem trigeminal fiber microstructural abnormalities are associated with treatment response across subtypes of trigeminal neuralgia.脑桥三叉神经纤维微观结构异常与三叉神经痛各亚型的治疗反应有关。
Pain. 2021 Jun 1;162(6):1790-1799. doi: 10.1097/j.pain.0000000000002164.
2
Predicting pain relief: Use of pre-surgical trigeminal nerve diffusion metrics in trigeminal neuralgia.预测疼痛缓解情况:三叉神经痛患者术前三叉神经扩散指标的应用
Neuroimage Clin. 2017 Jun 12;15:710-718. doi: 10.1016/j.nicl.2017.06.017. eCollection 2017.
3
Early postsurgical diffusivity metrics for prognostication of long-term pain relief after Gamma Knife radiosurgery for trigeminal neuralgia.伽玛刀放射外科治疗三叉神经痛后长期疼痛缓解的早期术后弥散度指标预测。
J Neurosurg. 2018 Aug 17;131(2):539-548. doi: 10.3171/2018.3.JNS172936. Print 2019 Aug 1.
4
Trigeminal neuralgia associated with a solitary pontine lesion: clinical and neuroimaging definition of a new syndrome.与单一桥脑病变相关的三叉神经痛:一种新综合征的临床和神经影像学定义。
Pain. 2020 May;161(5):916-925. doi: 10.1097/j.pain.0000000000001777.
5
Diffusivity Metrics Three Months After Upfront Gamma Knife Radiosurgery for Trigeminal Neuralgia May Be Correlated with Pain Relief.在原发性三叉神经痛行伽玛刀放射外科治疗 3 个月后,扩散度量可能与疼痛缓解相关。
World Neurosurg. 2021 Sep;153:e220-e225. doi: 10.1016/j.wneu.2021.06.086. Epub 2021 Jun 25.
6
Diffusion tensor imaging for assessment of microstructural changes associate with treatment outcome at one-year after radiofrequency Rhizotomy in trigeminal neuralgia.弥散张量成像用于评估三叉神经痛射频热凝术一年后与治疗结果相关的微观结构变化。
BMC Neurol. 2019 Apr 12;19(1):62. doi: 10.1186/s12883-019-1295-5.
7
The timing of stereotactic radiosurgery for medically refractory trigeminal neuralgia: the evidence from diffusion tractography images.药物难治性三叉神经痛的立体定向放射外科手术时机:来自弥散张量成像的证据
Acta Neurochir (Wien). 2018 May;160(5):977-986. doi: 10.1007/s00701-017-3449-9. Epub 2018 Feb 3.
8
Reversal of insular and microstructural nerve abnormalities following effective surgical treatment for trigeminal neuralgia.三叉神经痛有效手术治疗后岛叶及微观结构神经异常的逆转
Pain. 2015 Jun;156(6):1112-1123. doi: 10.1097/j.pain.0000000000000156.
9
Diffusion tensor and kurtosis imaging reveal microstructural changes in the trigeminal nerves of patients with trigeminal neuralgia.弥散张量和峰度成像显示三叉神经痛患者三叉神经的结构变化。
Eur Radiol. 2023 Nov;33(11):8046-8054. doi: 10.1007/s00330-023-09762-2. Epub 2023 May 31.
10
Trigeminal neuralgia associated with multiple sclerosis: A multimodal assessment of brainstem plaques and response to Gamma Knife radiosurgery.多发性硬化相关三叉神经痛:脑干斑块的多模态评估与伽玛刀放射外科治疗反应。
Mult Scler. 2020 Dec;26(14):1877-1888. doi: 10.1177/1352458519886070. Epub 2019 Nov 26.

引用本文的文献

1
The utility of diffusion tensor imaging in the assessment of trigeminal neuralgia pathophysiology and clinical outcome: a systematic review.扩散张量成像在评估三叉神经痛病理生理学和临床结局中的应用:一项系统综述。
Neurol Sci. 2025 Jun;46(6):2539-2554. doi: 10.1007/s10072-025-08019-8. Epub 2025 Feb 3.
2
A novel potential measurement indicator with objective and quantitative effect for trigeminal neuralgia: fractional anisotropy in MR-DTI.一种用于三叉神经痛的具有客观定量效果的新型潜在测量指标:磁共振扩散张量成像中的各向异性分数。
Front Neurol. 2024 Dec 24;15:1453431. doi: 10.3389/fneur.2024.1453431. eCollection 2024.
3
Application research on the diagnosis of classic trigeminal neuralgia based on VB-Net technology and radiomics.
基于 VB-Net 技术与放射组学的经典三叉神经痛诊断应用研究。
BMC Med Imaging. 2024 Sep 16;24(1):246. doi: 10.1186/s12880-024-01424-z.
4
Trigeminal neuralgia.三叉神经痛
Nat Rev Dis Primers. 2024 May 30;10(1):39. doi: 10.1038/s41572-024-00523-z.
5
Analyzing the risk factors of unilateral trigeminal neuralgia under neurovascular compression.分析神经血管压迫下单侧三叉神经痛的危险因素。
Front Hum Neurosci. 2024 Apr 17;18:1349186. doi: 10.3389/fnhum.2024.1349186. eCollection 2024.
6
A novel indicator to predict the outcome of percutaneous stereotactic radiofrequency rhizotomy for trigeminal neuralgia patients: diffusivity metrics of MR-DTI.一种用于预测经皮立体定向射频热凝术治疗三叉神经痛患者疗效的新指标:MR-DTI 的弥散度指标。
Sci Rep. 2024 Apr 22;14(1):9235. doi: 10.1038/s41598-024-59828-4.
7
Altered trends of local brain function in classical trigeminal neuralgia patients after a single trigger pain.单次扳机痛后经典三叉神经痛患者局部脑功能改变的趋势。
BMC Med Imaging. 2024 Mar 18;24(1):66. doi: 10.1186/s12880-024-01239-y.
8
Predictive value of preoperative magnetic resonance imaging structural and diffusion indices for the results of trigeminal neuralgia microvascular decompression surgery.术前磁共振成像结构和弥散指数对三叉神经痛微血管减压手术结果的预测价值。
Neuroradiology. 2023 Aug;65(8):1255-1261. doi: 10.1007/s00234-023-03155-4. Epub 2023 May 4.
9
Radiomics analysis of unaffected side changes in classic trigeminal neuralgia.经典三叉神经痛患侧未受累侧变化的影像组学分析
Am J Transl Res. 2022 Dec 15;14(12):8640-8649. eCollection 2022.
10
Microvascular decompression in trigeminal neuralgia - a prospective study of 115 patients.微血管减压术治疗三叉神经痛——115 例前瞻性研究。
J Headache Pain. 2022 Nov 19;23(1):145. doi: 10.1186/s10194-022-01520-x.