Suppr超能文献

通过刺激富含脊索细胞的椎间盘组织,诱导骨髓间充质干细胞向脊索细胞分化。

Induction of notochordal differentiation of bone marrow mesenchymal‑derived stem cells via the stimulation of notochordal cell‑rich nucleus pulposus tissue.

机构信息

Department of Orthopedic Surgery, Jinshan Hospital, Fudan University, Shanghai 201508, P.R. China.

Department of Orthopedic Surgery, Shanghai TCM‑Integrated Hospital, Shanghai University of TCM, Shanghai 200080, P.R. China.

出版信息

Mol Med Rep. 2021 Feb;23(2). doi: 10.3892/mmr.2020.11801. Epub 2020 Dec 23.

Abstract

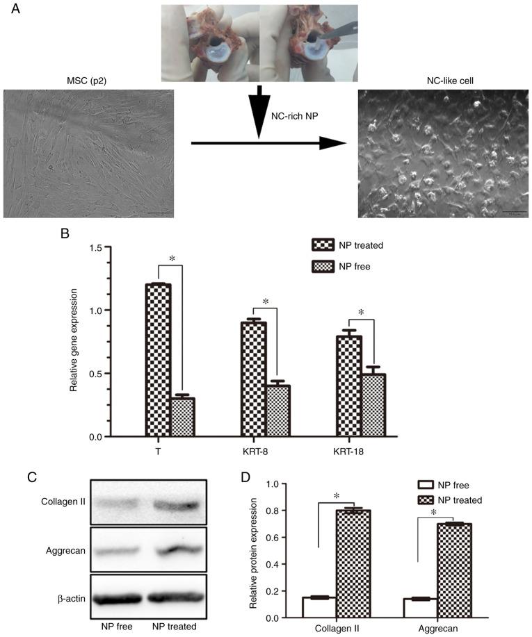
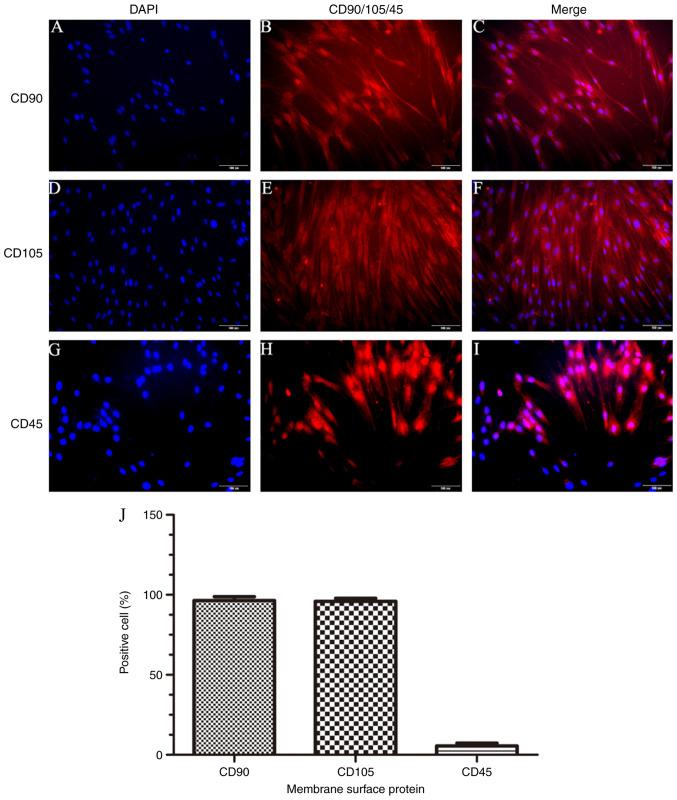
The degeneration of intervertebral disc (IVD) tissue, initiated following the disappearance of notochordal cells (NCs), is characterized by the decreased number of nucleus pulposus (NP) cells (NPCs) and extracellular matrix. Transplanting proper cells into the IVD may sustain cell numbers, resulting in the synthesis of new matrix; this represents a minimally invasive regenerative therapy. However, the lack of cells with a correct phenotype severely hampers the development of regenerative therapy. The present study aimed to investigate whether porcine NC‑rich NP tissue stimulates bone marrow‑derived mesenchymal stem cell (BM‑MSC) differentiation toward NC‑like cells, which possess promising regenerative ability, for the treatment of disc degeneration diseases. BM‑MSCs were successfully isolated from porcine femurs and tibiae, which expressed CD90 and CD105 markers and did not express CD45. Differentiation induction experiments revealed that the isolated cells had osteogenic and adipogenic differentiation potential. When co‑cultured with NC‑rich NP tissue, the BM‑MSCs successfully differentiated into NC‑like cells. Cell morphological analysis revealed that the cells exhibited an altered morphology, from a shuttle‑like to a circular one, and the expression of NC marker genes, including brachyury, keratin‑8, and keratin‑18, was enhanced, and the cells exhibited the ability to generate aggrecan and collagen II. Taken together, the findings of the present study demonstrated that the primarily isolated and cultured BM‑MSCs may be stimulated to differentiate into NC‑like cells by porcine NC‑rich NP explants, potentially providing an ideal cell source for regenerative therapies for disc degeneration diseases.

摘要

椎间盘组织(IVD)的退化始于脊索细胞(NC)消失后,其特征是核髓核(NP)细胞(NPC)和细胞外基质数量减少。将适当的细胞移植到 IVD 中可能会维持细胞数量,从而导致新基质的合成;这代表了一种微创再生治疗。然而,缺乏具有正确表型的细胞严重阻碍了再生治疗的发展。本研究旨在探讨富含 NC 的猪 NP 组织是否能刺激骨髓间充质干细胞(BM-MSC)向具有潜在再生能力的 NC 样细胞分化,用于治疗椎间盘退变疾病。从猪股骨和胫骨中成功分离出 BM-MSC,这些细胞表达 CD90 和 CD105 标志物,不表达 CD45。分化诱导实验表明,分离出的细胞具有成骨和成脂分化潜力。当与富含 NC 的 NP 组织共培养时,BM-MSC 成功分化为 NC 样细胞。细胞形态学分析表明,细胞形态发生改变,从梭形变为圆形,NC 标记基因(包括 brachyury、keratin-8 和 keratin-18)的表达增强,并且细胞具有生成聚集蛋白聚糖和胶原 II 的能力。综上所述,本研究的结果表明,初步分离和培养的 BM-MSC 可能被猪富含 NC 的 NP 外植体刺激分化为 NC 样细胞,为椎间盘退变疾病的再生治疗提供了理想的细胞来源。

https://cdn.ncbi.nlm.nih.gov/pmc/blobs/1a82/7789091/a2a7ab7e53e3/mmr-23-02-11801-g00.jpg

文献检索

告别复杂PubMed语法,用中文像聊天一样搜索,搜遍4000万医学文献。AI智能推荐,让科研检索更轻松。

立即免费搜索

文件翻译

保留排版,准确专业,支持PDF/Word/PPT等文件格式,支持 12+语言互译。

免费翻译文档

深度研究

AI帮你快速写综述,25分钟生成高质量综述,智能提取关键信息,辅助科研写作。

立即免费体验