Department of Neurobiology, Duke University Medical Center, Durham, United States.
Department of Biostatistics & Bioinformatics, Duke University Medical Center, Durham, United States.
Elife. 2020 Dec 29;9:e63493. doi: 10.7554/eLife.63493.
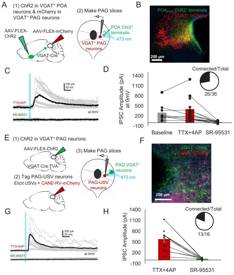
Animals vocalize only in certain behavioral contexts, but the circuits and synapses through which forebrain neurons trigger or suppress vocalization remain unknown. Here, we used transsynaptic tracing to identify two populations of inhibitory neurons that lie upstream of neurons in the periaqueductal gray (PAG) that gate the production of ultrasonic vocalizations (USVs) in mice (i.e. PAG-USV neurons). Activating PAG-projecting neurons in the preoptic area of the hypothalamus (POA neurons) elicited USV production in the absence of social cues. In contrast, activating PAG-projecting neurons in the central-medial boundary zone of the amygdala (Amg neurons) transiently suppressed USV production without disrupting non-vocal social behavior. Optogenetics-assisted circuit mapping in brain slices revealed that POA neurons directly inhibit PAG interneurons, which in turn inhibit PAG-USV neurons, whereas Amg neurons directly inhibit PAG-USV neurons. These experiments identify two major forebrain inputs to the PAG that trigger and suppress vocalization, respectively, while also establishing the synaptic mechanisms through which these neurons exert opposing behavioral effects.
动物仅在某些行为背景下发声,但大脑前皮质神经元触发或抑制发声的回路和突触仍不清楚。在这里,我们使用突触追踪技术鉴定了两个抑制性神经元群体,它们位于控制小鼠产生超声波发声(USV)的脑水管周围灰质(PAG)神经元的上游(即 PAG-USV 神经元)。激活下丘脑视前区(POA)中的投射到 PAG 的神经元,在没有社交线索的情况下诱发 USV 的产生。相比之下,激活杏仁核中央内侧边界区(Amg)投射到 PAG 的神经元会短暂抑制 USV 的产生,而不会破坏非发声的社交行为。在脑切片中的光遗传学辅助回路映射表明,POA 神经元直接抑制 PAG 中间神经元,而 PAG 中间神经元又反过来抑制 PAG-USV 神经元,而 Amg 神经元则直接抑制 PAG-USV 神经元。这些实验鉴定了两个主要的大脑前皮质输入到 PAG,分别触发和抑制发声,同时也建立了这些神经元发挥相反行为效应的突触机制。