Suppr超能文献

流式细胞术分析新鲜外周血样本中的循环细胞外囊泡亚型。

Flow Cytometry Analysis of Circulating Extracellular Vesicle Subtypes from Fresh Peripheral Blood Samples.

机构信息

Department of Medicine and Aging Sciences, University "G. d'Annunzio", Chieti-Pescara, 66100 Chieti, Italy.

Center for Advanced Studies and Technology (C.A.S.T.), University "G. d'Annunzio", Chieti-Pescara, 66100 Chieti, Italy.

出版信息

Int J Mol Sci. 2020 Dec 23;22(1):48. doi: 10.3390/ijms22010048.

Abstract

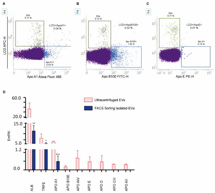
Extracellular vesicles (EVs) are released by shedding during different physiological processes and are increasingly thought to be new potential biomarkers. However, the impact of pre-analytical processing phases on the final measurement is not predictable and for this reason, the translation of basic research into clinical practice has been precluded. Here we have optimized a simple procedure in combination with polychromatic flow cytometry (PFC), to identify, classify, enumerate, and separate circulating EVs from different cell origins. This protocol takes advantage of a lipophilic cationic dye (LCD) able to probe EVs. Moreover, the application of the newly optimized PFC protocol here described allowed the obtainment of repeatable EVs counts. The translation of this PFC protocol to fluorescence-activated cell sorting allowed us to separate EVs from fresh peripheral blood samples. Sorted EVs preparations resulted particularly suitable for proteomic analyses, which we applied to study their protein cargo. Here we show that LCD staining allowed PFC detection and sorting of EVs from fresh body fluids, avoiding pre-analytical steps of enrichment that could impact final results. Therefore, LCD staining is an essential step towards the assessment of EVs clinical significance.

摘要

细胞外囊泡(EVs)是在不同生理过程中通过脱落释放的,越来越被认为是新的潜在生物标志物。然而,分析前处理阶段对最终测量的影响是不可预测的,因此,基础研究向临床实践的转化受到了阻碍。在这里,我们结合多色流式细胞术(PFC)优化了一种简单的程序,以鉴定、分类、计数和分离来自不同细胞来源的循环 EVs。该方案利用了一种亲脂性阳离子染料(LCD),能够探测 EVs。此外,这里描述的新优化的 PFC 方案的应用允许获得可重复的 EVs 计数。将该 PFC 方案转化为荧光激活细胞分选,使我们能够从新鲜外周血样本中分离 EVs。分离出的 EVs 制剂特别适合进行蛋白质组学分析,我们应用该方法研究了它们的蛋白质货物。在这里,我们证明了 LCD 染色允许 PFC 检测和从新鲜体液中分离 EVs,避免了可能影响最终结果的富集分析前步骤。因此,LCD 染色是评估 EVs 临床意义的必要步骤。

https://cdn.ncbi.nlm.nih.gov/pmc/blobs/7bbc/7793062/ea8621d062a4/ijms-22-00048-g001.jpg

文献AI研究员

20分钟写一篇综述,助力文献阅读效率提升50倍。

立即体验

用中文搜PubMed

大模型驱动的PubMed中文搜索引擎

马上搜索

文档翻译

学术文献翻译模型,支持多种主流文档格式。

立即体验