• 文献检索
  • 文档翻译
  • 深度研究
  • 学术资讯
  • Suppr Zotero 插件Zotero 插件
  • 邀请有礼
  • 套餐&价格
  • 历史记录
应用&插件
Suppr Zotero 插件Zotero 插件浏览器插件Mac 客户端Windows 客户端微信小程序
定价
高级版会员购买积分包购买API积分包
服务
文献检索文档翻译深度研究API 文档MCP 服务
关于我们
关于 Suppr公司介绍联系我们用户协议隐私条款
关注我们

Suppr 超能文献

核心技术专利:CN118964589B侵权必究
粤ICP备2023148730 号-1Suppr @ 2026

文献检索

告别复杂PubMed语法,用中文像聊天一样搜索,搜遍4000万医学文献。AI智能推荐,让科研检索更轻松。

立即免费搜索

文件翻译

保留排版,准确专业,支持PDF/Word/PPT等文件格式,支持 12+语言互译。

免费翻译文档

深度研究

AI帮你快速写综述,25分钟生成高质量综述,智能提取关键信息,辅助科研写作。

立即免费体验

丙酮酸激酶 M2 敲低通过缺氧诱导因子 α/B 细胞淋巴瘤 6 通路抑制胃癌的迁移、侵袭和上皮-间充质转化。

Pyruvate Kinase M2 Knockdown Suppresses Migration, Invasion, and Epithelial-Mesenchymal Transition of Gastric Carcinoma via Hypoxia-Inducible Factor Alpha/B-Cell Lymphoma 6 Pathway.

机构信息

Tumor Diagnosis and Treatment Center of Kaifeng Central Hospital, Kaifeng, 475001 Henan, China.

Analysis Department, Central Hospital of Kaifeng, Kaifeng, 475001 Henan, China.

出版信息

Biomed Res Int. 2020 Dec 9;2020:7467104. doi: 10.1155/2020/7467104. eCollection 2020.

DOI:10.1155/2020/7467104
PMID:33376737
原文链接:https://pmc.ncbi.nlm.nih.gov/articles/PMC7744182/
Abstract

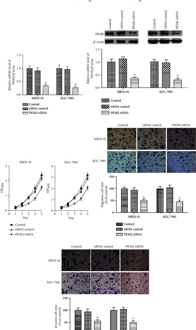
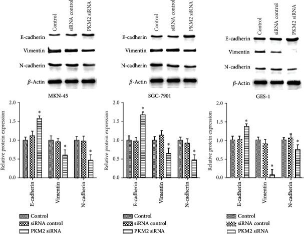
Gastric carcinoma is a common malignant cancer. Pyruvate kinase M2 (PKM2) is highly expressed in cancers, including gastric carcinoma. However, its function and molecular mechanism in gastric carcinoma remains unclear. Here, we aimed to explore the function and the underlying mechanism of PKM2 on malignant phenotypes in gastric carcinoma. In this study, the mRNA levels and protein levels of PKM2 in gastric carcinoma cell lines and normal gastric mucosa epithelial cell lines were detected using quantitative real-time PCR and western blot, respectively. PKM2 was downregulated by siRNA transfection. HIF-1 or BCL-6 was upregulated by corresponding overexpression plasmid. Cell viability was detected using CCK-8 assay. Cell invasion and migration were determined using transwell assay. Higher expression of PKM2 was observed in human gastric carcinoma cell lines MKN-45 and SGC-7901 than in the normal gastric mucosa epithelial cell line GES-1. PKM2 knockdown suppressed cancer cell invasion and migration and inhibited the epithelial-mesenchymal transition (EMT) phenotype by inhibiting E-cadherin and promoting vimentin and N-cadherin expression. Also, we observed that PKM2 knockdown suppressed the hypoxia-inducible factor alpha (HIF-1) and B-cell lymphoma 6 (BCL-6) signaling pathway. HIF-1 overexpression reversed the function of PKM2 silencing on cell invasion, migration, EMT, and BCL-6 expression. BCL-6 overexpression also reversed the function of PKM2 silencing on cell invasion, migration, and EMT but did not affect HIF-1 expression. Taken together, data from our study suggest that PKM2 knockdown impeded cell migration, invasion, and EMT of gastric carcinoma cells via the HIF-1/BCL-6 pathway.

摘要

胃癌是一种常见的恶性肿瘤。丙酮酸激酶 M2(PKM2)在癌症中高度表达,包括胃癌。然而,其在胃癌中的功能和分子机制尚不清楚。在这里,我们旨在探讨 PKM2 对胃癌恶性表型的功能和潜在机制。在这项研究中,通过定量实时 PCR 和 Western blot 分别检测了胃癌细胞系和正常胃黏膜上皮细胞系中 PKM2 的 mRNA 水平和蛋白水平。通过 siRNA 转染下调 PKM2。通过相应的过表达质粒上调 HIF-1 或 BCL-6。通过 CCK-8 测定法检测细胞活力。通过 Transwell 测定法测定细胞侵袭和迁移。与正常胃黏膜上皮细胞系 GES-1 相比,人胃癌细胞系 MKN-45 和 SGC-7901 中 PKM2 的表达水平更高。PKM2 敲低抑制了癌细胞的侵袭和迁移,并通过抑制 E-钙黏蛋白和促进波形蛋白和 N-钙黏蛋白的表达来抑制上皮-间充质转化(EMT)表型。此外,我们观察到 PKM2 敲低抑制了缺氧诱导因子 alpha(HIF-1)和 B 细胞淋巴瘤 6(BCL-6)信号通路。HIF-1 的过表达逆转了 PKM2 沉默对细胞侵袭、迁移、EMT 和 BCL-6 表达的作用。BCL-6 的过表达也逆转了 PKM2 沉默对细胞侵袭、迁移和 EMT 的作用,但不影响 HIF-1 的表达。综上所述,我们的研究数据表明,PKM2 敲低通过 HIF-1/BCL-6 通路阻碍了胃癌细胞的迁移、侵袭和 EMT。

https://cdn.ncbi.nlm.nih.gov/pmc/blobs/1e27/7744182/7559e5ba135d/BMRI2020-7467104.004.jpg
https://cdn.ncbi.nlm.nih.gov/pmc/blobs/1e27/7744182/4c0cf840538e/BMRI2020-7467104.001.jpg
https://cdn.ncbi.nlm.nih.gov/pmc/blobs/1e27/7744182/2cebc0764291/BMRI2020-7467104.002.jpg
https://cdn.ncbi.nlm.nih.gov/pmc/blobs/1e27/7744182/3bb2a8f09a4a/BMRI2020-7467104.003.jpg
https://cdn.ncbi.nlm.nih.gov/pmc/blobs/1e27/7744182/7559e5ba135d/BMRI2020-7467104.004.jpg
https://cdn.ncbi.nlm.nih.gov/pmc/blobs/1e27/7744182/4c0cf840538e/BMRI2020-7467104.001.jpg
https://cdn.ncbi.nlm.nih.gov/pmc/blobs/1e27/7744182/2cebc0764291/BMRI2020-7467104.002.jpg
https://cdn.ncbi.nlm.nih.gov/pmc/blobs/1e27/7744182/3bb2a8f09a4a/BMRI2020-7467104.003.jpg
https://cdn.ncbi.nlm.nih.gov/pmc/blobs/1e27/7744182/7559e5ba135d/BMRI2020-7467104.004.jpg

相似文献

1
Pyruvate Kinase M2 Knockdown Suppresses Migration, Invasion, and Epithelial-Mesenchymal Transition of Gastric Carcinoma via Hypoxia-Inducible Factor Alpha/B-Cell Lymphoma 6 Pathway.丙酮酸激酶 M2 敲低通过缺氧诱导因子 α/B 细胞淋巴瘤 6 通路抑制胃癌的迁移、侵袭和上皮-间充质转化。
Biomed Res Int. 2020 Dec 9;2020:7467104. doi: 10.1155/2020/7467104. eCollection 2020.
2
Metformin Inhibits Epithelial-to-Mesenchymal Transition of Keloid Fibroblasts via the HIF-1α/PKM2 Signaling Pathway.二甲双胍通过 HIF-1α/PKM2 信号通路抑制瘢痕疙瘩成纤维细胞的上皮间质转化。
Int J Med Sci. 2019 Jun 10;16(7):960-966. doi: 10.7150/ijms.32157. eCollection 2019.
3
HIF-1α induces the epithelial-mesenchymal transition in gastric cancer stem cells through the Snail pathway.缺氧诱导因子-1α通过Snail信号通路诱导胃癌干细胞发生上皮-间质转化。
Oncotarget. 2017 Feb 7;8(6):9535-9545. doi: 10.18632/oncotarget.14484.
4
Hypoxia-Induced Ephrin-B2 Facilitates Proliferation and Induces Glycolytic Metabolism in Cutaneous Squamous Cell Carcinoma by Modulating PKM2/HIF-1α Axis.缺氧诱导的 Ephrin-B2 通过调节 PKM2/HIF-1α 轴促进皮肤鳞状细胞癌的增殖并诱导糖酵解代谢。
Discov Med. 2024 Aug;36(187):1692-1702. doi: 10.24976/Discov.Med.202436187.155.
5
Hedgehog signaling activation required for glypican-6-mediated regulation of invasion, migration, and epithelial-mesenchymal transition of gastric cancer cells. Hedgehog 信号激活对于糖蛋白 6 介导的胃癌细胞侵袭、迁移和上皮间质转化的调节是必需的。
Biosci Rep. 2020 Jun 26;40(6). doi: 10.1042/BSR20193181.
6
Role of Wnt/beta-catenin signaling pathway in epithelial-mesenchymal transition of human prostate cancer induced by hypoxia-inducible factor-1alpha.缺氧诱导因子-1α诱导的人前列腺癌上皮-间质转化中Wnt/β-连环蛋白信号通路的作用
Int J Urol. 2007 Nov;14(11):1034-9. doi: 10.1111/j.1442-2042.2007.01866.x.
7
Hypoxia Induces Epithelial-Mesenchymal Transition in Follicular Thyroid Cancer: Involvement of Regulation of Twist by Hypoxia Inducible Factor-1α.缺氧诱导滤泡状甲状腺癌上皮-间质转化:缺氧诱导因子-1α对Twist调控的参与
Yonsei Med J. 2015 Nov;56(6):1503-14. doi: 10.3349/ymj.2015.56.6.1503.
8
Leptin promotes epithelial-mesenchymal transition of breast cancer via the upregulation of pyruvate kinase M2.瘦素通过上调丙酮酸激酶M2促进乳腺癌的上皮-间质转化。
J Exp Clin Cancer Res. 2016 Oct 21;35(1):166. doi: 10.1186/s13046-016-0446-4.
9
Pyruvate kinase M2 plays a dual role on regulation of the EGF/EGFR signaling via E-cadherin-dependent manner in gastric cancer cells.丙酮酸激酶 M2 通过 E-钙黏蛋白依赖性方式在胃癌细胞中对 EGF/EGFR 信号转导的调节中发挥双重作用。
PLoS One. 2013 Jun 28;8(6):e67542. doi: 10.1371/journal.pone.0067542. Print 2013.
10
Mammalian Target of Rapamycin (mTOR) Regulates Transforming Growth Factor-β1 (TGF-β1)-Induced Epithelial-Mesenchymal Transition via Decreased Pyruvate Kinase M2 (PKM2) Expression in Cervical Cancer Cells.雷帕霉素哺乳动物靶点(mTOR)通过降低丙酮酸激酶M2(PKM2)在宫颈癌细胞中的表达来调节转化生长因子-β1(TGF-β1)诱导的上皮-间质转化。
Med Sci Monit. 2017 Apr 27;23:2017-2028. doi: 10.12659/msm.901542.

引用本文的文献

1
Differential Regulation of PKM2, AMPK, and mTOR in Response to Insulin and Dietary Management.PKM2、AMPK和mTOR对胰岛素及饮食管理的差异性调控
Cells. 2025 Mar 12;14(6):416. doi: 10.3390/cells14060416.
2
Oxidative stress regulation and related metabolic pathways in epithelial-mesenchymal transition of breast cancer stem cells.氧化应激调节及乳腺癌干细胞上皮-间充质转化相关代谢通路。
Stem Cell Res Ther. 2023 Nov 28;14(1):342. doi: 10.1186/s13287-023-03571-6.
3
Tumor microenvironment-induced tumor cell plasticity: relationship with hypoxic stress and impact on tumor resistance.

本文引用的文献

1
Mechanisms of the Epithelial-Mesenchymal Transition and Tumor Microenvironment in -Induced Gastric Cancer.上皮-间质转化和肿瘤微环境在诱导胃癌中的机制。
Cells. 2020 Apr 23;9(4):1055. doi: 10.3390/cells9041055.
2
Pyruvate kinase M2 contributes to cell growth in gastric cancer via aerobic glycolysis.丙酮酸激酶 M2 通过有氧糖酵解促进胃癌细胞生长。
Pathol Res Pract. 2019 Jun;215(6):152409. doi: 10.1016/j.prp.2019.04.001. Epub 2019 Apr 7.
3
Epidemiology of gastric cancer: global trends, risk factors and prevention.胃癌流行病学:全球趋势、风险因素与预防
肿瘤微环境诱导的肿瘤细胞可塑性:与缺氧应激的关系及其对肿瘤耐药性的影响。
Front Oncol. 2023 Oct 11;13:1222575. doi: 10.3389/fonc.2023.1222575. eCollection 2023.
4
USP4 promotes the proliferation and glucose metabolism of gastric cancer cells by upregulating PKM2.USP4 通过上调 PKM2 促进胃癌细胞的增殖和葡萄糖代谢。
PLoS One. 2023 Aug 25;18(8):e0290688. doi: 10.1371/journal.pone.0290688. eCollection 2023.
5
Impacts and mechanisms of metabolic reprogramming of tumor microenvironment for immunotherapy in gastric cancer.胃癌肿瘤微环境代谢重编程在免疫治疗中的作用及机制。
Cell Death Dis. 2022 Apr 20;13(4):378. doi: 10.1038/s41419-022-04821-w.
6
Pyruvate kinase M2 (PKM2) improve symptoms of post-ischemic stroke depression by activating VEGF to mediate the MAPK/ERK pathway.丙酮酸激酶 M2(PKM2)通过激活 VEGF 来介导 MAPK/ERK 通路改善缺血性脑卒中后抑郁的症状。
Brain Behav. 2022 Jan;12(1):e2450. doi: 10.1002/brb3.2450. Epub 2021 Dec 13.
Prz Gastroenterol. 2019;14(1):26-38. doi: 10.5114/pg.2018.80001. Epub 2018 Nov 28.
4
Metabolic reprogramming results in abnormal glycolysis in gastric cancer: a review.代谢重编程导致胃癌中糖酵解异常:综述
Onco Targets Ther. 2019 Feb 13;12:1195-1204. doi: 10.2147/OTT.S189687. eCollection 2019.
5
MFAP2 promotes epithelial-mesenchymal transition in gastric cancer cells by activating TGF-β/SMAD2/3 signaling pathway.MFAP2通过激活TGF-β/SMAD2/3信号通路促进胃癌细胞的上皮-间质转化。
Onco Targets Ther. 2018 Jul 12;11:4001-4017. doi: 10.2147/OTT.S160831. eCollection 2018.
6
PKM2 functions as a potential oncogene and is a crucial target of miR-148a and miR-326 in thyroid tumorigenesis.丙酮酸激酶M2作为一种潜在的癌基因发挥作用,并且是甲状腺肿瘤发生过程中miR-148a和miR-326的关键靶点。
Am J Transl Res. 2018 Jun 15;10(6):1793-1801. eCollection 2018.
7
rs61991156 in miR-379 is associated with low capability of glycolysis of gastric cancer by enhanced regulation of PKM2.miR-379中的rs61991156通过增强对PKM2的调控与胃癌糖酵解能力低下相关。
Cancer Cell Int. 2018 Jul 4;18:92. doi: 10.1186/s12935-018-0593-0. eCollection 2018.
8
Prognostic Significance of BCL-2 and BCL-6 Expression in MYC-positive DLBCL.BCL-2和BCL-6表达在MYC阳性弥漫大B细胞淋巴瘤中的预后意义
Clin Lymphoma Myeloma Leuk. 2018 Oct;18(10):e381-e389. doi: 10.1016/j.clml.2018.06.010. Epub 2018 Jun 19.
9
miR-519d-3p Inhibits Cell Proliferation and Invasion of Gastric Cancer by Downregulating B-Cell Lymphoma 6.miR-519d-3p通过下调B细胞淋巴瘤6抑制胃癌细胞的增殖和侵袭。
Cytogenet Genome Res. 2018;154(1):12-19. doi: 10.1159/000487372. Epub 2018 Mar 7.
10
Phosphorylation of Ser6 in hnRNPA1 by S6K2 regulates glucose metabolism and cell growth in colorectal cancer.S6K2介导的hnRNPA1中Ser6的磷酸化调控结直肠癌的葡萄糖代谢和细胞生长。
Oncol Lett. 2017 Dec;14(6):7323-7331. doi: 10.3892/ol.2017.7085. Epub 2017 Sep 27.