Suppr超能文献

埃坡霉素类药物可改善成年哺乳动物中枢神经系统卒中后的轴突生长和运动功能预后。

Epothilones Improve Axonal Growth and Motor Outcomes after Stroke in the Adult Mammalian CNS.

机构信息

Neurovascular Diseases Laboratory, German Center for Neurodegenerative Diseases (DZNE), 53127 Bonn, Germany.

Microglia and Neuroinflammation Laboratory, German Center for Neurodegenerative Diseases (DZNE), 53127 Bonn, Germany.

出版信息

Cell Rep Med. 2020 Dec 22;1(9):100159. doi: 10.1016/j.xcrm.2020.100159.

Abstract

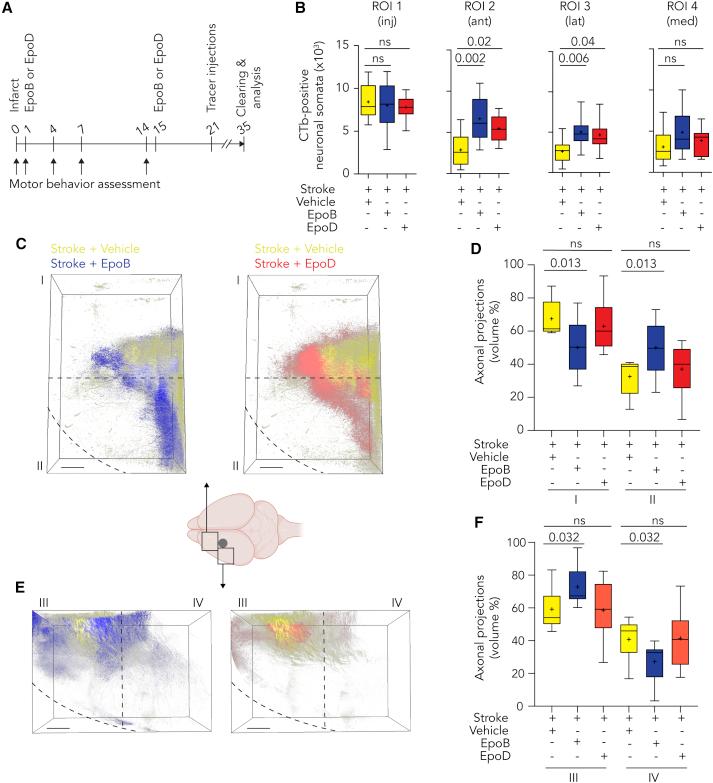
Stroke leads to the degeneration of short-range and long-range axonal connections emanating from peri-infarct tissue, but it also induces novel axonal projections. However, this regeneration is hampered by growth-inhibitory properties of peri-infarct tissue and fibrotic scarring. Here, we tested the effects of epothilone B and epothilone D, FDA-approved microtubule-stabilizing drugs that are powerful modulators of axonal growth and scar formation, on neuroplasticity and motor outcomes in a photothrombotic mouse model of cortical stroke. We find that both drugs, when administered systemically 1 and 15 days after stroke, augment novel peri-infarct projections connecting the peri-infarct motor cortex with neighboring areas. Both drugs also increase the magnitude of long-range motor projections into the brainstem and reduce peri-infarct fibrotic scarring. Finally, epothilone treatment induces an improvement in skilled forelimb motor function. Thus, pharmacological microtubule stabilization represents a promising target for therapeutic intervention with a wide time window to ameliorate structural and functional sequelae after stroke.

摘要

中风导致梗死周围组织发出的短程和长程轴突连接退化,但也会诱导新的轴突投射。然而,这种再生受到梗死周围组织和纤维性瘢痕的生长抑制特性的阻碍。在这里,我们测试了埃坡霉素 B 和埃坡霉素 D 的作用,这两种药物是已获得 FDA 批准的微管稳定药物,它们是轴突生长和瘢痕形成的有力调节剂,在光血栓性大脑皮质中风小鼠模型中对神经可塑性和运动结果的影响。我们发现,这两种药物在中风后 1 天和 15 天系统给药时,均可增强连接梗死周围运动皮层与邻近区域的新的梗死周围投射。这两种药物还增加了长程运动投射进入脑干的幅度,并减少了梗死周围的纤维性瘢痕形成。最后,埃坡霉素治疗可改善熟练前肢运动功能。因此,药理微管稳定代表了一种有前途的治疗靶点,具有广泛的时间窗,可改善中风后的结构和功能后遗症。

https://cdn.ncbi.nlm.nih.gov/pmc/blobs/86c8/7762779/745dad839199/fx1.jpg

文献检索

告别复杂PubMed语法,用中文像聊天一样搜索,搜遍4000万医学文献。AI智能推荐,让科研检索更轻松。

立即免费搜索

文件翻译

保留排版,准确专业,支持PDF/Word/PPT等文件格式,支持 12+语言互译。

免费翻译文档

深度研究

AI帮你快速写综述,25分钟生成高质量综述,智能提取关键信息,辅助科研写作。

立即免费体验