Suppr超能文献

CDK13 上调诱导 circCDK13、miR-212-5p/miR-449a 和 E2F5 之间的正反馈环形成,促进前列腺癌发生。

CDK13 upregulation-induced formation of the positive feedback loop among circCDK13, miR-212-5p/miR-449a and E2F5 contributes to prostate carcinogenesis.

机构信息

Department of Urology, The Second Hospital of Hebei Medical University, 215 Heping W Rd, Shijiazhuang, 050000, China.

Department of Biochemistry and Molecular Biology, Ministry of Education of China, Hebei Medical University, No. 361 Zhongshan E Rd, Shijiazhuang, 050017, China.

出版信息

J Exp Clin Cancer Res. 2021 Jan 4;40(1):2. doi: 10.1186/s13046-020-01814-5.

Abstract

BACKGROUND

Both E2F transcription factor and cyclin-dependent kinases (CDKs), which increase or decrease E2F activity by phosphorylating E2F or its partner, are involved in the control of cell proliferation, and some circRNAs and miRNAs regulate the expression of E2F and CDKs. However, little is known about whether dysregulation among E2Fs, CDKs, circRNAs and miRNAs occurs in human PCa.

METHODS

The expression levels of CDK13 in PCa tissues and different cell lines were determined by quantitative real-time PCR and Western blot analysis. In vitro and in vivo assays were preformed to explore the biological effects of CDK13 in PCa cells. Co-immunoprecipitation anlysis coupled with mass spectrometry was used to identify E2F5 interaction with CDK13. A CRISPR-Cas9 complex was used to activate endogenous CDK13 and circCDK13 expression. Furthermore, the mechanism of circCDK13 was investigated by using loss-of-function and gain-of-function assays in vitro and in vivo.

RESULTS

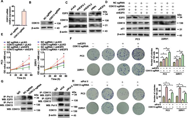
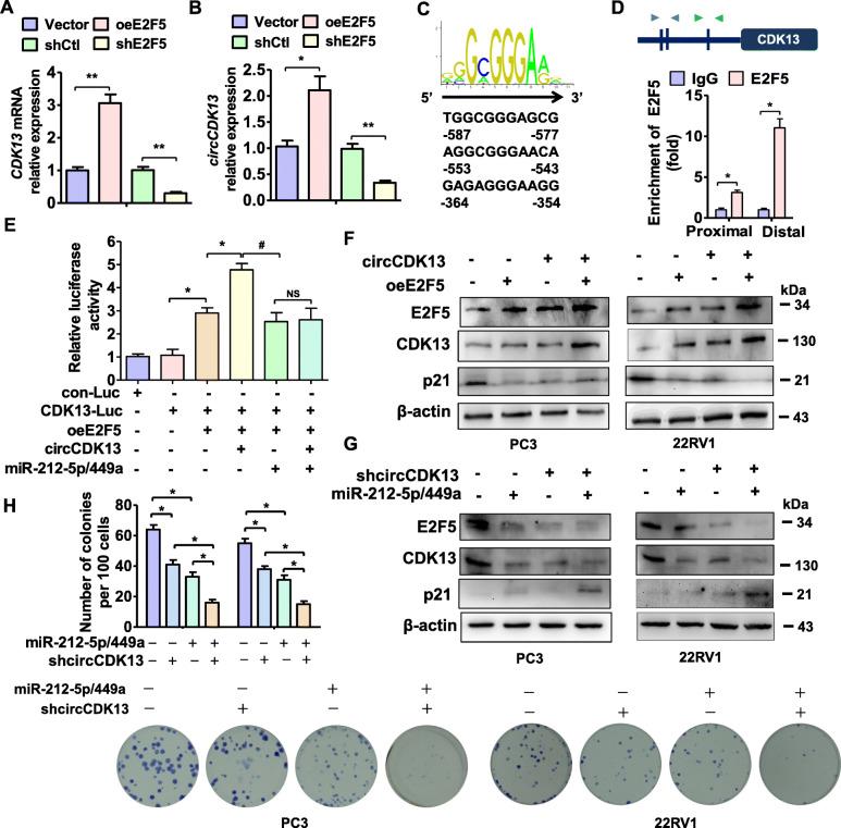
Here we show that CDK13 is significantly upregulated in human PCa tissues. CDK13 depletion and overexpression in PCa cells decrease and increase, respectively, cell proliferation, and the pro-proliferation effect of CDK13 is strengthened by its interaction with E2F5. Mechanistically, transcriptional activation of endogenous CDK13, but not the forced expression of CDK13 by its expression vector, remarkably promotes E2F5 protein expression by facilitating circCDK13 formation. Further, the upregulation of E2F5 enhances CDK13 transcription and promotes circCDK13 biogenesis, which in turn sponges miR-212-5p/449a and thus relieves their repression of the E2F5 expression, subsequently leading to the upregulation of E2F5 expression and PCa cell proliferation.

CONCLUSIONS

These findings suggest that CDK13 upregulation-induced formation of the positive feedback loop among circCDK13, miR-212-5p/miR-449a and E2F5 is responsible for PCa development. Targeting this newly identified regulatory axis may provide therapeutic benefit against PCa progression and drug resistance.

摘要

背景

通过磷酸化 E2F 或其伴侣来增加或减少 E2F 活性的 E2F 转录因子和细胞周期蛋白依赖性激酶(CDKs)都参与了细胞增殖的控制,一些 circRNAs 和 miRNAs 调节 E2F 和 CDK 的表达。然而,人们对人类前列腺癌中 E2F、CDKs、circRNAs 和 miRNAs 之间的失调情况知之甚少。

方法

通过定量实时 PCR 和 Western blot 分析测定前列腺癌细胞中 CDK13 的表达水平。在体外和体内进行了实验,以研究 CDK13 在前列腺癌细胞中的生物学效应。用免疫共沉淀分析结合质谱法鉴定 E2F5 与 CDK13 的相互作用。用 CRISPR-Cas9 复合物激活内源性 CDK13 和 circCDK13 的表达。此外,通过体外和体内的功能丧失和功能获得实验研究了 circCDK13 的机制。

结果

我们发现 CDK13 在人类前列腺癌组织中显著上调。在前列腺癌细胞中,CDK13 的缺失和过表达分别降低和增加细胞增殖,并且 CDK13 与 E2F5 的相互作用增强了其促增殖作用。在机制上,内源性 CDK13 的转录激活,而不是其表达载体的强制表达,通过促进 circCDK13 的形成,显著促进 E2F5 蛋白的表达。此外,E2F5 的上调增强了 CDK13 的转录并促进了 circCDK13 的生成,从而解除了它们对 E2F5 表达的抑制,进而导致 E2F5 表达的上调和前列腺癌细胞的增殖。

结论

这些发现表明,CDK13 上调诱导的 circCDK13、miR-212-5p/miR-449a 和 E2F5 之间的正反馈环的形成是前列腺癌发展的原因。针对这一新发现的调控轴可能为治疗前列腺癌的进展和耐药性提供有益的治疗效果。

https://cdn.ncbi.nlm.nih.gov/pmc/blobs/1565/7780414/b03c62a3ec48/13046_2020_1814_Fig1_HTML.jpg

文献AI研究员

20分钟写一篇综述,助力文献阅读效率提升50倍。

立即体验

用中文搜PubMed

大模型驱动的PubMed中文搜索引擎

马上搜索

文档翻译

学术文献翻译模型,支持多种主流文档格式。

立即体验