Department of Nephrology, Tongji Hospital, Tongji Medical College, Huazhong University of Science and Technology, Wuhan, China.
Department of Nephrology, The First Affiliated Hospital, Sun Yat-sen University, Guangzhou, China.
Theranostics. 2021 Jan 1;11(1):117-131. doi: 10.7150/thno.48624. eCollection 2021.
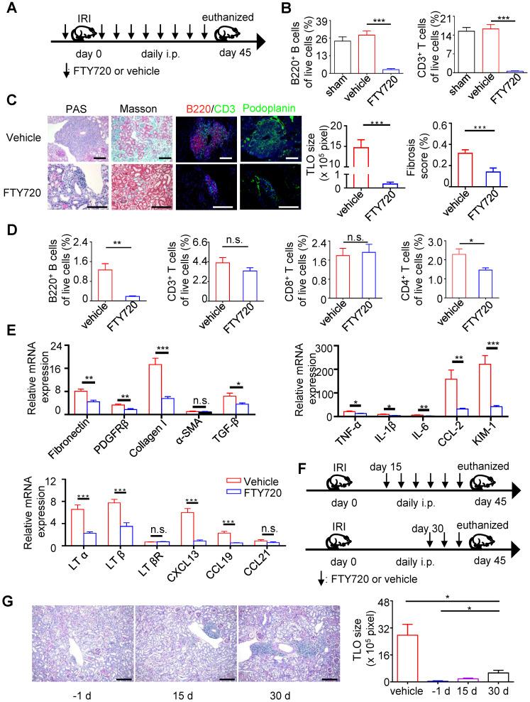
Tertiary lymphoid organs (TLOs) occur after multiple chronic kidney injuries. interleukin-17A (IL-17A) has been reported to associate with the development of TLOs in inflammatory diseases. However, regulation of the renal TLOs and its clinical significance to the pathogenesis of chronic kidney injury are unknown. To evaluate the clinical significance and regulation of renal TLOs, we analyzed the progression of patients with kidney damage based on the existence and absence of TLOs in a larger multicenter cohort. We also blocked the recruitment of lymphocyte cells into the kidney by FTY720 (fingolimod) . Besides, we used aged IL-17A genetic knocked out mice and IL-17A-neutralizing antibody to explore the role of IL-17A in renal TLOs formation. : We demonstrated that renal TLOs of IgA nephropathy patients were associated with disease severity and were independent risk factors for renal progression after adjustment for age, sex, mean arterial pressure, proteinuria and, baseline eGFR and MEST-C score, especially in the early stage. Plasma levels of TLO-related chemokines CXCL13, CCL19, and CCL21 were higher in patients with renal TLOs. Inhibiting the formation of renal TLOs by FTY720 could reduce the intrarenal inflammation and fibrosis, and early intervention was found to be more effective. IL-17A was increased in renal TLOs models, and genetic depletion of IL-17A or treatment with anti-IL-17A antibody resulted in a marked reduction of the TLOs formation as well as alleviation of renal inflammation and fibrosis. These results indicate that TLOs are associated with the progression of kidney damage and regulated by IL-17A and may be effective targets for the treatment of kidney damage.
三级淋巴器官 (TLO) 出现在多次慢性肾脏损伤之后。白细胞介素-17A (IL-17A) 已被报道与炎症性疾病中 TLO 的发展有关。然而,肾脏 TLO 的调节及其对慢性肾脏损伤发病机制的临床意义尚不清楚。为了评估肾脏 TLO 的临床意义及其调节,我们在一个更大的多中心队列中,根据 TLO 的存在与否分析了患者肾脏损伤的进展情况。我们还通过 FTY720(fingolimod)阻断淋巴细胞进入肾脏的募集。此外,我们使用老年 IL-17A 基因敲除小鼠和 IL-17A 中和抗体来探讨 IL-17A 在肾脏 TLO 形成中的作用。我们证明 IgA 肾病患者的肾脏 TLO 与疾病严重程度相关,并且是调整年龄、性别、平均动脉压、蛋白尿和基线 eGFR 和 MEST-C 评分后肾脏进展的独立危险因素,尤其是在早期。肾脏 TLO 患者的 TLO 相关趋化因子 CXCL13、CCL19 和 CCL21 的血浆水平较高。通过 FTY720 抑制肾脏 TLO 的形成可以减少肾脏内炎症和纤维化,并且早期干预被发现更有效。IL-17A 在肾脏 TLO 模型中增加,基因敲除 IL-17A 或用抗 IL-17A 抗体治疗可显著减少 TLO 的形成,并缓解肾脏炎症和纤维化。这些结果表明,TLO 与肾脏损伤的进展有关,并受 IL-17A 调节,可能是治疗肾脏损伤的有效靶点。