Suppr超能文献

代谢组学分析揭示了氨基酸和肉碱的改变是银屑病的代谢特征。

Metabolomic profiling reveals amino acid and carnitine alterations as metabolic signatures in psoriasis.

机构信息

Department of Dermatology, Xiangya Hospital, Central South University, Changsha, Hunan, China.

Hunan Key Laboratory of Skin Cancer and Psoriasis, Xiangya Hospital, Central South University, Changsha, Hunan, China.

出版信息

Theranostics. 2021 Jan 1;11(2):754-767. doi: 10.7150/thno.51154. eCollection 2021.

Abstract

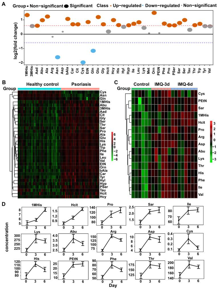
High-throughput metabolite profiling provides the opportunity to reveal metabolic mechanisms and identify biomarkers. Psoriasis is an immune-mediated chronic inflammatory disease. However, the role of metabolism in psoriasis pathogenesis remains unclear. Plasma samples of individuals (45 psoriasis and 45 sex-, age-, and BMI-matched healthy controls) were collected. Non-targeted metabolomics and amino acid- or carnitine-targeted metabolomics were conducted, then, plasma samples of mice induced by imiquimod (IMQ) were subjected to the amino acid- and carnitine-targeted metabolomic profiling. Flow cytometry was used to study the effect of L-carnitine (LC(C0)) on IMQ-induced psoriatic inflammation. Through the non-targeted metabolomics approach, we detected significantly altered amino acids and carnitines in psoriasis patients. Amino acid-targeted metabolomic profiling identified 37 amino acids altered in psoriasis, of these 23 were markedly upregulated, including essential amino acids (EAAs), and branched-chain amino acids (BCAAs), whereas glutamine, cysteine, and asparagine were significantly down-regulated. Carnitine-targeted metabolomic profiling identified 40 significantly altered carnitines, 14 of which included palmitoylcarnitine (C16) and were markedly downregulated in psoriasis, whereas hexanoylcarnitine (C6) and 3-OH-octadecenoylcarnitine (C18:1-OH) were significantly upregulated. Interestingly, glutamine, asparagine, and C16 levels were negatively correlated with the PASI score. Moreover, a higher abundance of LC(C0) was associated with markedly reduced IMQ-induced epidermal thickening and infiltration of Th17 cells in skin lesions, indicating LC(C0) supplementation as a potential therapy for psoriasis treatment. Our results suggested the metabolism of amino acids and carnitines are significantly altered in psoriasis, especially the metabolism of EAAs, BCAAs, and LC(C0), which may play key roles in the pathogenesis of psoriasis.

摘要

高通量代谢组学提供了揭示代谢机制和识别生物标志物的机会。银屑病是一种免疫介导的慢性炎症性疾病。然而,代谢在银屑病发病机制中的作用尚不清楚。

收集了个体(45 例银屑病和 45 例性别、年龄和 BMI 匹配的健康对照)的血浆样本。进行了非靶向代谢组学和氨基酸或肉碱靶向代谢组学分析,然后对咪喹莫特(IMQ)诱导的小鼠血浆样本进行了氨基酸和肉碱靶向代谢组学分析。流式细胞术用于研究 L-肉碱(LC(C0))对 IMQ 诱导的银屑病炎症的影响。

通过非靶向代谢组学方法,我们检测到银屑病患者的氨基酸和肉碱发生了明显改变。氨基酸靶向代谢组学分析鉴定出银屑病中 37 种氨基酸发生改变,其中 23 种明显上调,包括必需氨基酸(EAA)和支链氨基酸(BCAA),而谷氨酰胺、半胱氨酸和天冬酰胺则明显下调。肉碱靶向代谢组学分析鉴定出 40 种明显改变的肉碱,其中 14 种包括棕榈酰肉碱(C16),在银屑病中明显下调,而己酰肉碱(C6)和 3-OH-十八烯酰肉碱(C18:1-OH)明显上调。有趣的是,谷氨酰胺、天冬酰胺和 C16 水平与 PASI 评分呈负相关。此外,LC(C0)丰度增加与 IMQ 诱导的皮肤病变表皮增厚和 Th17 细胞浸润明显减少相关,表明 LC(C0)补充可能是银屑病治疗的一种潜在疗法。

我们的研究结果表明,银屑病患者的氨基酸和肉碱代谢明显改变,特别是 EAA、BCAA 和 LC(C0)的代谢,这可能在银屑病发病机制中发挥关键作用。

https://cdn.ncbi.nlm.nih.gov/pmc/blobs/df06/7738860/44d72cba33bf/thnov11p0754g001.jpg

文献检索

告别复杂PubMed语法,用中文像聊天一样搜索,搜遍4000万医学文献。AI智能推荐,让科研检索更轻松。

立即免费搜索

文件翻译

保留排版,准确专业,支持PDF/Word/PPT等文件格式,支持 12+语言互译。

免费翻译文档

深度研究

AI帮你快速写综述,25分钟生成高质量综述,智能提取关键信息,辅助科研写作。

立即免费体验