Key Laboratory of Molecular Biology for Infectious Diseases (Ministry of Education), Institute for Viral Hepatitis, Department of Infectious Diseases, The Second Affiliated Hospital, Chongqing Medical University, Chongqing, China.
State Key Laboratory of Proteomics, Beijing Proteome Research Center, National Center for Protein Sciences (Beijing), Beijing Institute of Lifeomics, Beijing, China.
Theranostics. 2021 Jan 1;11(2):805-823. doi: 10.7150/thno.50230. eCollection 2021.
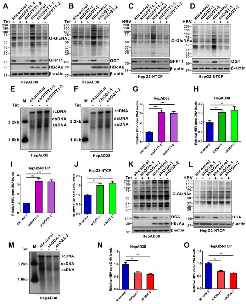
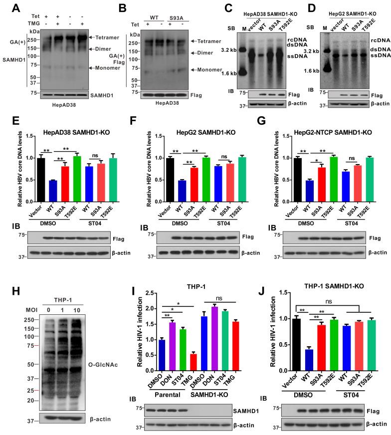
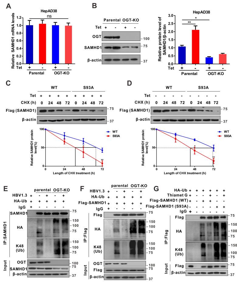
Viruses hijack the host cell machinery to promote viral replication; however, the mechanism by which metabolic reprogramming regulates innate antiviral immunity in the host remains elusive. Herein, we explore how the hexosamine biosynthesis pathway (HBP) and O-linked-N-acetylglucosaminylation (O-GlcNAcylation) regulate host antiviral response against hepatitis B virus (HBV) and We conducted a metabolomics assay to evaluate metabolic responses of host cells to HBV infection. We systematically explored the role of HBP and protein O-GlcNAcylation in regulating HBV infection in cell and mouse models. O-linked N-acetylglucosamine (O-GlcNAc) target proteins were identified via liquid chromatography-tandem mass spectrometry (LC-MS) and co-immunoprecipitation assays. Additionally, we also examined uridine diphosphate (UDP)-GlcNAc biosynthesis and O-GlcNAcylation levels in patients with chronic hepatitis B (CHB). HBV infection upregulated GLUT1 expression on the hepatocyte surface and facilitated glucose uptake, which provides substrates to HBP to synthesize UDP-GlcNAc, leading to an increase in protein O-GlcNAcylation. Pharmacological or transcriptional inhibition of HBP and O-GlcNAcylation promoted HBV replication. Mechanistically, O-GlcNAc transferase (OGT)-mediated O-GlcNAcylation of sterile alpha motif and histidine/aspartic acid domain-containing protein 1 (SAMHD1) on Ser93 stabilizes SAMHD1 and enhances its antiviral activity. Analysis of clinical samples revealed that UDP-GlcNAc level was increased, and SAMHD1 was O-GlcNAcylated in patients with CHB. HBP-mediated O-GlcNAcylation positively regulates host antiviral response against HBV and . The findings reveal a link between HBP, O-GlcNAc modification, and innate antiviral immunity by targeting SAMHD1.
病毒劫持宿主细胞机制促进病毒复制;然而,代谢重编程如何调节宿主固有抗病毒免疫的机制仍不清楚。在此,我们探讨己糖胺生物合成途径(HBP)和 O-连接-N-乙酰葡萄糖胺化(O-GlcNAcylation)如何调节宿主抗病毒反应针对乙型肝炎病毒(HBV)和。我们进行了代谢组学分析,以评估宿主细胞对 HBV 感染的代谢反应。我们系统地探讨了 HBP 和蛋白质 O-GlcNAc 修饰在调节细胞和小鼠模型中 HBV 感染的作用。通过液相色谱-串联质谱(LC-MS)和共免疫沉淀分析鉴定 O-连接 N-乙酰葡萄糖胺(O-GlcNAc)靶蛋白。此外,我们还检查了慢性乙型肝炎(CHB)患者的尿苷二磷酸(UDP)-GlcNAc 生物合成和 O-GlcNAc 水平。HBV 感染上调肝细胞表面 GLUT1 的表达并促进葡萄糖摄取,为 HBP 合成 UDP-GlcNAc 提供底物,导致蛋白质 O-GlcNAc 修饰增加。HBP 和 O-GlcNAc 修饰的药理学或转录抑制促进 HBV 复制。从机制上讲,糖基转移酶 O-GlcNAc 转移酶(OGT)介导的 sterile alpha motif 和 histidine/aspartic acid domain-containing protein 1(SAMHD1)上丝氨酸 93 的 O-GlcNAc 修饰稳定了 SAMHD1 并增强了其抗病毒活性。对临床样本的分析表明,CHB 患者的 UDP-GlcNAc 水平增加,SAMHD1 发生 O-GlcNAc 化。HBP 介导的 O-GlcNAc 化正向调节宿主对 HBV 的抗病毒反应。这些发现揭示了 HBP、O-GlcNAc 修饰和针对 SAMHD1 的固有抗病毒免疫之间的联系。