• 文献检索
  • 文档翻译
  • 深度研究
  • 学术资讯
  • Suppr Zotero 插件Zotero 插件
  • 邀请有礼
  • 套餐&价格
  • 历史记录
应用&插件
Suppr Zotero 插件Zotero 插件浏览器插件Mac 客户端Windows 客户端微信小程序
定价
高级版会员购买积分包购买API积分包
服务
文献检索文档翻译深度研究API 文档MCP 服务
关于我们
关于 Suppr公司介绍联系我们用户协议隐私条款
关注我们

Suppr 超能文献

核心技术专利:CN118964589B侵权必究
粤ICP备2023148730 号-1Suppr @ 2026

文献检索

告别复杂PubMed语法,用中文像聊天一样搜索,搜遍4000万医学文献。AI智能推荐,让科研检索更轻松。

立即免费搜索

文件翻译

保留排版,准确专业,支持PDF/Word/PPT等文件格式,支持 12+语言互译。

免费翻译文档

深度研究

AI帮你快速写综述,25分钟生成高质量综述,智能提取关键信息,辅助科研写作。

立即免费体验

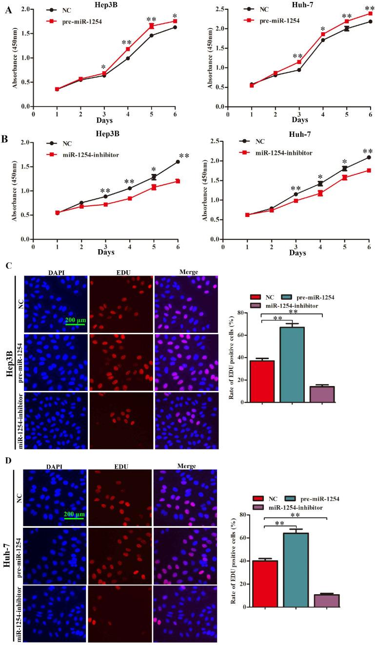
miR-1254的上调通过降低PAX5使Hippo-YAP信号通路失活,从而促进肝癌细胞的增殖、迁移和侵袭。

Upregulation of miR-1254 promotes Hepatocellular Carcinoma Cell Proliferation, Migration, and Invasion via Inactivation of the Hippo-YAP signaling pathway by decreasing PAX5.

作者信息

Lu Xu, Yang Chao, Hu Yuanchang, Xu Jian, Shi Chengyu, Rao Jianhua, Yu Weixin, Cheng Feng

机构信息

Hepatobiliary Center, The First Affiliated Hospital of Nanjing Medical University; Key Laboratory of Liver Transplantation, Chinese Academy of Medical Sciences, NHC Key Laboratory of Living Donor Liver Transplantation; Nanjing 210029, Jiangsu Province, China.

Department of General Surgery, Changzhou Jintan District People's Hospital; Changzhou 213200, Jiangsu Province, China.

出版信息

J Cancer. 2021 Jan 1;12(3):771-789. doi: 10.7150/jca.49680. eCollection 2021.

DOI:10.7150/jca.49680
PMID:33403035
原文链接:https://pmc.ncbi.nlm.nih.gov/articles/PMC7778534/
Abstract

Increasing evidence suggests that microRNAs (miRNAs) affect the progression of hepatocellular carcinoma (HCC). However, the exact function and mechanism of miR-1254 in HCC remains unclear. This study explored the effects of miR-1254 on the biological behavior of HCC cells and determined the underlying mechanism. RT-qPCR was used to detect the expression of miR-1254. Gain- or loss-of-function assays determined if miR-1254 affected the biological function of HCC cells . Dual luciferase reporter assays confirmed the target gene of miR-1254. Tumor xenografts in mice were used to explore the effects of miR-1254 on tumorigenesis and metastasis of HCC. miR-1254 was upregulated in HCC tissues and cell lines and linked to larger tumor size, aggressive vascular invasion and higher Edmondson grade. Lentiviral-based overexpression and knockdown experiments indicated that miR-1254 promoted proliferation, migration, invasion, and the epithelial-mesenchymal transition of HCC cells. The paired box gene 5 (PAX5) was downregulated in HCC tissues, negatively correlated with miR-1254 expression, and confirmed to be a direct target of miR-1254. Restoration of PAX5 reversed the effects of miR-1254 on the biological behavior of HCC cells. Advanced mechanism studies suggested that PAX5 might mediate miR-1254 by regulating the Hippo signaling pathway. Tumor xenografts in mice confirmed that miR-1254 promoted tumorigenesis and metastasis, and led to poor survival. In conclusion, miR-1254 promoted proliferation, migration, and invasion of HCC cells via decreasing Hippo signaling through targeting PAX5 and . This miRNA might be a therapeutic target for HCC.

摘要

越来越多的证据表明,微小RNA(miRNA)会影响肝细胞癌(HCC)的进展。然而,miR-1254在HCC中的确切功能和机制仍不清楚。本研究探讨了miR-1254对HCC细胞生物学行为的影响,并确定了其潜在机制。采用RT-qPCR检测miR-1254的表达。功能获得或缺失实验确定miR-1254是否影响HCC细胞的生物学功能。双荧光素酶报告基因实验证实了miR-1254的靶基因。利用小鼠肿瘤异种移植模型探讨miR-1254对HCC肿瘤发生和转移的影响。miR-1254在HCC组织和细胞系中上调,且与更大的肿瘤大小、侵袭性血管侵犯和更高的Edmondson分级相关。基于慢病毒的过表达和敲低实验表明,miR-1254促进HCC细胞的增殖、迁移、侵袭以及上皮-间质转化。配对盒基因5(PAX5)在HCC组织中表达下调,与miR-1254表达呈负相关,并被证实是miR-1254的直接靶标。恢复PAX5可逆转miR-1254对HCC细胞生物学行为的影响。进一步的机制研究表明,PAX5可能通过调节Hippo信号通路介导miR-1254的作用。小鼠肿瘤异种移植模型证实,miR-1254促进肿瘤发生和转移,并导致生存率降低。总之,miR-1254通过靶向PAX5降低Hippo信号通路活性,从而促进HCC细胞的增殖、迁移和侵袭。这种miRNA可能是HCC的一个治疗靶点。

https://cdn.ncbi.nlm.nih.gov/pmc/blobs/b7b7/7778534/64de82e682d6/jcav12p0771g016.jpg
https://cdn.ncbi.nlm.nih.gov/pmc/blobs/b7b7/7778534/d5336cbc01b8/jcav12p0771g001.jpg
https://cdn.ncbi.nlm.nih.gov/pmc/blobs/b7b7/7778534/a6dfb29324f9/jcav12p0771g002.jpg
https://cdn.ncbi.nlm.nih.gov/pmc/blobs/b7b7/7778534/6f7b0176f50b/jcav12p0771g004.jpg
https://cdn.ncbi.nlm.nih.gov/pmc/blobs/b7b7/7778534/8d252309708b/jcav12p0771g007.jpg
https://cdn.ncbi.nlm.nih.gov/pmc/blobs/b7b7/7778534/fe36a2046de3/jcav12p0771g009.jpg
https://cdn.ncbi.nlm.nih.gov/pmc/blobs/b7b7/7778534/258699a799a0/jcav12p0771g011.jpg
https://cdn.ncbi.nlm.nih.gov/pmc/blobs/b7b7/7778534/c2e808bf6355/jcav12p0771g014.jpg
https://cdn.ncbi.nlm.nih.gov/pmc/blobs/b7b7/7778534/64de82e682d6/jcav12p0771g016.jpg
https://cdn.ncbi.nlm.nih.gov/pmc/blobs/b7b7/7778534/d5336cbc01b8/jcav12p0771g001.jpg
https://cdn.ncbi.nlm.nih.gov/pmc/blobs/b7b7/7778534/a6dfb29324f9/jcav12p0771g002.jpg
https://cdn.ncbi.nlm.nih.gov/pmc/blobs/b7b7/7778534/6f7b0176f50b/jcav12p0771g004.jpg
https://cdn.ncbi.nlm.nih.gov/pmc/blobs/b7b7/7778534/8d252309708b/jcav12p0771g007.jpg
https://cdn.ncbi.nlm.nih.gov/pmc/blobs/b7b7/7778534/fe36a2046de3/jcav12p0771g009.jpg
https://cdn.ncbi.nlm.nih.gov/pmc/blobs/b7b7/7778534/258699a799a0/jcav12p0771g011.jpg
https://cdn.ncbi.nlm.nih.gov/pmc/blobs/b7b7/7778534/c2e808bf6355/jcav12p0771g014.jpg
https://cdn.ncbi.nlm.nih.gov/pmc/blobs/b7b7/7778534/64de82e682d6/jcav12p0771g016.jpg

相似文献

1
Upregulation of miR-1254 promotes Hepatocellular Carcinoma Cell Proliferation, Migration, and Invasion via Inactivation of the Hippo-YAP signaling pathway by decreasing PAX5.miR-1254的上调通过降低PAX5使Hippo-YAP信号通路失活,从而促进肝癌细胞的增殖、迁移和侵袭。
J Cancer. 2021 Jan 1;12(3):771-789. doi: 10.7150/jca.49680. eCollection 2021.
2
miR-665 promotes hepatocellular carcinoma cell migration, invasion, and proliferation by decreasing Hippo signaling through targeting PTPRB.miR-665 通过靶向 PTPRB 降低 Hippo 信号通路从而促进肝癌细胞迁移、侵袭和增殖。
Cell Death Dis. 2018 Sep 20;9(10):954. doi: 10.1038/s41419-018-0978-y.
3
miR-1301 inhibits hepatocellular carcinoma cell migration, invasion, and angiogenesis by decreasing Wnt/β-catenin signaling through targeting BCL9.微小RNA-1301通过靶向BCL9降低Wnt/β-连环蛋白信号传导,从而抑制肝癌细胞的迁移、侵袭和血管生成。
Cell Death Dis. 2017 Aug 17;8(8):e2999. doi: 10.1038/cddis.2017.356.
4
Long non-coding RNA AGAP2-AS1, functioning as a competitive endogenous RNA, upregulates ANXA11 expression by sponging miR-16-5p and promotes proliferation and metastasis in hepatocellular carcinoma.长链非编码 RNA AGAP2-AS1 作为竞争性内源性 RNA,通过海绵吸附 miR-16-5p 而上调 ANXA11 的表达,促进肝癌的增殖和转移。
J Exp Clin Cancer Res. 2019 May 14;38(1):194. doi: 10.1186/s13046-019-1188-x.
5
Silencing of hsa_circ_0101145 reverses the epithelial-mesenchymal transition in hepatocellular carcinoma via regulation of the miR-548c-3p/LAMC2 axis.hsa_circ_0101145 的沉默通过调节 miR-548c-3p/LAMC2 轴逆转肝癌中的上皮-间充质转化。
Aging (Albany NY). 2020 Jun 18;12(12):11623-11635. doi: 10.18632/aging.103324.
6
miR-3691-5p promotes hepatocellular carcinoma cell migration and invasion through activating PI3K/Akt signaling by targeting PTEN.微小RNA-3691-5p通过靶向磷酸酶和张力蛋白同源物(PTEN)激活磷脂酰肌醇-3-激酶/蛋白激酶B(PI3K/Akt)信号通路,促进肝癌细胞的迁移和侵袭。
Onco Targets Ther. 2019 Jun 21;12:4897-4906. doi: 10.2147/OTT.S208127. eCollection 2019.
7
HOXA-AS2 Promotes Proliferation and Induces Epithelial-Mesenchymal Transition via the miR-520c-3p/GPC3 Axis in Hepatocellular Carcinoma.HOXA-AS2通过miR-520c-3p/GPC3轴促进肝癌细胞增殖并诱导上皮-间质转化
Cell Physiol Biochem. 2018;50(6):2124-2138. doi: 10.1159/000495056. Epub 2018 Nov 9.
8
MicroRNA-370 Regulates Cellepithelial-Mesenchymal Transition, Migration, Invasion, and Prognosis of Hepatocellular Carcinoma by Targeting GUCD1.微小RNA-370通过靶向GUCD1调控肝细胞癌的上皮-间质转化、迁移、侵袭及预后
Yonsei Med J. 2019 Mar;60(3):267-276. doi: 10.3349/ymj.2019.60.3.267.
9
MicroRNA-504 functions as a tumor suppressor in hepatocellular carcinoma through inhibiting Frizzled-7-mediated-Wnt/β-catenin signaling.MicroRNA-504 通过抑制卷曲蛋白 7 介导的 Wnt/β-catenin 信号通路在肝癌中发挥肿瘤抑制作用。
Biomed Pharmacother. 2018 Nov;107:754-762. doi: 10.1016/j.biopha.2018.07.150. Epub 2018 Aug 21.
10
Long non-coding RNA CASC2 suppresses epithelial-mesenchymal transition of hepatocellular carcinoma cells through CASC2/miR-367/FBXW7 axis.长链非编码 RNA CASC2 通过 CASC2/miR-367/FBXW7 轴抑制肝癌细胞的上皮-间充质转化。
Mol Cancer. 2017 Jul 17;16(1):123. doi: 10.1186/s12943-017-0702-z.

引用本文的文献

1
Decoding Hepatocellular Carcinoma Metastasis: Molecular Mechanisms, Targeted Therapies, and Potential Biomarkers.解读肝细胞癌转移:分子机制、靶向治疗及潜在生物标志物
Curr Issues Mol Biol. 2025 Apr 8;47(4):263. doi: 10.3390/cimb47040263.
2
The potential role of PAX5 and PAX8 in regulating telomerase activity: a narrative mini-review.PAX5和PAX8在调节端粒酶活性中的潜在作用:一篇叙述性小型综述。
Mol Biol Rep. 2025 Jun 14;52(1):594. doi: 10.1007/s11033-025-10704-y.
3
Novel insights into the impact of liver inflammatory responses on primary liver cancer development.

本文引用的文献

1
The PI3K-AKT network at the interface of oncogenic signalling and cancer metabolism.致癌信号与癌症代谢交界处的 PI3K-AKT 网络。
Nat Rev Cancer. 2020 Feb;20(2):74-88. doi: 10.1038/s41568-019-0216-7. Epub 2019 Nov 4.
2
MicroRNAs' control of cancer cell dormancy.微小RNA对癌细胞休眠的调控。
Cell Div. 2019 Oct 10;14:11. doi: 10.1186/s13008-019-0054-8. eCollection 2019.
3
MEIS2C and MEIS2D promote tumor progression via Wnt/β-catenin and hippo/YAP signaling in hepatocellular carcinoma.MEIS2C 和 MEIS2D 通过 Wnt/β-catenin 和 hippo/YAP 信号通路促进肝癌的肿瘤进展。
关于肝脏炎症反应对原发性肝癌发展影响的新见解。
Liver Res. 2023 Feb 3;7(1):26-34. doi: 10.1016/j.livres.2023.01.001. eCollection 2023 Mar.
4
Paired Box 5 (PAX5) Gene Has Diagnostic and Prognostic Potential in Nasopharyngeal Carcinoma.配对盒5(PAX5)基因在鼻咽癌中具有诊断和预后潜力。
Int J Gen Med. 2024 Feb 8;17:487-501. doi: 10.2147/IJGM.S442835. eCollection 2024.
5
Complex roles of Hippo-YAP/TAZ signaling in hepatocellular carcinoma.Hippo-YAP/TAZ 信号通路在肝细胞癌中的复杂作用。
J Cancer Res Clin Oncol. 2023 Nov;149(16):15311-15322. doi: 10.1007/s00432-023-05272-2. Epub 2023 Aug 22.
6
Peritoneal Fluid Analysis of Advanced Ovarian Cancers after Hyperthermic Intraperitoneal Chemotherapy.腹腔液分析高级卵巢癌后高热腹腔内化疗。
Int J Mol Sci. 2023 Jun 5;24(11):9748. doi: 10.3390/ijms24119748.
7
Plasma miR-1254 as a predictive biomarker of chemosensitivity and a target of nucleic acid therapy in esophageal cancer.血浆 miR-1254 作为食管癌化疗敏感性的预测生物标志物和核酸治疗靶点。
Cancer Sci. 2023 Jul;114(7):3027-3040. doi: 10.1111/cas.15830. Epub 2023 May 15.
8
Advances in prognostic and therapeutic targets for hepatocellular carcinoma and intrahepatic cholangiocarcinoma: The hippo signaling pathway.肝细胞癌和肝内胆管癌的预后及治疗靶点研究进展:河马信号通路
Front Oncol. 2022 Aug 12;12:937957. doi: 10.3389/fonc.2022.937957. eCollection 2022.
9
The deadly cross-talk between Hippo pathway and epithelial-mesenchymal transition (EMT) in cancer.肿瘤中 Hippo 通路与上皮-间充质转化(EMT)的致命串扰。
Mol Biol Rep. 2022 Oct;49(10):10065-10076. doi: 10.1007/s11033-022-07590-z. Epub 2022 May 23.
10
Upregulating microRNA-373-3p promotes apoptosis and inhibits metastasis of hepatocellular carcinoma cells.上调 microRNA-373-3p 促进肝癌细胞凋亡并抑制其转移。
Bioengineered. 2022 Jan;13(1):1304-1319. doi: 10.1080/21655979.2021.2014616.
J Exp Clin Cancer Res. 2019 Oct 17;38(1):417. doi: 10.1186/s13046-019-1417-3.
4
MiR-1254 Functions as a Tumor Suppressor in Oral Squamous Cell Carcinoma by Targeting CD36.miR-1254 通过靶向 CD36 在口腔鳞状细胞癌中发挥肿瘤抑制作用。
Technol Cancer Res Treat. 2019 Jan 1;18:1533033819859447. doi: 10.1177/1533033819859447.
5
Current cancer situation in China: good or bad news from the 2018 Global Cancer Statistics?中国当前癌症形势:2018 年全球癌症统计数据带来的是好消息还是坏消息?
Cancer Commun (Lond). 2019 Apr 29;39(1):22. doi: 10.1186/s40880-019-0368-6.
6
A novel protein encoded by a circular RNA circPPP1R12A promotes tumor pathogenesis and metastasis of colon cancer via Hippo-YAP signaling.环状 RNA circPPP1R12A 编码的一种新型蛋白通过 Hippo-YAP 信号通路促进结肠癌的发病和转移。
Mol Cancer. 2019 Mar 29;18(1):47. doi: 10.1186/s12943-019-1010-6.
7
Publisher Correction: Regulation of microRNA biogenesis and its crosstalk with other cellular pathways.出版商更正:微小RNA生物合成的调控及其与其他细胞途径的相互作用。
Nat Rev Mol Cell Biol. 2019 May;20(5):321. doi: 10.1038/s41580-019-0106-6.
8
PAX5-driven subtypes of B-progenitor acute lymphoblastic leukemia.PAX5 驱动的 B 系前体细胞急性淋巴细胞白血病亚型。
Nat Genet. 2019 Feb;51(2):296-307. doi: 10.1038/s41588-018-0315-5. Epub 2019 Jan 14.
9
miR-1254 inhibits cell proliferation, migration, and invasion by down-regulating Smurf1 in gastric cancer.miR-1254 通过下调胃癌中的 Smurf1 抑制细胞增殖、迁移和侵袭。
Cell Death Dis. 2019 Jan 10;10(1):32. doi: 10.1038/s41419-018-1262-x.
10
Long noncoding RNA ABHD11-AS1 promote cells proliferation and invasion of colorectal cancer via regulating the miR-1254-WNT11 pathway.长链非编码 RNA ABHD11-AS1 通过调节 miR-1254-WNT11 通路促进结直肠癌细胞的增殖和侵袭。
J Cell Physiol. 2019 Jul;234(7):12070-12079. doi: 10.1002/jcp.27877. Epub 2018 Dec 7.