Suppr超能文献

载脂蛋白 E4 损害脂肪酸代谢的神经元-星形胶质细胞偶联。

ApoE4 Impairs Neuron-Astrocyte Coupling of Fatty Acid Metabolism.

机构信息

Center for Innovation in Brain Science, University of Arizona Health Sciences, Tucson, AZ 85724, USA.

College of Health Solutions, Arizona State University, Scottsdale, AZ 85259, USA.

出版信息

Cell Rep. 2021 Jan 5;34(1):108572. doi: 10.1016/j.celrep.2020.108572.

Abstract

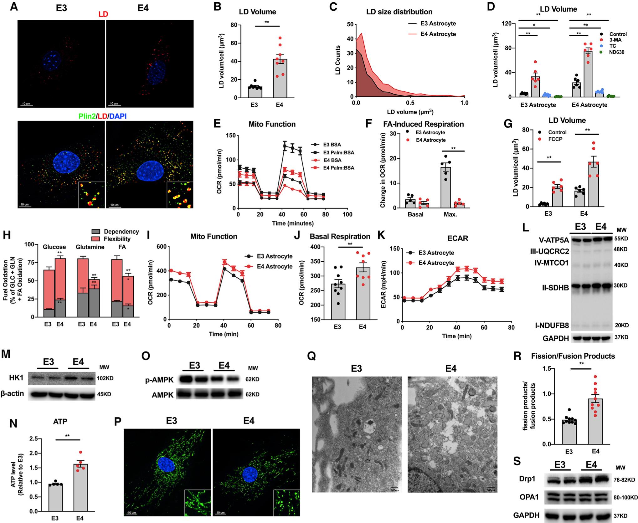
Alzheimer's disease (AD) risk gene ApoE4 perturbs brain lipid homeostasis and energy transduction. However, the cell-type-specific mechanism of ApoE4 in modulating brain lipid metabolism is unclear. Here, we describe a detrimental role of ApoE4 in regulating fatty acid (FA) metabolism across neuron and astrocyte in tandem with their distinctive mitochondrial phenotypes. ApoE4 disrupts neuronal function by decreasing FA sequestering in lipid droplets (LDs). FAs in neuronal LDs are exported and internalized by astrocytes, with ApoE4 diminishing the transport efficiency. Further, ApoE4 lowers FA oxidation and leads to lipid accumulation in both astrocyte and the hippocampus. Importantly, diminished capacity of ApoE4 astrocytes in eliminating neuronal lipids and degrading FAs accounts for their compromised metabolic and synaptic support to neurons. Collectively, our findings reveal a mechanism of ApoE4 disruption to brain FA and bioenergetic homeostasis that could underlie the accelerated lipid dysregulation and energy deficits and increased AD risk for ApoE4 carriers.

摘要

阿尔茨海默病(AD)风险基因载脂蛋白 E4(ApoE4)扰乱了大脑脂质稳态和能量转导。然而,ApoE4 在调节大脑脂质代谢中的细胞类型特异性机制尚不清楚。在这里,我们描述了 ApoE4 在调节神经元和星形胶质细胞中脂肪酸(FA)代谢方面的有害作用,以及它们独特的线粒体表型。ApoE4 通过减少脂滴(LDs)中 FA 的隔离来破坏神经元功能。神经元 LD 中的 FAs 被星形胶质细胞摄取和内化,ApoE4 降低了运输效率。此外,ApoE4 降低了 FA 的氧化,导致星形胶质细胞和海马体中的脂质积累。重要的是,ApoE4 星形胶质细胞去除神经元脂质和降解 FAs 的能力降低,导致它们对神经元的代谢和突触支持受损。总的来说,我们的研究结果揭示了 ApoE4 破坏大脑 FA 和生物能量稳态的机制,这可能是 ApoE4 携带者加速脂质失调和能量不足以及 AD 风险增加的基础。

https://cdn.ncbi.nlm.nih.gov/pmc/blobs/f90f/7837265/bfb0fc8ea56e/nihms-1660507-f0002.jpg

文献检索

告别复杂PubMed语法,用中文像聊天一样搜索,搜遍4000万医学文献。AI智能推荐,让科研检索更轻松。

立即免费搜索

文件翻译

保留排版,准确专业,支持PDF/Word/PPT等文件格式,支持 12+语言互译。

免费翻译文档

深度研究

AI帮你快速写综述,25分钟生成高质量综述,智能提取关键信息,辅助科研写作。

立即免费体验