Suppr超能文献

缺氧敏感的长非编码 RNA CASC15 通过调节 SOX4/β-catenin 轴促进肺肿瘤发生。

Hypoxia-sensitive long noncoding RNA CASC15 promotes lung tumorigenesis by regulating the SOX4/β-catenin axis.

机构信息

State Key Laboratory of Cancer Biology, Department of Biochemistry and Molecular Biology, Fourth Military Medical University, Xi'an, 710032, Shaanxi, China.

Department of Thoracic Surgery, Tangdu Hospital, Fourth Military Medical University, Xi'an, 710038, Shaanxi, China.

出版信息

J Exp Clin Cancer Res. 2021 Jan 6;40(1):12. doi: 10.1186/s13046-020-01806-5.

Abstract

BACKGROUND

Accumulating evidence has demonstrated that long non-coding RNAs (lncRNAs) are involved in the hypoxia-related cancer process and play pivotal roles in enabling malignant cells to survive under hypoxic stress. However, the molecular crosstalk between lncRNAs and hypoxia signaling cascades in non-small cell lung cancer (NSCLC) remains largely elusive.

METHODS

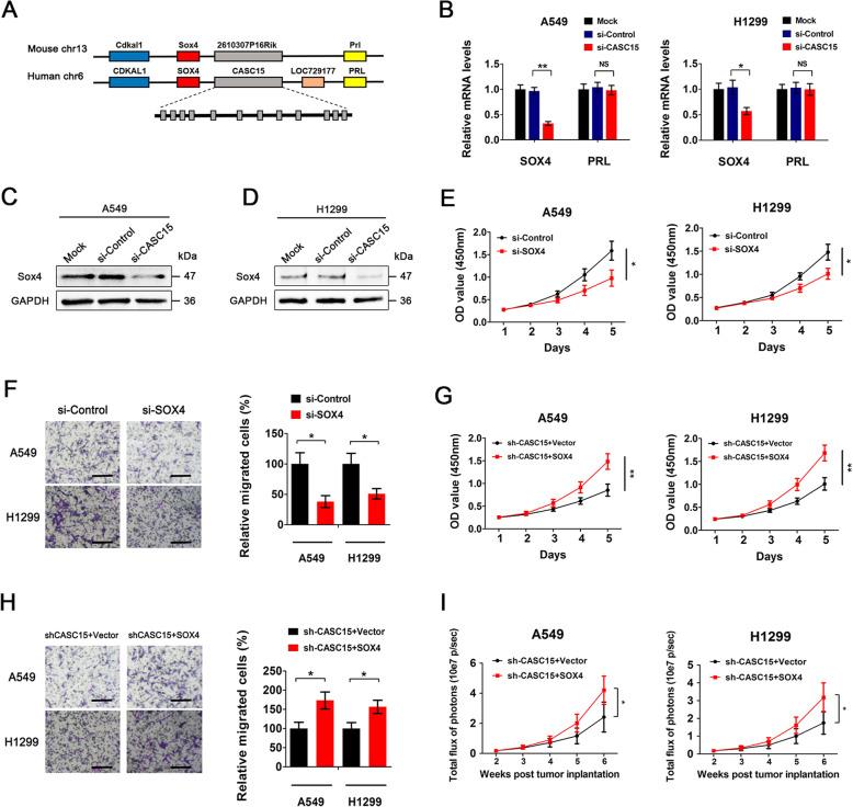
Firstly, we identified differentially expressed lncRNA cancer susceptibility candidate 15 (CASC15) as associated with NSCLC based on bioinformatic data. The clinical significance of CASC15 in lung cancer was investigated by Kaplan-Meier survival analysis. Then, we modulated CASC15 expression in NSCLC cell lines by RNAi. CCK-8 and transwell assays were carried out to examine the effects of CASC15 on proliferation and migration of NSCLC cells. Upstream activator and downstream targets of CASC15 were validated by luciferase reporter assay, qRT-PCR, Western blotting, and chromatin immunoprecipitation (ChIP). Lastly, RNA in situ hybridization (RNA-ISH) and immunohistochemistry (IHC) were performed to confirm the genetic relationships between CASC15 and related genes in clinical samples.

RESULTS

CASC15 was highly expressed in NSCLC tissues and closely associated with poor prognosis. Loss-of-function analysis demonstrated that CASC15 was essential for NSCLC cell migration and growth. Mechanistic study revealed that CASC15 was transcriptionally activated by hypoxia signaling in NSCLC cells. Further analysis showed that hypoxia-induced CASC15 transactivation was mainly dependent on hypoxia-inducible factor 1α (HIF-1α) and hypoxia response elements (HREs) located in CASC15 promoter. CASC15 promotes the expression of its chromosomally nearby gene, SOX4. Then SOX4 functions to stabilize β-catenin protein, thereby enhancing the proliferation and migration of NSCLC cells. HIF-1α/CASC15/SOX4/β-catenin pathway was activated in a substantial subset of NSCLC patients.

CONCLUSIONS

HIF-1α/CASC15/SOX4/β-catenin axis plays an essential role in the development and progression of NSCLC. The present work provides new evidence that lncRNA CASC15 holds great promise to be used as novel biomarkers for NSCLC. Blocking the HIF-1α/CASC15/SOX4/β-catenin axis can serve as a potential therapeutic strategy for treating NSCLC.

摘要

背景

越来越多的证据表明,长链非编码 RNA(lncRNA)参与了与缺氧相关的癌症过程,并在使恶性细胞在缺氧应激下存活方面发挥着关键作用。然而,lncRNA 与非小细胞肺癌(NSCLC)中缺氧信号级联之间的分子串扰在很大程度上仍未被揭示。

方法

首先,我们基于生物信息学数据鉴定出差异表达的 lncRNA 癌症易感性候选基因 15(CASC15)与 NSCLC 相关。通过 Kaplan-Meier 生存分析研究 CASC15 在肺癌中的临床意义。然后,我们通过 RNAi 调节 NSCLC 细胞系中的 CASC15 表达。通过 CCK-8 和 Transwell 测定法研究 CASC15 对 NSCLC 细胞增殖和迁移的影响。通过荧光素酶报告测定法、qRT-PCR、Western blot 和染色质免疫沉淀(ChIP)验证 CASC15 的上游激活子和下游靶标。最后,通过 RNA 原位杂交(RNA-ISH)和免疫组织化学(IHC)在临床样本中验证 CASC15 与其相关基因之间的遗传关系。

结果

CASC15 在 NSCLC 组织中高表达,与不良预后密切相关。功能丧失分析表明 CASC15 对 NSCLC 细胞迁移和生长至关重要。机制研究表明 CASC15 是由 NSCLC 细胞中的缺氧信号转录激活的。进一步分析表明,缺氧诱导的 CASC15 反式激活主要依赖于位于 CASC15 启动子中的缺氧诱导因子 1α(HIF-1α)和缺氧反应元件(HREs)。CASC15 促进其染色体附近基因 SOX4 的表达。然后,SOX4 稳定 β-连环蛋白蛋白的功能,从而增强 NSCLC 细胞的增殖和迁移。HIF-1α/CASC15/SOX4/β-catenin 通路在大量 NSCLC 患者中被激活。

结论

HIF-1α/CASC15/SOX4/β-catenin 轴在 NSCLC 的发生和发展中起着重要作用。本研究工作提供了新的证据表明,lncRNA CASC15 有望成为 NSCLC 的新型生物标志物。阻断 HIF-1α/CASC15/SOX4/β-catenin 轴可能成为治疗 NSCLC 的潜在治疗策略。

https://cdn.ncbi.nlm.nih.gov/pmc/blobs/c239/7789733/01f7e78ea34b/13046_2020_1806_Fig1_HTML.jpg

文献检索

告别复杂PubMed语法,用中文像聊天一样搜索,搜遍4000万医学文献。AI智能推荐,让科研检索更轻松。

立即免费搜索

文件翻译

保留排版,准确专业,支持PDF/Word/PPT等文件格式,支持 12+语言互译。

免费翻译文档

深度研究

AI帮你快速写综述,25分钟生成高质量综述,智能提取关键信息,辅助科研写作。

立即免费体验