Suppr超能文献

染料木黄酮对氧化型低密度脂蛋白诱导的血管平滑肌细胞增殖的抑制作用:BKCa 通道的作用。

Inhibitory Effects of Genistein on Vascular Smooth Muscle Cell Proliferation Induced by Ox-LDL: Role of BKCa Channels.

机构信息

Department of Neurology, The First Affiliated Hospital of Harbin Medical University, 23 Youzheng Street, Harbin, 150001 Heilongjiang Province, China.

出版信息

Anal Cell Pathol (Amst). 2020 Dec 13;2020:8895449. doi: 10.1155/2020/8895449. eCollection 2020.

Abstract

BACKGROUND

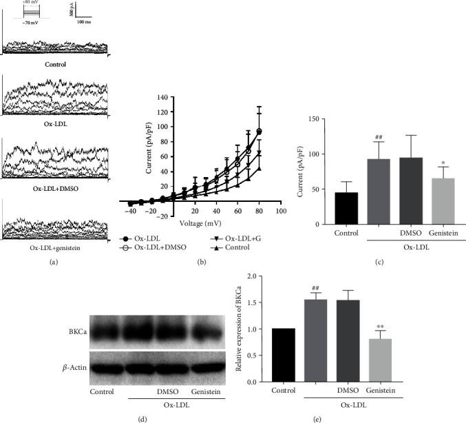
Oxidized low-density lipoprotein (Ox-LDL) is a crucial pathogenic factor for vascular diseases, which can induce the proliferation of vascular smooth muscle cells (VSMCs). Genistein is the main component of soybean isoflavone. Genistein has a variety of pharmacological properties in the treatment of vascular diseases and a promising clinical application. Large-conductance calcium-activated potassium (BKCa) channels are the primary type of potassium channels in VSMCs, which regulate various biological functions of VSMCs. However, whether genistein exerts an antiproliferation effect on Ox-LDL-stimulated VSMCs remains unclear. The current study is aimed at elucidating the effect of genistein on the Ox-LDL-stimulated proliferation of VSMCs and its possible molecular mechanism, especially the electrophysiological mechanism related to BKCa channels.

METHODS

Monoculture VSMC was obtained by an acute enzyme-dispersing method. The proliferation of cells was measured by CCK-8, cell cycle, and proliferating cell nuclear antigen (PCNA) expression. The BKCa whole-cell currents were measured by patch-clamp.

RESULTS

Ox-LDL treatment induced the proliferation of VSMCs, upregulated the BKCa protein expression, and increased the density of BKCa currents, while genistein significantly inhibited these effects caused by Ox-LDL. BKCa channels exerted a regulatory role in the proliferation of VSMCs in response to Ox-LDL. The inhibition of BKCa channels suppressed Ox-LDL-stimulated VSMC proliferation, while the activation of BKCa channels showed the opposite effect. Moreover, genistein suppressed the activity of BKCa, including protein expression and current density in a protein tyrosine kinase- (PTK-) dependent manner.

CONCLUSION

This study demonstrated that genistein inhibited the Ox-LDL-mediated proliferation of VSMCs by blocking the cell cycle progression; the possible molecular mechanism may be related to PTK-dependent suppression of BKCa channels. Our results provided novel ideas for the application of genistein in the treatment of vascular diseases and proposed a unique insight into the antiproliferative molecular mechanism of genistein.

摘要

背景

氧化型低密度脂蛋白(Ox-LDL)是血管疾病的关键致病因素,可诱导血管平滑肌细胞(VSMC)增殖。染料木黄酮是大豆异黄酮的主要成分。染料木黄酮在治疗血管疾病方面具有多种药理作用,具有广阔的临床应用前景。大电导钙激活钾(BKCa)通道是 VSMC 中的主要钾通道类型,调节 VSMC 的各种生物学功能。然而,染料木黄酮是否对 Ox-LDL 刺激的 VSMC 增殖具有抗增殖作用尚不清楚。本研究旨在阐明染料木黄酮对 Ox-LDL 刺激的 VSMC 增殖的影响及其可能的分子机制,特别是与 BKCa 通道相关的电生理机制。

方法

采用急性酶分散法获得单核培养 VSMC。通过 CCK-8、细胞周期和增殖细胞核抗原(PCNA)表达测定细胞增殖。通过膜片钳技术测量 BKCa 全细胞电流。

结果

Ox-LDL 处理诱导 VSMC 增殖,上调 BKCa 蛋白表达,增加 BKCa 电流密度,而染料木黄酮则显著抑制 Ox-LDL 引起的这些作用。BKCa 通道在 VSMC 对 Ox-LDL 的增殖反应中发挥调节作用。抑制 BKCa 通道可抑制 Ox-LDL 刺激的 VSMC 增殖,而激活 BKCa 通道则呈现相反的效果。此外,染料木黄酮依赖蛋白酪氨酸激酶(PTK)抑制 BKCa 通道的活性,包括蛋白表达和电流密度。

结论

本研究表明,染料木黄酮通过阻断细胞周期进程抑制 Ox-LDL 介导的 VSMC 增殖;其可能的分子机制可能与 PTK 依赖性抑制 BKCa 通道有关。我们的研究结果为染料木黄酮在治疗血管疾病中的应用提供了新的思路,并为染料木黄酮的抗增殖分子机制提供了独特的见解。

https://cdn.ncbi.nlm.nih.gov/pmc/blobs/6012/7752275/1fbef9bdae87/ACP2020-8895449.001.jpg

文献检索

告别复杂PubMed语法,用中文像聊天一样搜索,搜遍4000万医学文献。AI智能推荐,让科研检索更轻松。

立即免费搜索

文件翻译

保留排版,准确专业,支持PDF/Word/PPT等文件格式,支持 12+语言互译。

免费翻译文档

深度研究

AI帮你快速写综述,25分钟生成高质量综述,智能提取关键信息,辅助科研写作。

立即免费体验