• 文献检索
  • 文档翻译
  • 深度研究
  • 学术资讯
  • Suppr Zotero 插件Zotero 插件
  • 邀请有礼
  • 套餐&价格
  • 历史记录
应用&插件
Suppr Zotero 插件Zotero 插件浏览器插件Mac 客户端Windows 客户端微信小程序
定价
高级版会员购买积分包购买API积分包
服务
文献检索文档翻译深度研究API 文档MCP 服务
关于我们
关于 Suppr公司介绍联系我们用户协议隐私条款
关注我们

Suppr 超能文献

核心技术专利:CN118964589B侵权必究
粤ICP备2023148730 号-1Suppr @ 2026

文献检索

告别复杂PubMed语法,用中文像聊天一样搜索,搜遍4000万医学文献。AI智能推荐,让科研检索更轻松。

立即免费搜索

文件翻译

保留排版,准确专业,支持PDF/Word/PPT等文件格式,支持 12+语言互译。

免费翻译文档

深度研究

AI帮你快速写综述,25分钟生成高质量综述,智能提取关键信息,辅助科研写作。

立即免费体验

神经酰胺激酶通过上调Ras/ERK和PI3K/Akt信号通路介导三阴性乳腺癌的内在耐药性及对化疗的低反应性。

Ceramide kinase mediates intrinsic resistance and inferior response to chemotherapy in triple-negative breast cancer by upregulating Ras/ERK and PI3K/Akt pathways.

作者信息

Zhu Shan, Xu Yulin, Wang Lijun, Liao Shichong, Wang Yuan, Shi Manman, Tu Yi, Zhou Yurong, Wei Wen

机构信息

Department of Breast and Thyroid Surgery, Renmin Hospital of Wuhan University, Wuhan, 430060, Hubei, China.

Department of Radiology, Zhongnan Hospital of Wuhan University, Wuhan, 430071, Hubei, China.

出版信息

Cancer Cell Int. 2021 Jan 11;21(1):42. doi: 10.1186/s12935-020-01735-5.

DOI:10.1186/s12935-020-01735-5
PMID:33430896
原文链接:https://pmc.ncbi.nlm.nih.gov/articles/PMC7802356/
Abstract

BACKGROUND

Clinical management of triple-negative breast cancer (TNBC) patients remain challenging because of the development of chemo-resistance. Identification of biomarkers for risk stratification of chemo-resistance and therapeutic decision-making to overcome such resistance is thus necessary.

METHODS

Retrospective analysis was performed to identify potential stratification biomarkers. The levels of ceramide kinase (CERK) was determined in breast cancer patients. The roles of CERK and its downstream signaling pathways were analysed using cellular and biochemical assays.

RESULTS

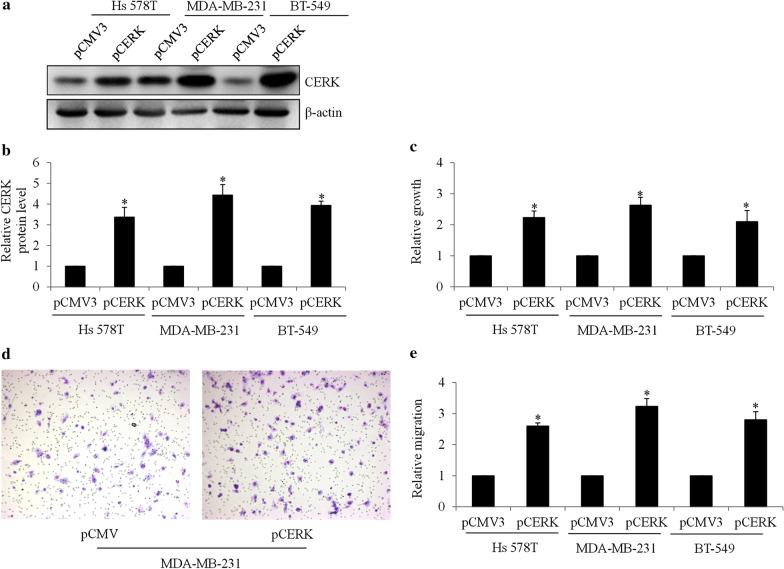
CERK upregulation was identified as a biomarker for chemotherapeutic response in TNBC. A > 2-fold change in CERK (from tumor)/CERK (from normal counterpart) was significantly associated with chemo-resistance (OR = 2.66, 95% CI 1.18-7.34), P = 0.04. CERK overexpression was sufficient to promote TNBC growth and migration, and confer chemo-resistance in TNBC cell lines, although this resistance could be overcome via CERK inhibition. Mechanistic studies suggest that CERK mediates intrinsic resistance and inferior response to chemotherapy in TNBC by regulating multiple oncogenic pathways such as Ras/ERK, PI3K/Akt/mTOR, and RhoA.

CONCLUSIONS

Our work provides an explanation for the heterogeneity of chemo-response across TNBC patients and demonstrates that CERK inhibition offers a therapeutic strategy to overcome treatment resistance.

摘要

背景

由于化疗耐药性的出现,三阴性乳腺癌(TNBC)患者的临床管理仍然具有挑战性。因此,有必要识别用于化疗耐药风险分层和克服这种耐药性的治疗决策的生物标志物。

方法

进行回顾性分析以识别潜在的分层生物标志物。测定了乳腺癌患者中神经酰胺激酶(CERK)的水平。使用细胞和生化分析方法分析了CERK及其下游信号通路的作用。

结果

CERK上调被确定为TNBC化疗反应的生物标志物。CERK(肿瘤组织)/CERK(正常组织)的变化>2倍与化疗耐药性显著相关(OR = 2.66,95% CI 1.18 - 7.34),P = 0.04。CERK过表达足以促进TNBC的生长和迁移,并赋予TNBC细胞系化疗耐药性,尽管这种耐药性可通过抑制CERK来克服。机制研究表明,CERK通过调节多种致癌途径,如Ras/ERK、PI3K/Akt/mTOR和RhoA,介导TNBC的内在耐药性和对化疗的不良反应。

结论

我们的工作解释了TNBC患者化疗反应的异质性,并证明抑制CERK提供了一种克服治疗耐药性的治疗策略。

https://cdn.ncbi.nlm.nih.gov/pmc/blobs/c6fe/7802356/d37e0d2eff7b/12935_2020_1735_Fig6_HTML.jpg
https://cdn.ncbi.nlm.nih.gov/pmc/blobs/c6fe/7802356/f969f8c1fec9/12935_2020_1735_Fig1_HTML.jpg
https://cdn.ncbi.nlm.nih.gov/pmc/blobs/c6fe/7802356/5add695ee9e6/12935_2020_1735_Fig2_HTML.jpg
https://cdn.ncbi.nlm.nih.gov/pmc/blobs/c6fe/7802356/bca407aab3bc/12935_2020_1735_Fig3_HTML.jpg
https://cdn.ncbi.nlm.nih.gov/pmc/blobs/c6fe/7802356/c485316d05f6/12935_2020_1735_Fig4_HTML.jpg
https://cdn.ncbi.nlm.nih.gov/pmc/blobs/c6fe/7802356/bc975c1f129d/12935_2020_1735_Fig5_HTML.jpg
https://cdn.ncbi.nlm.nih.gov/pmc/blobs/c6fe/7802356/d37e0d2eff7b/12935_2020_1735_Fig6_HTML.jpg
https://cdn.ncbi.nlm.nih.gov/pmc/blobs/c6fe/7802356/f969f8c1fec9/12935_2020_1735_Fig1_HTML.jpg
https://cdn.ncbi.nlm.nih.gov/pmc/blobs/c6fe/7802356/5add695ee9e6/12935_2020_1735_Fig2_HTML.jpg
https://cdn.ncbi.nlm.nih.gov/pmc/blobs/c6fe/7802356/bca407aab3bc/12935_2020_1735_Fig3_HTML.jpg
https://cdn.ncbi.nlm.nih.gov/pmc/blobs/c6fe/7802356/c485316d05f6/12935_2020_1735_Fig4_HTML.jpg
https://cdn.ncbi.nlm.nih.gov/pmc/blobs/c6fe/7802356/bc975c1f129d/12935_2020_1735_Fig5_HTML.jpg
https://cdn.ncbi.nlm.nih.gov/pmc/blobs/c6fe/7802356/d37e0d2eff7b/12935_2020_1735_Fig6_HTML.jpg

相似文献

1
Ceramide kinase mediates intrinsic resistance and inferior response to chemotherapy in triple-negative breast cancer by upregulating Ras/ERK and PI3K/Akt pathways.神经酰胺激酶通过上调Ras/ERK和PI3K/Akt信号通路介导三阴性乳腺癌的内在耐药性及对化疗的低反应性。
Cancer Cell Int. 2021 Jan 11;21(1):42. doi: 10.1186/s12935-020-01735-5.
2
Ceramide Synthase 6 Mediates Triple-Negative Breast Cancer Response to Chemotherapy Through RhoA- and EGFR-Mediated Signaling Pathways.神经酰胺合酶6通过RhoA和表皮生长因子受体介导的信号通路介导三阴性乳腺癌对化疗的反应。
J Breast Cancer. 2022 Dec;25(6):500-512. doi: 10.4048/jbc.2022.25.e47. Epub 2022 Nov 14.
3
Ceramide Kinase Is Upregulated in Metastatic Breast Cancer Cells and Contributes to Migration and Invasion by Activation of PI 3-Kinase and Akt.神经酰胺激酶在转移性乳腺癌细胞中上调,并通过激活PI 3激酶和Akt促进迁移和侵袭。
Int J Mol Sci. 2020 Feb 19;21(4):1396. doi: 10.3390/ijms21041396.
4
Ceramide Kinase (CERK) Emerges as a Common Therapeutic Target for Triple Positive and Triple Negative Breast Cancer Cells.神经酰胺激酶(CERK)成为三阳性和三阴性乳腺癌细胞的共同治疗靶点。
Cancers (Basel). 2022 Sep 16;14(18):4496. doi: 10.3390/cancers14184496.
5
Inhibition of Ceramide Kinase Is Effective against Cisplatin-Resistant Ovarian Cancer Cells by Regulating Ceramide and C1P Levels.通过调节神经酰胺和 C1P 水平,抑制神经酰胺激酶对顺铂耐药卵巢癌细胞有效。
Gynecol Obstet Invest. 2023;88(1):61-70. doi: 10.1159/000528869. Epub 2023 Jan 20.
6
Multi-targeted kinase inhibition alleviates mTOR inhibitor resistance in triple-negative breast cancer.多靶点激酶抑制可缓解三阴性乳腺癌对 mTOR 抑制剂的耐药性。
Breast Cancer Res Treat. 2019 Nov;178(2):263-274. doi: 10.1007/s10549-019-05380-z. Epub 2019 Aug 6.
7
Integrin β1, myosin light chain kinase and myosin IIA are required for activation of PI3K-AKT signaling following MEK inhibition in metastatic triple negative breast cancer.整合素β1、肌球蛋白轻链激酶和肌球蛋白IIA是转移性三阴性乳腺癌中MEK抑制后PI3K-AKT信号通路激活所必需的。
Oncotarget. 2016 Sep 27;7(39):63466-63487. doi: 10.18632/oncotarget.11525.
8
Persistent EGFR/K-RAS/SIAH pathway activation drives chemo-resistance and early tumor relapse in triple-negative breast cancer.持续的表皮生长因子受体/ Kirsten 大鼠肉瘤病毒癌基因同源物/七分子相互作用蛋白通路激活驱动三阴性乳腺癌的化疗耐药和早期肿瘤复发。
Cancer Drug Resist. 2022 Jun 22;5(3):691-702. doi: 10.20517/cdr.2022.31. eCollection 2022.
9
PRKCQ promotes oncogenic growth and anoikis resistance of a subset of triple-negative breast cancer cells.蛋白激酶Cθ(PRKCQ)促进一部分三阴性乳腺癌细胞的致癌生长和失巢凋亡抗性。
Breast Cancer Res. 2016 Sep 23;18(1):95. doi: 10.1186/s13058-016-0749-6.
10
Targeting the PI3K/AKT/mTOR pathway in triple-negative breast cancer: a review.三阴性乳腺癌中 PI3K/AKT/mTOR 通路的靶向治疗:综述。
Breast Cancer Res Treat. 2018 Jun;169(3):397-406. doi: 10.1007/s10549-018-4697-y. Epub 2018 Feb 7.

引用本文的文献

1
Mechanisms of Abnormal Lipid Metabolism in the Pathogenesis of Disease.疾病发病机制中的异常脂质代谢机制。
Int J Mol Sci. 2024 Aug 2;25(15):8465. doi: 10.3390/ijms25158465.
2
Association between abnormal lipid metabolism and tumor.脂代谢异常与肿瘤的关系。
Front Endocrinol (Lausanne). 2023 May 25;14:1134154. doi: 10.3389/fendo.2023.1134154. eCollection 2023.
3
Functional roles of sphingolipids in immunity and their implication in disease.鞘脂类在免疫中的功能作用及其在疾病中的意义。

本文引用的文献

1
LC-HRMS based approach to identify novel sphingolipid biomarkers in breast cancer patients.基于 LC-HRMS 的方法鉴定乳腺癌患者新型神经酰胺生物标志物。
Sci Rep. 2020 Mar 13;10(1):4668. doi: 10.1038/s41598-020-61283-w.
2
Inhibitory effects of ceramide kinase on Rac1 activation, lamellipodium formation, cell migration, and metastasis of A549 lung cancer cells.神经酰胺激酶对 Rac1 激活、片状伪足形成、细胞迁移和 A549 肺癌细胞转移的抑制作用。
Biochim Biophys Acta Mol Cell Biol Lipids. 2020 Jun;1865(6):158675. doi: 10.1016/j.bbalip.2020.158675. Epub 2020 Feb 26.
3
Ceramide Kinase Is Upregulated in Metastatic Breast Cancer Cells and Contributes to Migration and Invasion by Activation of PI 3-Kinase and Akt.
Exp Mol Med. 2023 Jun;55(6):1110-1130. doi: 10.1038/s12276-023-01018-9. Epub 2023 Jun 1.
4
10-Gingerol Enhances the Effect of Taxol in Triple-Negative Breast Cancer via Targeting ADRB2 Signaling.10-姜酚通过靶向 ADRB2 信号增强紫杉醇在三阴性乳腺癌中的疗效。
Drug Des Devel Ther. 2023 Jan 20;17:129-142. doi: 10.2147/DDDT.S390602. eCollection 2023.
5
ZNF24 regulates the progression of KRAS mutant lung adenocarcinoma by promoting SLC7A5 translation.锌指蛋白24通过促进溶质载体家族7成员5(SLC7A5)的翻译来调控KRAS突变型肺腺癌的进展。
Front Oncol. 2022 Nov 23;12:1043177. doi: 10.3389/fonc.2022.1043177. eCollection 2022.
6
Ceramide Synthase 6 Mediates Triple-Negative Breast Cancer Response to Chemotherapy Through RhoA- and EGFR-Mediated Signaling Pathways.神经酰胺合酶6通过RhoA和表皮生长因子受体介导的信号通路介导三阴性乳腺癌对化疗的反应。
J Breast Cancer. 2022 Dec;25(6):500-512. doi: 10.4048/jbc.2022.25.e47. Epub 2022 Nov 14.
7
Emerging Roles of Ceramides in Breast Cancer Biology and Therapy.神经酰胺在乳腺癌生物学和治疗中的新兴作用。
Int J Mol Sci. 2022 Sep 23;23(19):11178. doi: 10.3390/ijms231911178.
8
Targeting Sphingolipid Metabolism as a Therapeutic Strategy in Cancer Treatment.靶向鞘脂代谢作为癌症治疗的一种策略
Cancers (Basel). 2022 Apr 27;14(9):2183. doi: 10.3390/cancers14092183.
9
Ceramide Kinase Inhibition Drives Ferroptosis and Sensitivity to Cisplatin in Mutant KRAS Lung Cancer by Dysregulating VDAC-Mediated Mitochondria Function.鞘氨醇激酶抑制通过调节 VDAC 介导的线粒体功能驱动突变 KRAS 肺癌中的铁死亡和对顺铂的敏感性。
Mol Cancer Res. 2022 Sep 2;20(9):1429-1442. doi: 10.1158/1541-7786.MCR-22-0085.
10
Molecular Mechanisms, Biomarkers and Emerging Therapies for Chemotherapy Resistant TNBC.三阴性乳腺癌化疗耐药的分子机制、生物标志物及新兴治疗策略。
Int J Mol Sci. 2022 Jan 31;23(3):1665. doi: 10.3390/ijms23031665.
神经酰胺激酶在转移性乳腺癌细胞中上调,并通过激活PI 3激酶和Akt促进迁移和侵袭。
Int J Mol Sci. 2020 Feb 19;21(4):1396. doi: 10.3390/ijms21041396.
4
Targeting sphingolipid metabolism as an approach for combination therapies in haematological malignancies.将鞘脂代谢作为血液系统恶性肿瘤联合治疗的一种方法。
Cell Death Discov. 2018 Jun 28;4:72. doi: 10.1038/s41420-018-0075-0. eCollection 2018.
5
The Role of Ceramide 1-Phosphate in Tumor Cell Survival and Dissemination.神经酰胺 1-磷酸在肿瘤细胞存活和扩散中的作用。
Adv Cancer Res. 2018;140:217-234. doi: 10.1016/bs.acr.2018.04.012. Epub 2018 May 24.
6
Mechanisms of Ceramide-Dependent Cancer Cell Death.神经酰胺依赖的癌细胞死亡机制。
Adv Cancer Res. 2018;140:1-25. doi: 10.1016/bs.acr.2018.04.007.
7
The implication from RAS/RAF/ERK signaling pathway increased activation in epirubicin treated triple negative breast cancer.在表柔比星治疗的三阴性乳腺癌中,RAS/RAF/ERK信号通路的激活增加。
Oncotarget. 2017 Nov 21;8(64):108249-108260. doi: 10.18632/oncotarget.22604. eCollection 2017 Dec 8.
8
Deciphering lipid codes: K-Ras as a paradigm.解析脂质密码:以 K-Ras 为例。
Traffic. 2018 Mar;19(3):157-165. doi: 10.1111/tra.12541. Epub 2017 Dec 10.
9
General Overview and Treatment Recommendations for Young Women with Breast Cancer.年轻乳腺癌女性的概述与治疗建议
Rev Invest Clin. 2017 Mar-Apr;69(2):77-93. doi: 10.24875/ric.17002175.
10
Increased ceramide production sensitizes breast cancer cell response to chemotherapy.神经酰胺生成增加使乳腺癌细胞对化疗更敏感。
Cancer Chemother Pharmacol. 2017 May;79(5):933-941. doi: 10.1007/s00280-017-3292-y. Epub 2017 Mar 29.