• 文献检索
  • 文档翻译
  • 深度研究
  • 学术资讯
  • Suppr Zotero 插件Zotero 插件
  • 邀请有礼
  • 套餐&价格
  • 历史记录
应用&插件
Suppr Zotero 插件Zotero 插件浏览器插件Mac 客户端Windows 客户端微信小程序
定价
高级版会员购买积分包购买API积分包
服务
文献检索文档翻译深度研究API 文档MCP 服务
关于我们
关于 Suppr公司介绍联系我们用户协议隐私条款
关注我们

Suppr 超能文献

核心技术专利:CN118964589B侵权必究
粤ICP备2023148730 号-1Suppr @ 2026

文献检索

告别复杂PubMed语法,用中文像聊天一样搜索,搜遍4000万医学文献。AI智能推荐,让科研检索更轻松。

立即免费搜索

文件翻译

保留排版,准确专业,支持PDF/Word/PPT等文件格式,支持 12+语言互译。

免费翻译文档

深度研究

AI帮你快速写综述,25分钟生成高质量综述,智能提取关键信息,辅助科研写作。

立即免费体验

淋巴毒素-α(TNFβ)水平升高与椎间盘退变有关。

Elevated lymphotoxin-α (TNFβ) is associated with intervertebral disc degeneration.

机构信息

Department of Orthopedic Surgery, the Affiliated Hospital of Qingdao University, Qingdao, 266000, Shandong, China.

Department of Orthopedic Surgery, Qingdao Municipal Hospital (Group), Qingdao, 266011, Shandong, China.

出版信息

BMC Musculoskelet Disord. 2021 Jan 13;22(1):77. doi: 10.1186/s12891-020-03934-7.

DOI:10.1186/s12891-020-03934-7
PMID:33441130
原文链接:https://pmc.ncbi.nlm.nih.gov/articles/PMC7807514/
Abstract

BACKGROUND

Intervertebral disc degeneration (IVDD) is a primary cause of degenerative disc diseases; however, the mechanisms underlying the degeneration remain unclear. The immunoinflammatory response plays an important role in IVDD progression. The inflammatory cytokine lymphotoxin-α (LTα), formerly known as TNFβ, is associated with various pathological conditions, while its role in the pathogenesis of IVDD remains elusive.

METHODS

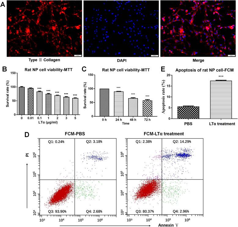
Real-time quantitative polymerase chain reaction (RT-qPCR), Western blotting (WB), and enzyme-linked immunosorbent assays were used to assess the levels of LTα in human nucleus pulposus (NP) tissues between degeneration and control groups. The plasma concentrations of LTα and C-reactive protein (CRP) were compared between healthy and IVDD patients. Rat primary NP cells were cultured and identified via immunofluorescence. Methyl-thiazolyl-tetrazolium assays and flow cytometry were used to evaluate the effects of LTα on rat NP cell viability. After NP cells were treated with LTα, degeneration-related molecules (Caspase-3, Caspase-1, matrix metalloproteinase (MMP) -3, aggrecan and type II collagen) were measured via RT-qPCR and WB.

RESULTS

The levels of both the mRNA and protein of LTα in human degenerated NP tissue significantly increased. Plasma LTα and CRP did not differ between healthy controls and IVDD patients. Rat primary NP cells were cultured, and the purity of primary NP cells was > 90%. Cell experiments showed inversely proportional relationships among the LTα dose, treatment time, and cell viability. The optimal conditions (dose and time) for LTα treatment to induce rat NP cell degeneration were 5 μg/ml and 48 ~ 72 h. The apoptosis rate and the levels of Caspase-3, Caspase-1, and MMP-3 significantly increased after LTα treatment, while the levels of type II collagen and aggrecan were decreased, and the protein expression levels were consistent with their mRNA expression levels.

CONCLUSIONS

This study demonstrated that elevated LTα is closely associated with IVDD and that LTα may induce NP cell apoptosis and reduce important extracellular matrix (ECM) proteins, which cause adverse effects on IVDD progress. Moreover, the optimal conditions for LTα treatment to induce NP cell degeneration were determined.

摘要

背景

椎间盘退行性变(IVDD)是退行性椎间盘疾病的主要原因;然而,其退化的机制尚不清楚。免疫炎症反应在 IVDD 进展中起着重要作用。炎症细胞因子淋巴毒素-α(LTα),以前称为 TNFβ,与各种病理状况有关,但其在 IVDD 发病机制中的作用仍不清楚。

方法

实时定量聚合酶链反应(RT-qPCR)、蛋白质印迹(WB)和酶联免疫吸附试验用于评估退变组和对照组之间人髓核(NP)组织中 LTα 的水平。比较健康组和 IVDD 组患者之间 LTα 和 C-反应蛋白(CRP)的血浆浓度。培养大鼠原代 NP 细胞,并通过免疫荧光进行鉴定。噻唑蓝比色法和流式细胞术用于评估 LTα 对大鼠 NP 细胞活力的影响。用 LTα 处理 NP 细胞后,通过 RT-qPCR 和 WB 测量退变相关分子(Caspase-3、Caspase-1、基质金属蛋白酶(MMP)-3、聚集蛋白聚糖和 II 型胶原)。

结果

人退变 NP 组织中 LTα 的 mRNA 和蛋白水平均显著升高。健康对照组和 IVDD 患者的血浆 LTα 和 CRP 无差异。培养大鼠原代 NP 细胞,原代 NP 细胞的纯度>90%。细胞实验表明 LTα 剂量、处理时间和细胞活力之间呈反比关系。LTα 诱导大鼠 NP 细胞退变的最佳条件(剂量和时间)为 5μg/ml 和 48~72h。LTα 处理后,细胞凋亡率和 Caspase-3、Caspase-1 和 MMP-3 的水平显著升高,而 II 型胶原和聚集蛋白聚糖的水平降低,蛋白表达水平与其 mRNA 表达水平一致。

结论

本研究表明,升高的 LTα 与 IVDD 密切相关,LTα 可能诱导 NP 细胞凋亡并减少重要的细胞外基质(ECM)蛋白,从而对 IVDD 进展产生不利影响。此外,确定了 LTα 治疗诱导 NP 细胞退变的最佳条件。

https://cdn.ncbi.nlm.nih.gov/pmc/blobs/9e5b/7807514/27d126162146/12891_2020_3934_Fig4_HTML.jpg
https://cdn.ncbi.nlm.nih.gov/pmc/blobs/9e5b/7807514/07a54fec455b/12891_2020_3934_Fig1_HTML.jpg
https://cdn.ncbi.nlm.nih.gov/pmc/blobs/9e5b/7807514/50a7c90a36e6/12891_2020_3934_Fig2_HTML.jpg
https://cdn.ncbi.nlm.nih.gov/pmc/blobs/9e5b/7807514/1fd48e782939/12891_2020_3934_Fig3_HTML.jpg
https://cdn.ncbi.nlm.nih.gov/pmc/blobs/9e5b/7807514/27d126162146/12891_2020_3934_Fig4_HTML.jpg
https://cdn.ncbi.nlm.nih.gov/pmc/blobs/9e5b/7807514/07a54fec455b/12891_2020_3934_Fig1_HTML.jpg
https://cdn.ncbi.nlm.nih.gov/pmc/blobs/9e5b/7807514/50a7c90a36e6/12891_2020_3934_Fig2_HTML.jpg
https://cdn.ncbi.nlm.nih.gov/pmc/blobs/9e5b/7807514/1fd48e782939/12891_2020_3934_Fig3_HTML.jpg
https://cdn.ncbi.nlm.nih.gov/pmc/blobs/9e5b/7807514/27d126162146/12891_2020_3934_Fig4_HTML.jpg

相似文献

1
Elevated lymphotoxin-α (TNFβ) is associated with intervertebral disc degeneration.淋巴毒素-α(TNFβ)水平升高与椎间盘退变有关。
BMC Musculoskelet Disord. 2021 Jan 13;22(1):77. doi: 10.1186/s12891-020-03934-7.
2
Ginsenoside Rg1 relieves rat intervertebral disc degeneration and inhibits IL-1β-induced nucleus pulposus cell apoptosis and inflammation via NF-κB signaling pathway.人参皂苷 Rg1 通过 NF-κB 信号通路缓解大鼠椎间盘退变并抑制 IL-1β 诱导的髓核细胞凋亡和炎症。
In Vitro Cell Dev Biol Anim. 2024 Mar;60(3):287-299. doi: 10.1007/s11626-024-00883-6. Epub 2024 Mar 14.
3
Paraoxonase 1 Was Negatively Associated With Intervertebral Disc Degeneration.对氧磷酶 1 与椎间盘退变呈负相关。
Spine (Phila Pa 1976). 2019 Sep;44(18):E1053-E1062. doi: 10.1097/BRS.0000000000003059.
4
Matrilin-3 alleviates extracellular matrix degradation of nucleus pulposus cells via induction of IL-1 receptor antagonist.基质金属蛋白酶-3通过诱导白细胞介素-1受体拮抗剂减轻髓核细胞的细胞外基质降解。
Eur Rev Med Pharmacol Sci. 2020 May;24(10):5231-5241. doi: 10.26355/eurrev_202005_21305.
5
Brachyury promotes extracellular matrix synthesis through transcriptional regulation of Smad3 in nucleus pulposus.脊索瘤通过核内 Smad3 的转录调控促进细胞外基质合成。
Am J Physiol Cell Physiol. 2024 May 1;326(5):C1384-C1397. doi: 10.1152/ajpcell.00475.2023. Epub 2024 Mar 4.
6
HBP1 deficiency protects against stress-induced premature senescence of nucleus pulposus.HBP1 缺乏可防止椎间盘应激诱导的过早衰老。
Eur Rev Med Pharmacol Sci. 2020 Sep;24(17):8685-8693. doi: 10.26355/eurrev_202009_22805.
7
Expression of miR-195 and its target gene Bcl-2 in human intervertebral disc degeneration and their effects on nucleus pulposus cell apoptosis.miR-195 及其靶基因 Bcl-2 在人椎间盘退变中的表达及其对髓核细胞凋亡的影响。
J Orthop Surg Res. 2021 Jun 28;16(1):412. doi: 10.1186/s13018-021-02538-8.
8
SF1670 inhibits apoptosis and inflammation via the PTEN/Akt pathway and thus protects intervertebral disc degeneration.SF1670 通过 PTEN/Akt 通路抑制细胞凋亡和炎症反应,从而保护椎间盘退变。
Eur Rev Med Pharmacol Sci. 2020 Sep;24(17):8694-8702. doi: 10.26355/eurrev_202009_22806.
9
Alarmins S100A8/A9 promote intervertebral disc degeneration and inflammation-related pain in a rat model through toll-like receptor-4 and activation of the NF-κB signaling pathway.警报素 S100A8/A9 通过 Toll 样受体 4 激活 NF-κB 信号通路促进大鼠椎间盘退变及炎症相关性疼痛。
Osteoarthritis Cartilage. 2022 Jul;30(7):998-1011. doi: 10.1016/j.joca.2022.03.011. Epub 2022 Apr 8.
10
Notochordal cells protect nucleus pulposus cells from degradation and apoptosis: implications for the mechanisms of intervertebral disc degeneration.脊索细胞保护髓核细胞免受降解和凋亡:对椎间盘退变机制的启示。
Arthritis Res Ther. 2011;13(6):R215. doi: 10.1186/ar3548. Epub 2011 Dec 29.

引用本文的文献

1
LT-α Facilitates the Aerobic Glycolysis and M1 Polarization of Macrophages by Activating the NF-κB Signaling Pathway in Intervertebral Disc Degeneration.LT-α通过激活椎间盘退变中巨噬细胞的NF-κB信号通路促进有氧糖酵解和M1极化。
J Inflamm Res. 2025 Mar 19;18:4103-4120. doi: 10.2147/JIR.S506162. eCollection 2025.
2
Navigating the Neuroimmunomodulation Frontier: Pioneering Approaches and Promising Horizons-A Comprehensive Review.神经免疫调节前沿探索:开拓性方法与广阔前景——全面综述。
Int J Mol Sci. 2024 Sep 7;25(17):9695. doi: 10.3390/ijms25179695.
3
Monomeric CRP regulates inflammatory responses in human intervertebral disc cells.

本文引用的文献

1
Differential proteomic analysis of fetal and geriatric lumbar nucleus pulposus: immunoinflammation and age-related intervertebral disc degeneration.胎儿和老年腰椎间盘的差异蛋白质组学分析:免疫炎症和与年龄相关的椎间盘退变。
BMC Musculoskelet Disord. 2020 Jun 2;21(1):339. doi: 10.1186/s12891-020-03329-8.
2
Inflammatory biomarkers in sera of patients with intervertebral disc degeneration.椎间盘退变患者血清中的炎症生物标志物。
Einstein (Sao Paulo). 2019 Aug 29;17(4):eAO4637. doi: 10.31744/einstein_journal/2019AO4637.
3
Effects of interleukin-17A in nucleus pulposus cells and its small-molecule inhibitors for intervertebral disc disease.
单体C反应蛋白调节人椎间盘细胞中的炎症反应。
Bone Joint Res. 2023 Mar 7;12(3):189-198. doi: 10.1302/2046-3758.123.BJR-2022-0223.R1.
4
Mesenchymal Stem Cell-Derived Exosomes as a Novel Strategy for the Treatment of Intervertebral Disc Degeneration.间充质干细胞衍生外泌体作为治疗椎间盘退变的新策略
Front Cell Dev Biol. 2022 Jan 24;9:770510. doi: 10.3389/fcell.2021.770510. eCollection 2021.
白细胞介素-17A 在髓核细胞中的作用及其用于治疗椎间盘疾病的小分子抑制剂。
J Cell Mol Med. 2018 Nov;22(11):5539-5551. doi: 10.1111/jcmm.13828. Epub 2018 Sep 11.
4
Inhibiting tumor necrosis factor-alpha at time of induced intervertebral disc injury limits long-term pain and degeneration in a rat model.在诱导性椎间盘损伤时抑制肿瘤坏死因子-α可限制大鼠模型中的长期疼痛和退变。
JOR Spine. 2018 Jun;1(2). doi: 10.1002/jsp2.1014. Epub 2018 May 21.
5
Construction of injectable, pH sensitive, antibacterial, mineralized amino acid yolk-shell microspheres for potential minimally invasive treatment of bone infection.构建可注射、pH 敏感、抗菌、矿化氨基酸蛋黄壳微球,用于潜在的微创治疗骨感染。
Int J Nanomedicine. 2018 Jun 18;13:3493-3506. doi: 10.2147/IJN.S157463. eCollection 2018.
6
Magnetic resonance morphometry of the adult normal lumbar intervertebral space.成人正常腰椎间隙的磁共振形态测量学
Surg Radiol Anat. 2018 Sep;40(9):1055-1061. doi: 10.1007/s00276-018-2048-7. Epub 2018 Jun 6.
7
The role of lymphotoxin-α in rheumatoid arthritis.淋巴毒素-α 在类风湿关节炎中的作用。
Inflamm Res. 2018 Jun;67(6):495-501. doi: 10.1007/s00011-018-1139-6. Epub 2018 Mar 14.
8
Inflammatory mediators and signalling pathways controlling intervertebral disc degeneration.控制椎间盘退变的炎症介质和信号通路
Histol Histopathol. 2017 Jun;32(6):523-542. doi: 10.14670/HH-11-846. Epub 2016 Nov 16.
9
Serum Levels of the Inflammatory Cytokines in Patients with Lumbar Radicular Pain Due to Disc Herniation.椎间盘突出所致腰神经根性疼痛患者血清炎症细胞因子水平
Asian Spine J. 2016 Oct;10(5):843-849. doi: 10.4184/asj.2016.10.5.843. Epub 2016 Oct 17.
10
An Inflammatory Nucleus Pulposus Tissue Culture Model to Test Molecular Regenerative Therapies: Validation with Epigallocatechin 3-Gallate.一种用于测试分子再生疗法的炎性髓核组织培养模型:表没食子儿茶素-3-没食子酸酯的验证
Int J Mol Sci. 2016 Sep 27;17(10):1640. doi: 10.3390/ijms17101640.