• 文献检索
  • 文档翻译
  • 深度研究
  • 学术资讯
  • Suppr Zotero 插件Zotero 插件
  • 邀请有礼
  • 套餐&价格
  • 历史记录
应用&插件
Suppr Zotero 插件Zotero 插件浏览器插件Mac 客户端Windows 客户端微信小程序
定价
高级版会员购买积分包购买API积分包
服务
文献检索文档翻译深度研究API 文档MCP 服务
关于我们
关于 Suppr公司介绍联系我们用户协议隐私条款
关注我们

Suppr 超能文献

核心技术专利:CN118964589B侵权必究
粤ICP备2023148730 号-1Suppr @ 2026

文献检索

告别复杂PubMed语法,用中文像聊天一样搜索,搜遍4000万医学文献。AI智能推荐,让科研检索更轻松。

立即免费搜索

文件翻译

保留排版,准确专业,支持PDF/Word/PPT等文件格式,支持 12+语言互译。

免费翻译文档

深度研究

AI帮你快速写综述,25分钟生成高质量综述,智能提取关键信息,辅助科研写作。

立即免费体验

海马体中的 5-羟色胺受体 4 调节情绪和焦虑。

Serotonin receptor 4 in the hippocampus modulates mood and anxiety.

机构信息

Laboratory of Molecular Biology, The Rockefeller University, New York, NY, 10065, USA.

Laboratory of Molecular and Cellular Neuroscience, The Rockefeller University, New York, NY, 10065, USA.

出版信息

Mol Psychiatry. 2021 Jun;26(6):2334-2349. doi: 10.1038/s41380-020-00994-y. Epub 2021 Jan 13.

DOI:10.1038/s41380-020-00994-y
PMID:33441982
原文链接:https://pmc.ncbi.nlm.nih.gov/articles/PMC8275670/
Abstract

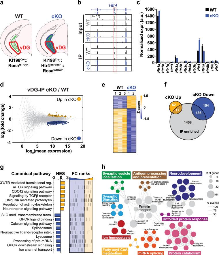
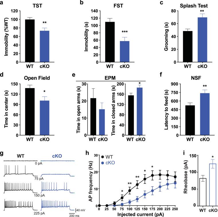
Serotonin receptor 4 (5-HTR) plays an important role in regulating mood, anxiety, and cognition, and drugs that activate this receptor have fast-acting antidepressant (AD)-like effects in preclinical models. However, 5-HTR is widely expressed throughout the central nervous system (CNS) and periphery, making it difficult to pinpoint the cell types and circuits underlying its effects. Therefore, we generated a Cre-dependent 5-HTR knockout mouse line to dissect the function of 5-HTR in specific brain regions and cell types. We show that the loss of functional 5-HTR specifically from excitatory neurons of hippocampus led to robust AD-like behavioral responses and an elevation in baseline anxiety. 5-HTR was necessary to maintain the proper excitability of dentate gyrus (DG) granule cells and cell type-specific molecular profiling revealed a dysregulation of genes necessary for normal neural function and plasticity in cells lacking 5-HTR. These adaptations were accompanied by an increase in the number of immature neurons in ventral, but not dorsal, dentate gyrus, indicating a broad impact of 5-HTR loss on the local cellular environment. This study is the first to use conditional genetic targeting to demonstrate a direct role for hippocampal 5-HTR signaling in modulating mood and anxiety. Our findings also underscore the need for cell type-based approaches to elucidate the complex action of neuromodulatory systems on distinct neural circuits.

摘要

5-羟色胺受体 4(5-HTR)在调节情绪、焦虑和认知方面发挥着重要作用,激活该受体的药物在临床前模型中具有快速抗抑郁(AD)样作用。然而,5-HTR 在中枢神经系统(CNS)和外周广泛表达,使得难以确定其作用的细胞类型和回路。因此,我们生成了一种依赖 Cre 的 5-HTR 敲除小鼠系,以剖析特定脑区和细胞类型中 5-HTR 的功能。我们发现,海马体兴奋性神经元中功能性 5-HTR 的缺失导致了强烈的 AD 样行为反应和基线焦虑的升高。5-HTR 对于维持齿状回(DG)颗粒细胞的适当兴奋性是必要的,细胞类型特异性分子分析揭示了在缺乏 5-HTR 的细胞中正常神经功能和可塑性所必需的基因失调。这些适应伴随着腹侧而非背侧 DG 中未成熟神经元数量的增加,表明 5-HTR 缺失对局部细胞环境有广泛影响。这项研究首次使用条件性基因靶向来证明海马体 5-HTR 信号在调节情绪和焦虑方面的直接作用。我们的发现还强调了需要基于细胞类型的方法来阐明神经调节系统对不同神经回路的复杂作用。

https://cdn.ncbi.nlm.nih.gov/pmc/blobs/dc77/8440180/0c18a7d48f8a/41380_2020_994_Fig5_HTML.jpg
https://cdn.ncbi.nlm.nih.gov/pmc/blobs/dc77/8440180/3344b836c01b/41380_2020_994_Fig1_HTML.jpg
https://cdn.ncbi.nlm.nih.gov/pmc/blobs/dc77/8440180/4b0b1d8442b5/41380_2020_994_Fig2_HTML.jpg
https://cdn.ncbi.nlm.nih.gov/pmc/blobs/dc77/8440180/cb0095616751/41380_2020_994_Fig3_HTML.jpg
https://cdn.ncbi.nlm.nih.gov/pmc/blobs/dc77/8440180/c5ce4091b459/41380_2020_994_Fig4_HTML.jpg
https://cdn.ncbi.nlm.nih.gov/pmc/blobs/dc77/8440180/0c18a7d48f8a/41380_2020_994_Fig5_HTML.jpg
https://cdn.ncbi.nlm.nih.gov/pmc/blobs/dc77/8440180/3344b836c01b/41380_2020_994_Fig1_HTML.jpg
https://cdn.ncbi.nlm.nih.gov/pmc/blobs/dc77/8440180/4b0b1d8442b5/41380_2020_994_Fig2_HTML.jpg
https://cdn.ncbi.nlm.nih.gov/pmc/blobs/dc77/8440180/cb0095616751/41380_2020_994_Fig3_HTML.jpg
https://cdn.ncbi.nlm.nih.gov/pmc/blobs/dc77/8440180/c5ce4091b459/41380_2020_994_Fig4_HTML.jpg
https://cdn.ncbi.nlm.nih.gov/pmc/blobs/dc77/8440180/0c18a7d48f8a/41380_2020_994_Fig5_HTML.jpg

相似文献

1
Serotonin receptor 4 in the hippocampus modulates mood and anxiety.海马体中的 5-羟色胺受体 4 调节情绪和焦虑。
Mol Psychiatry. 2021 Jun;26(6):2334-2349. doi: 10.1038/s41380-020-00994-y. Epub 2021 Jan 13.
2
Chronic stimulation of the serotonergic 5-HT4 receptor modulates amyloid-beta-related impairments in synaptic plasticity and memory deficits in male rats.5-羟色胺能 5-HT4 受体的慢性刺激调节雄性大鼠与淀粉样β相关的突触可塑性损伤和记忆缺陷。
Brain Res. 2021 Dec 15;1773:147701. doi: 10.1016/j.brainres.2021.147701. Epub 2021 Oct 22.
3
Role of the 5-HT4 receptor in chronic fluoxetine treatment-induced neurogenic activity and granule cell dematuration in the dentate gyrus.5-羟色胺4受体在慢性氟西汀治疗诱导的齿状回神经源性活动及颗粒细胞成熟中的作用
Mol Brain. 2015 May 15;8:29. doi: 10.1186/s13041-015-0120-3.
4
Role of serotonin 4 receptor in the growth of hippocampal neurons during the embryonic development in mice.5-羟色胺 4 受体在胚胎发育期小鼠海马神经元生长中的作用。
Neuropharmacology. 2019 Nov 1;158:107712. doi: 10.1016/j.neuropharm.2019.107712. Epub 2019 Jul 17.
5
The absence of 5-HT receptors modulates depression- and anxiety-like responses and influences the response of fluoxetine in olfactory bulbectomised mice: Adaptive changes in hippocampal neuroplasticity markers and 5-HT autoreceptor.5-羟色胺受体缺失调节抑郁样和焦虑样反应,并影响嗅球切除小鼠对氟西汀的反应:海马神经可塑性标志物和5-羟色胺自身受体的适应性变化
Neuropharmacology. 2016 Dec;111:47-58. doi: 10.1016/j.neuropharm.2016.08.037. Epub 2016 Aug 30.
6
Neural Mechanism of 5-HT4R-Mediated Memory Enhancement in Hippocampal-Prefrontal Circuits in a Mouse Model of Schizophrenia.精神分裂症小鼠模型中海马-前额叶回路中5-HT4R介导的记忆增强的神经机制
Int J Mol Sci. 2025 Apr 12;26(8):3659. doi: 10.3390/ijms26083659.
7
Hypothalamic Glutamate/GABA Cotransmission Modulates Hippocampal Circuits and Supports Long-Term Potentiation.下丘脑谷氨酸/γ-氨基丁酸共传递调节海马回路并支持长时程增强。
J Neurosci. 2021 Sep 29;41(39):8181-8196. doi: 10.1523/JNEUROSCI.0410-21.2021. Epub 2021 Aug 11.
8
Reversal of hippocampal neuronal maturation by serotonergic antidepressants.5-羟色胺能抗抑郁药逆转海马神经元成熟。
Proc Natl Acad Sci U S A. 2010 May 4;107(18):8434-9. doi: 10.1073/pnas.0912690107. Epub 2010 Apr 19.
9
Serotonin 5-HT Receptor Agonists Improve Facilitation of Contextual Fear Extinction in an MPTP-Induced Mouse Model of Parkinson's Disease.5-羟色胺 5-HT 受体激动剂改善 MPTP 诱导的帕金森病小鼠模型中海马 contextual fear extinction 的易化作用。
Int J Mol Sci. 2019 Oct 26;20(21):5340. doi: 10.3390/ijms20215340.
10
Identification and functional characterisation of 5-HT4 receptor in sea cucumber Apostichopus japonicus (Selenka).鉴定和功能特征的 5-HT4 受体在海参刺参(日本)。
Sci Rep. 2017 Jan 6;7:40247. doi: 10.1038/srep40247.

引用本文的文献

1
Impact of 5-HT4 Receptors on Neuron-Glial Network Activity In Vitro.5-羟色胺4受体对体外神经元-神经胶质网络活动的影响
Int J Mol Sci. 2025 Aug 9;26(16):7718. doi: 10.3390/ijms26167718.
2
Serotonin Modulation of Dorsoventral Hippocampus in Physiology and Schizophrenia.5-羟色胺对生理和精神分裂症中背腹侧海马体的调节作用
Int J Mol Sci. 2025 Jul 27;26(15):7253. doi: 10.3390/ijms26157253.
3
Altered Serotonin 5HT-1B Receptor Expression Regulate Sex-dependent Difference for Stress and Anxiety.血清素5HT-1B受体表达改变调节应激和焦虑的性别依赖性差异。

本文引用的文献

1
Rapid Anxiolytic Effects of RS67333, a Serotonin Type 4 Receptor Agonist, and Diazepam, a Benzodiazepine, Are Mediated by Projections From the Prefrontal Cortex to the Dorsal Raphe Nucleus.RS67333,一种 5-羟色胺 4 型受体激动剂,和地西泮(苯二氮䓬类药物)的快速抗焦虑作用是通过前额皮质投射到背侧中缝核来介导的。
Biol Psychiatry. 2020 Mar 15;87(6):514-525. doi: 10.1016/j.biopsych.2019.08.009. Epub 2019 Aug 23.
2
Mapping the physiological and molecular markers of stress and SSRI antidepressant treatment in S100a10 corticostriatal neurons.绘制 S100a10 皮质纹状体神经元应激和 SSRI 抗抑郁治疗的生理和分子标志物。
Mol Psychiatry. 2020 May;25(5):1112-1129. doi: 10.1038/s41380-019-0473-6. Epub 2019 Aug 20.
3
Basic Clin Neurosci. 2025 Jan-Feb;16(1):81-94. doi: 10.32598/bcn.2024.4222.1. Epub 2025 Jan 1.
4
Serotonergic Regulation in Alzheimer's Disease.阿尔茨海默病中的血清素能调节
Int J Mol Sci. 2025 May 29;26(11):5218. doi: 10.3390/ijms26115218.
5
Neural Mechanism of 5-HT4R-Mediated Memory Enhancement in Hippocampal-Prefrontal Circuits in a Mouse Model of Schizophrenia.精神分裂症小鼠模型中海马-前额叶回路中5-HT4R介导的记忆增强的神经机制
Int J Mol Sci. 2025 Apr 12;26(8):3659. doi: 10.3390/ijms26083659.
6
Modulating the Properties of GPCR-Based Sensors Via C-Terminus Isoforms.通过C末端异构体调控基于G蛋白偶联受体(GPCR)的传感器的特性。
ACS Synth Biol. 2025 May 16;14(5):1853-1860. doi: 10.1021/acssynbio.4c00847. Epub 2025 Apr 25.
7
Spatiotemporal analysis of gene expression in the human dentate gyrus reveals age-associated changes in cellular maturation and neuroinflammation.人类齿状回基因表达的时空分析揭示了细胞成熟和神经炎症中与年龄相关的变化。
Cell Rep. 2025 Feb 18;44(2):115300. doi: 10.1016/j.celrep.2025.115300.
8
Transcriptomic mapping of the 5-HT receptor landscape.5-羟色胺受体图谱的转录组学定位
Patterns (N Y). 2024 Aug 29;5(10):101048. doi: 10.1016/j.patter.2024.101048. eCollection 2024 Oct 11.
9
Studies on the mechanisms of action of MR33317.关于 MR33317 作用机制的研究。
Naunyn Schmiedebergs Arch Pharmacol. 2024 Nov;397(11):8893-8902. doi: 10.1007/s00210-024-03226-0. Epub 2024 Jun 10.
10
Sialic Acid-Functionalized Gold Nanoparticles for Sensitive and Selective Colorimetric Determination of Serotonin.用于灵敏且选择性比色测定血清素的唾液酸功能化金纳米粒子
ACS Omega. 2024 May 23;9(22):23832-23842. doi: 10.1021/acsomega.4c01859. eCollection 2024 Jun 4.
Hippocampal neurogenesis confers stress resilience by inhibiting the ventral dentate gyrus.
海马神经发生通过抑制腹侧齿状回赋予应激弹性。
Nature. 2018 Jul;559(7712):98-102. doi: 10.1038/s41586-018-0262-4. Epub 2018 Jun 27.
4
Distinct Proteomic, Transcriptomic, and Epigenetic Stress Responses in Dorsal and Ventral Hippocampus.背侧海马和腹侧海马中独特的蛋白质组学、转录组学和表观遗传应激反应。
Biol Psychiatry. 2018 Oct 1;84(7):531-541. doi: 10.1016/j.biopsych.2018.02.003. Epub 2018 Feb 16.
5
Forniceal deep brain stimulation induces gene expression and splicing changes that promote neurogenesis and plasticity.阴道深部脑刺激诱导促进神经发生和可塑性的基因表达和剪接变化。
Elife. 2018 Mar 23;7:e34031. doi: 10.7554/eLife.34031.
6
Brain-wide Electrical Spatiotemporal Dynamics Encode Depression Vulnerability.大脑广泛的电时空动力学编码抑郁易感性。
Cell. 2018 Mar 22;173(1):166-180.e14. doi: 10.1016/j.cell.2018.02.012.
7
Anxiety Cells in a Hippocampal-Hypothalamic Circuit.海马-下丘脑回路中的焦虑细胞。
Neuron. 2018 Feb 7;97(3):670-683.e6. doi: 10.1016/j.neuron.2018.01.016. Epub 2018 Jan 31.
8
CK2 regulates 5-HT4 receptor signaling and modulates depressive-like behavior.CK2 调节 5-HT4 受体信号转导并调节抑郁样行为。
Mol Psychiatry. 2018 Apr;23(4):872-882. doi: 10.1038/mp.2017.240. Epub 2017 Nov 21.
9
Initiation of Behavioral Response to Antidepressants by Cholecystokinin Neurons of the Dentate Gyrus.齿状回胆囊收缩素神经元启动抗抑郁反应。
Neuron. 2017 Aug 2;95(3):564-576.e4. doi: 10.1016/j.neuron.2017.06.044. Epub 2017 Jul 20.
10
Adult hippocampal neurogenesis and cognitive flexibility - linking memory and mood.成人大脑海马区神经发生与认知灵活性——连接记忆与情绪
Nat Rev Neurosci. 2017 Jun;18(6):335-346. doi: 10.1038/nrn.2017.45. Epub 2017 May 4.