Suppr超能文献

miR-137表达上调通过与DNMT3a相互作用抑制PTEN/Akt信号通路从而抑制肝癌的肿瘤生长和进展。

Upregulation of miR-137 Expression Suppresses Tumor Growth and Progression via Interacting with DNMT3a Through Inhibiting the PTEN/Akt Signaling in HCC.

作者信息

Wang Jiachen, Wang Zhao, Yuan Jiaxiang, Wang Qun, Shen Xinsheng

机构信息

Department of Minimally Invasive Surgery, The First Affiliated Hospital of Zhengzhou University, Zhengzhou 450052, Henan, People's Republic of China.

出版信息

Onco Targets Ther. 2021 Jan 8;14:165-176. doi: 10.2147/OTT.S268570. eCollection 2021.

Abstract

BACKGROUND

Downregulation of miR-137 regulates tumor growth in hepatocellular carcinoma (HCC). Yet, the underlying molecular mechanisms stay unclear.

MATERIALS AND METHODS

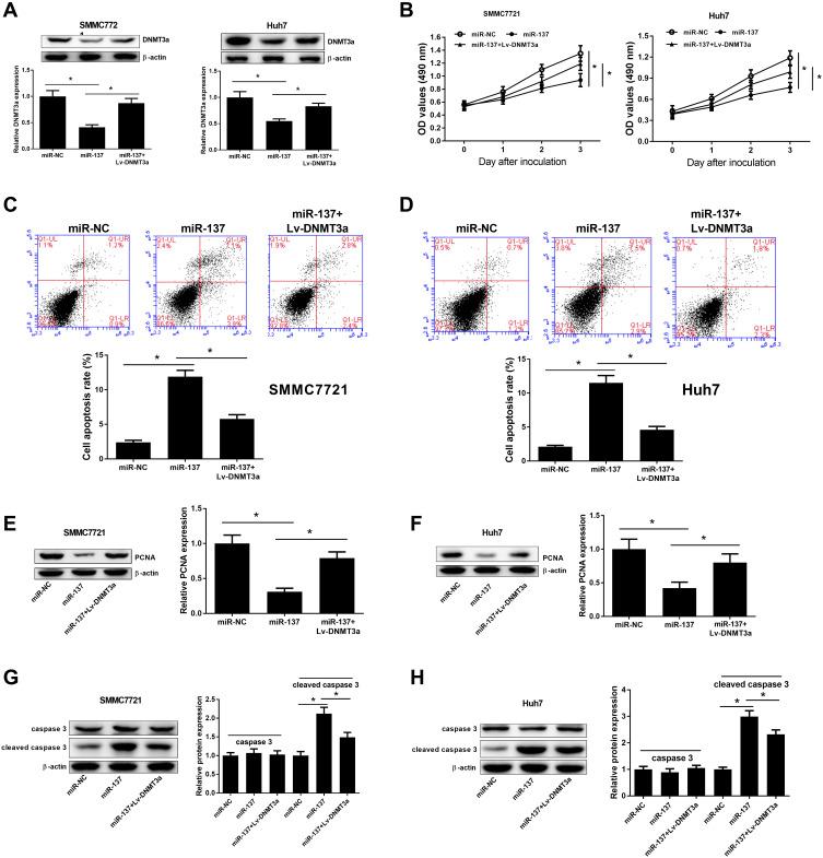
miR-137 and DNA methyltransferase 3a (DNMT3a) expression levels were detected by Western blot, immunohistochemistry and qRT-PCR assays. Luciferase reporter and Western blot assays were also carried out to explore the correlation of miR-137 and DNMT3a. Flow cytometry assay, MTT analysis, transwell and wound healing assay were used to evaluate cell apoptosis, proliferation, as well as invasive and migratory abilities. Western blot was used to examine the caspase-3, cleaved caspase-3, PCNA, MMP-2, and MMP-7 protein levels, as well as PTEN/Akt signaling alternations. Methylation-specific PCR was applied to detect the PTEN promoter methylation status. Xenograft tumor assay, Western blot and immunohistochemistry analyses were taken to confirm the miR-137 regulation in vivo.

RESULTS

Downregulation of miR-137, upregulation of DNMT3a, as well as an inverse correlation between them were observed in HCC clinical samples and cells. Moreover, miR-137 targeted directly and inhibited DNMT3a in HCC cells, which further retarded cell proliferative, migratory and invasive capabilities, while promoted apoptotic ones. Additionally, miR-137 overexpression inactivated the PTEN/Akt pathway in HCC cell by decreasing DNMT3a expression. Furthermore, miR-137 overexpression inhibited tumor growth in vivo in HCC via interacting with DNMT3a through inhibiting the PTEN/Akt cascades.

CONCLUSION

Our findings suggested that miR-137 inhibited HCC tumor growth and progression via interacting with DNMT3a and suppressing the PTEN/Akt signaling in vitro and in vivo.

摘要

背景

miR - 137的下调调节肝细胞癌(HCC)的肿瘤生长。然而,其潜在的分子机制仍不清楚。

材料与方法

通过蛋白质免疫印迹法、免疫组织化学和qRT - PCR检测miR - 137和DNA甲基转移酶3a(DNMT3a)的表达水平。还进行了荧光素酶报告基因和蛋白质免疫印迹分析以探讨miR - 137与DNMT3a的相关性。采用流式细胞术检测、MTT分析、Transwell和伤口愈合试验来评估细胞凋亡、增殖以及侵袭和迁移能力。用蛋白质免疫印迹法检测半胱天冬酶 - 3、裂解的半胱天冬酶 - 3、增殖细胞核抗原(PCNA)、基质金属蛋白酶 - 2和基质金属蛋白酶 - 7的蛋白水平,以及PTEN/Akt信号通路的变化。应用甲基化特异性PCR检测PTEN启动子甲基化状态。采用异种移植瘤试验、蛋白质免疫印迹法和免疫组织化学分析来证实miR - 137在体内的调节作用。

结果

在HCC临床样本和细胞中观察到miR - 137下调、DNMT3a上调以及它们之间的负相关。此外,miR - 137直接靶向并抑制HCC细胞中的DNMT3a,这进一步抑制了细胞的增殖、迁移和侵袭能力,同时促进了细胞凋亡。此外,miR - 137过表达通过降低DNMT3a表达使HCC细胞中的PTEN/Akt通路失活。此外,miR - 137过表达通过抑制PTEN/Akt级联反应与DNMT3a相互作用,在体内抑制HCC肿瘤生长。

结论

我们的研究结果表明,miR - 137在体外和体内通过与DNMT3a相互作用并抑制PTEN/Akt信号通路来抑制HCC肿瘤生长和进展。

https://cdn.ncbi.nlm.nih.gov/pmc/blobs/6f34/7802901/0dca3055cdb8/OTT-14-165-g0001.jpg

文献检索

告别复杂PubMed语法,用中文像聊天一样搜索,搜遍4000万医学文献。AI智能推荐,让科研检索更轻松。

立即免费搜索

文件翻译

保留排版,准确专业,支持PDF/Word/PPT等文件格式,支持 12+语言互译。

免费翻译文档

深度研究

AI帮你快速写综述,25分钟生成高质量综述,智能提取关键信息,辅助科研写作。

立即免费体验