Suppr超能文献

鸟类流感发生风险预测框架:印度尼西亚案例研究。

A framework for the risk prediction of avian influenza occurrence: An Indonesian case study.

机构信息

School of Computer Science, University of Guelph, Guelph, Ontario, Canada.

Department of Population Medicine, Ontario Veterinary College, University of Guelph, Guelph, Ontario, Canada.

出版信息

PLoS One. 2021 Jan 15;16(1):e0245116. doi: 10.1371/journal.pone.0245116. eCollection 2021.

Abstract

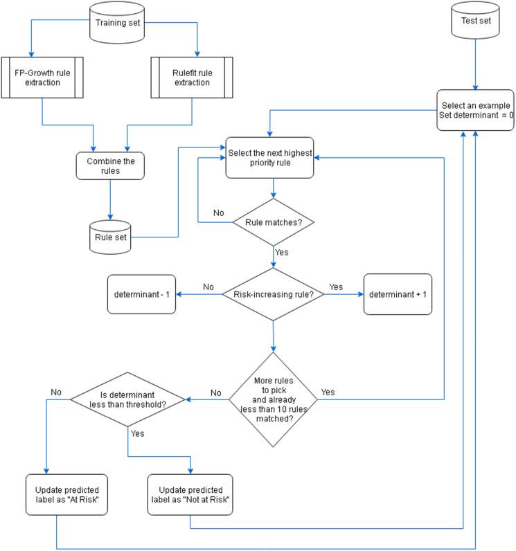
Avian influenza viruses can cause economically devastating diseases in poultry and have the potential for zoonotic transmission. To mitigate the consequences of avian influenza, disease prediction systems have become increasingly important. In this study, we have proposed a framework for the prediction of the occurrence and spread of avian influenza events in a geographical area. The application of the proposed framework was examined in an Indonesian case study. An extensive list of historical data sources containing disease predictors and target variables was used to build spatiotemporal and transactional datasets. To combine disparate sources, data rows were scaled to a temporal scale of 1-week and a spatial scale of 1-degree × 1-degree cells. Given the constructed datasets, underlying patterns in the form of rules explaining the risk of occurrence and spread of avian influenza were discovered. The created rules were combined and ordered based on their importance and then stored in a knowledge base. The results suggested that the proposed framework could act as a tool to gain a broad understanding of the drivers of avian influenza epidemics and may facilitate the prediction of future disease events.

摘要

禽流感病毒可导致家禽发生具有重大经济损失的疾病,并有可能在动物与人之间传播。为减轻禽流感的影响,疾病预测系统变得越来越重要。在本研究中,我们提出了一个用于预测地理区域内禽流感事件发生和传播的框架。在印度尼西亚的案例研究中检验了所提出框架的应用。使用了大量包含疾病预测因子和目标变量的历史数据源来构建时空和事务数据集。为了整合不同的数据源,将数据行缩放到每周的时间尺度和 1 度×1 度单元格的空间尺度。根据构建的数据集,以解释禽流感发生和传播风险的规则形式发现了潜在模式。创建的规则根据其重要性进行组合和排序,然后存储在知识库中。结果表明,所提出的框架可以作为一种工具,帮助广泛了解禽流感疫情的驱动因素,并可能有助于预测未来的疾病事件。

https://cdn.ncbi.nlm.nih.gov/pmc/blobs/3283/7810353/ba9fd4caaec2/pone.0245116.g001.jpg

文献检索

告别复杂PubMed语法,用中文像聊天一样搜索,搜遍4000万医学文献。AI智能推荐,让科研检索更轻松。

立即免费搜索

文件翻译

保留排版,准确专业,支持PDF/Word/PPT等文件格式,支持 12+语言互译。

免费翻译文档

深度研究

AI帮你快速写综述,25分钟生成高质量综述,智能提取关键信息,辅助科研写作。

立即免费体验