Suppr超能文献

Smad3 缺失促进小鼠β细胞增殖和功能,恢复 Pax6 表达。

Smad3 deficiency promotes beta cell proliferation and function in mice restoring Pax6 expression.

机构信息

Department of Medicine and Therapeutics, Li Ka Shing Institute of Health Sciences, The Chinese University of Hong Kong.

State Key Laboratory of Bioelectronics, Jiangsu Key Laboratory for Biomaterials and Devices, School of Biological Sciences & Medical Engineering, Southeast University, Nanjing, China.

出版信息

Theranostics. 2021 Jan 1;11(6):2845-2859. doi: 10.7150/thno.51857. eCollection 2021.

Abstract

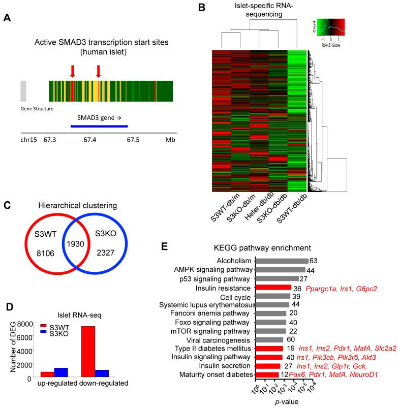
Transforming Growth Factor-beta (TGF-β) /Smad3 signaling has been shown to play important roles in fibrotic and inflammatory diseases, but its role in beta cell function and type 2 diabetes is unknown. The role of Smad3 in beta cell function under type 2 diabetes condition was investigated by genetically deleting Smad3 from mice. Phenotypic changes of pancreatic islets and beta cell function were compared between Smad3 knockout (Smad3KO-) mice and Smad3 wild-type (Smad3WT-) mice, and other littermate controls. Islet-specific RNA-sequencing was performed to identify Smad3-dependent differentially expressed genes associated with type 2 diabetes. beta cell proliferation assay and insulin secretion assay were carried out to validate the mechanism by which Smad3 regulates beta cell proliferation and function. The results showed that Smad3 deficiency completely protected against diabetes-associated beta cell loss and dysfunction in mice. By islet-specific RNA-sequencing, we identified 8160 Smad3-dependent differentially expressed genes associated with type 2 diabetes, where Smad3 deficiency markedly prevented the down-regulation of those genes. Mechanistically, Smad3 deficiency preserved the expression of beta cell development mediator Pax6 in islet, thereby enhancing beta cell proliferation and function in mice and in Min6 cells . Taken together, we discovered a pathogenic role of Smad3 in beta cell loss and dysfunction via targeting the protective Pax6. Thus, Smad3 may represent as a novel therapeutic target for type 2 diabetes prevention and treatment.

摘要

转化生长因子-β(TGF-β)/ Smad3 信号通路已被证明在纤维化和炎症性疾病中发挥重要作用,但在β细胞功能和 2 型糖尿病中的作用尚不清楚。通过从 小鼠中基因敲除 Smad3 来研究 Smad3 在 2 型糖尿病条件下β细胞功能的作用。比较 Smad3 敲除 (Smad3KO-)小鼠和 Smad3 野生型 (Smad3WT-)小鼠以及其他同窝对照小鼠的胰岛和β细胞功能的表型变化。进行胰岛特异性 RNA 测序,以鉴定与 2 型糖尿病相关的 Smad3 依赖性差异表达基因。进行β细胞增殖测定和胰岛素分泌测定,以验证 Smad3 调节β细胞增殖和功能的机制。结果表明,Smad3 缺失完全防止了 小鼠与糖尿病相关的β细胞丢失和功能障碍。通过胰岛特异性 RNA 测序,我们鉴定出 8160 个与 2 型糖尿病相关的 Smad3 依赖性差异表达基因,其中 Smad3 缺失明显阻止了这些基因的下调。在机制上,Smad3 缺失在胰岛中保留了β细胞发育调节剂 Pax6 的表达,从而增强了 小鼠和 Min6 细胞中的β细胞增殖和功能。总之,我们发现 Smad3 通过靶向保护性 Pax6 在β细胞丢失和功能障碍中起致病作用。因此,Smad3 可能成为 2 型糖尿病预防和治疗的新治疗靶点。

https://cdn.ncbi.nlm.nih.gov/pmc/blobs/9776/7806493/2113fa8254c4/thnov11p2845g001.jpg

文献检索

告别复杂PubMed语法,用中文像聊天一样搜索,搜遍4000万医学文献。AI智能推荐,让科研检索更轻松。

立即免费搜索

文件翻译

保留排版,准确专业,支持PDF/Word/PPT等文件格式,支持 12+语言互译。

免费翻译文档

深度研究

AI帮你快速写综述,25分钟生成高质量综述,智能提取关键信息,辅助科研写作。

立即免费体验