Suppr超能文献

日本沼虾的染色体水平基因组组装

A chromosome-level genome assembly of the oriental river prawn, Macrobrachium nipponense.

机构信息

Key Laboratory of Freshwater Fisheries and Germplasm Resources Utilization, Ministry of Agriculture, Freshwater Fisheries Research Center, Chinese Academy of Fishery Sciences, Wuxi 214081, China.

Shenzhen Key Lab of Marine Genomics, Guangdong Provincial Key Lab of Molecular Breeding in Marine Economic Animals, BGI Academy of Marine Sciences, BGI Marine, BGI, Shenzhen 518083, China.

出版信息

Gigascience. 2021 Jan 18;10(1). doi: 10.1093/gigascience/giaa160.

Abstract

BACKGROUND

The oriental river prawn, Macrobrachium nipponense, is an economically important shrimp in China. Male prawns have higher commercial value than females because the former grow faster and reach larger sizes. It is therefore important to reveal sex-differentiation and development mechanisms of the oriental river prawn to enable genetic improvement.

RESULTS

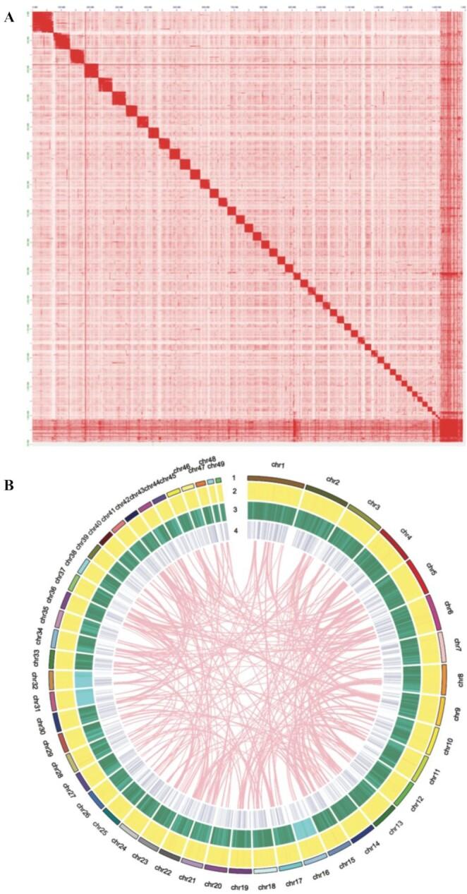
We sequenced 293.3 Gb of raw Illumina short reads and 405.7 Gb of Pacific Biosciences long reads. The final whole-genome assembly of the Oriental river prawn was ∼4.5 Gb in size, with predictions of 44,086 protein-coding genes. A total of 49 chromosomes were determined, with an anchor ratio of 94.7% and a scaffold N50 of 86.8 Mb. A whole-genome duplication event was deduced to have happened 109.8 million years ago. By integration of genome and transcriptome data, 21 genes were predicted as sex-related candidate genes.

CONCLUSION

The first high-quality chromosome-level genome assembly of the oriental river prawn was obtained. These genomic data, along with transcriptome sequences, are essential for understanding sex-differentiation and development mechanisms in the oriental river prawn, as well as providing genetic resources for in-depth studies on developmental and evolutionary biology in arthropods.

摘要

背景

日本沼虾是中国重要的经济虾类,雄虾比雌虾具有更高的商业价值,因为前者生长速度更快,体型更大。因此,揭示日本沼虾的性别分化和发育机制对于遗传改良至关重要。

结果

我们对 293.3 Gb 的 Illumina 短读序列和 405.7 Gb 的 Pacific Biosciences 长读序列进行了测序。日本沼虾的全基因组组装大小约为 4.5 Gb,预测有 44086 个蛋白质编码基因。共鉴定出 49 条染色体,锚定率为 94.7%,支架 N50 为 86.8 Mb。推断发生了一次约 1.098 亿年前的全基因组加倍事件。通过整合基因组和转录组数据,预测了 21 个与性别相关的候选基因。

结论

获得了日本沼虾的第一个高质量染色体水平的基因组组装。这些基因组数据和转录组序列对于理解日本沼虾的性别分化和发育机制至关重要,为深入研究节肢动物的发育和进化生物学提供了遗传资源。

https://cdn.ncbi.nlm.nih.gov/pmc/blobs/3b68/7812440/36db6b47b86b/giaa160fig1.jpg

文献检索

告别复杂PubMed语法,用中文像聊天一样搜索,搜遍4000万医学文献。AI智能推荐,让科研检索更轻松。

立即免费搜索

文件翻译

保留排版,准确专业,支持PDF/Word/PPT等文件格式,支持 12+语言互译。

免费翻译文档

深度研究

AI帮你快速写综述,25分钟生成高质量综述,智能提取关键信息,辅助科研写作。

立即免费体验