Department of Biology, University of Konstanz, Konstanz, Germany.
Research Institute of Molecular Pathology (IMP), Vienna, Austria.
Nature. 2021 Feb;590(7845):284-289. doi: 10.1038/s41586-021-03198-8. Epub 2021 Jan 18.
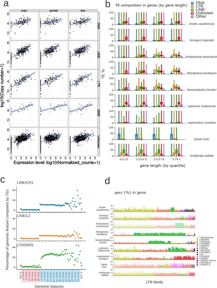
Lungfishes belong to lobe-fined fish (Sarcopterygii) that, in the Devonian period, 'conquered' the land and ultimately gave rise to all land vertebrates, including humans. Here we determine the chromosome-quality genome of the Australian lungfish (Neoceratodus forsteri), which is known to have the largest genome of any animal. The vast size of this genome, which is about 14× larger than that of humans, is attributable mostly to huge intergenic regions and introns with high repeat content (around 90%), the components of which resemble those of tetrapods (comprising mainly long interspersed nuclear elements) more than they do those of ray-finned fish. The lungfish genome continues to expand independently (its transposable elements are still active), through mechanisms different to those of the enormous genomes of salamanders. The 17 fully assembled lungfish macrochromosomes maintain synteny to other vertebrate chromosomes, and all microchromosomes maintain conserved ancient homology with the ancestral vertebrate karyotype. Our phylogenomic analyses confirm previous reports that lungfish occupy a key evolutionary position as the closest living relatives to tetrapods, underscoring the importance of lungfish for understanding innovations associated with terrestrialization. Lungfish preadaptations to living on land include the gain of limb-like expression in developmental genes such as hoxc13 and sall1 in their lobed fins. Increased rates of evolution and the duplication of genes associated with obligate air-breathing, such as lung surfactants and the expansion of odorant receptor gene families (which encode proteins involved in detecting airborne odours), contribute to the tetrapod-like biology of lungfishes. These findings advance our understanding of this major transition during vertebrate evolution.
肺鱼属于肉鳍鱼(肉鳍鱼总纲),在泥盆纪时期,“征服”了陆地,并最终产生了所有陆地脊椎动物,包括人类。在这里,我们确定了澳大利亚肺鱼(新腔棘鱼)的染色体质量基因组,已知其基因组是所有动物中最大的。这个基因组非常庞大,大约是人类的 14 倍,这主要归因于巨大的基因间区和具有高重复含量的内含子(约 90%),其组成部分与四足动物(主要由长散布核元件组成)更相似,而不是与射线鳍鱼更相似。肺鱼基因组通过与蝾螈巨大基因组不同的机制继续独立扩张(其转座元件仍然活跃)。17 条完全组装的肺鱼大染色体与其他脊椎动物染色体保持着同线性,所有微染色体都与祖先脊椎动物核型保持着保守的古老同源性。我们的系统基因组学分析证实了肺鱼作为四足动物最接近的现存亲属占据着关键进化地位的先前报告,强调了肺鱼对于理解与陆地化相关的创新的重要性。肺鱼适应陆地生活的预适应包括在其叶状鳍中获得了发育基因(如 hoxc13 和 sall1)的类似肢体的表达。与必需的空气呼吸相关的基因的进化速率增加和基因重复,如肺表面活性剂和气味受体基因家族的扩张(编码参与检测空气气味的蛋白质),导致了肺鱼的四足动物样生物学。这些发现促进了我们对脊椎动物进化过程中这一主要转变的理解。