• 文献检索
  • 文档翻译
  • 深度研究
  • 学术资讯
  • Suppr Zotero 插件Zotero 插件
  • 邀请有礼
  • 套餐&价格
  • 历史记录
应用&插件
Suppr Zotero 插件Zotero 插件浏览器插件Mac 客户端Windows 客户端微信小程序
定价
高级版会员购买积分包购买API积分包
服务
文献检索文档翻译深度研究API 文档MCP 服务
关于我们
关于 Suppr公司介绍联系我们用户协议隐私条款
关注我们

Suppr 超能文献

核心技术专利:CN118964589B侵权必究
粤ICP备2023148730 号-1Suppr @ 2026

文献检索

告别复杂PubMed语法,用中文像聊天一样搜索,搜遍4000万医学文献。AI智能推荐,让科研检索更轻松。

立即免费搜索

文件翻译

保留排版,准确专业,支持PDF/Word/PPT等文件格式,支持 12+语言互译。

免费翻译文档

深度研究

AI帮你快速写综述,25分钟生成高质量综述,智能提取关键信息,辅助科研写作。

立即免费体验

雌激素受体β信号在 CD8 T 细胞中通过磷酸酪氨酸开关增强 T 细胞受体激活和抗肿瘤免疫。

Estrogen receptor beta signaling in CD8 T cells boosts T cell receptor activation and antitumor immunity through a phosphotyrosine switch.

机构信息

Department of Biochemistry & Molecular Medicine, School of Medicine & Health Sciences, The George Washington University, Washington, District of Columbia, USA.

Department of Medicine, The Mays Cancer Center, University of Texas Health San Antonio, San Antonio, Texas, USA.

出版信息

J Immunother Cancer. 2021 Jan;9(1). doi: 10.1136/jitc-2020-001932.

DOI:10.1136/jitc-2020-001932
PMID:33462142
原文链接:https://pmc.ncbi.nlm.nih.gov/articles/PMC7816924/
Abstract

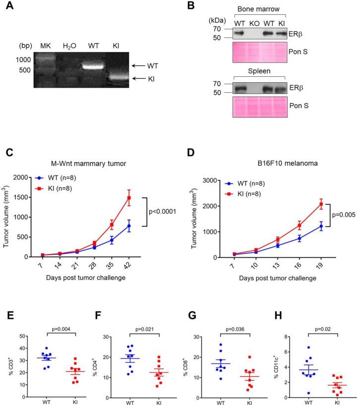
BackgroundThe non-overlapping functions of the two estrogen receptor subtypes, ERα (Estrogen Receptor α)and ERβ (Estrogen Receptor β), in tumor cells have been studied extensively. However, their counterparts in host cells is vastly underinterrogated. Even less is known about how ERα and ERβ activities are regulated in a subtype-specific manner. We previously identified a phosphotyrosine residue (pY36) of human ERβ that is important for tumor ERβ to inhibit growth of breast cancer cells in vitro and in vivo. A role of this ERβ phosphotyrosine switch in regulating host ERβ remains unclear.Conventional gene editing was used to mutate the corresponding tyrosine residue of endogenous mouse ERβ (Y55F) in mouse embryonic stem cells. The derived homozygous mutant mouse strain and its wild-type (WT) counterpart were compared in various transplant tumor models for their ability to support tumor growth. In addition, flow cytometry-based immunophenotyping was carried out to assess antitumor immunity of WT and mutant hosts. Adoptive transfer of bone marrow and purified CD8 T cells were performed to identify the host cell type that harbors ERβ-dependent antitumor function. Furthermore, cell signaling assays were conducted to compare T cell receptor (TCR)-initiated signaling cascade in CD8 T cells of WT and mutant mice. Lastly, the ERβ-selective agonist S-equol was evaluated for its efficacy to boost immune checkpoint blockade (ICB)-based anticancer immunotherapy.Disabling the ERβ-specific phosphotyrosine switch in tumor-bearing hosts exacerbates tumor growth. Further, a cell-autonomous ERβ function was defined in CD8 effector T cells. Mechanistically, TCR activation triggers ERβ phosphorylation, which in turn augments the downstream TCR signaling cascade via a non-genomic action of ERβ. S-equol facilitates TCR activation that stimulates the ERβ phosphotyrosine switch and boosts anti-PD-1 (Programmed cell death protein 1) ICB immunotherapy.Our mouse genetic study clearly demonstrates a role of the ERβ phosphotyrosine switch in regulating ERβ-dependent antitumor immunity in CD8 T cells. Our findings support the development of ERβ agonists including S-equol in combination with ICB immunotherapy for cancer treatment.

摘要

背景

雌激素受体亚型 ERα(雌激素受体 α)和 ERβ(雌激素受体 β)在肿瘤细胞中的非重叠功能已被广泛研究。然而,宿主细胞中的对应物则被严重忽视。关于 ERα 和 ERβ 如何以特定于亚型的方式进行调节,人们知之甚少。我们之前确定了人 ERβ 的一个磷酸酪氨酸残基(pY36),对于肿瘤 ERβ 在体外和体内抑制乳腺癌细胞的生长很重要。这种 ERβ 磷酸酪氨酸开关在调节宿主 ERβ 中的作用尚不清楚。

使用常规基因编辑技术突变内源性小鼠 ERβ 的相应酪氨酸残基(Y55F)在小鼠胚胎干细胞中。在各种移植肿瘤模型中比较了由此衍生的纯合突变小鼠品系及其野生型(WT)对照品系在支持肿瘤生长方面的能力。此外,进行基于流式细胞术的免疫表型分析,以评估 WT 和突变宿主的抗肿瘤免疫。进行骨髓和纯化的 CD8 T 细胞的过继转移,以鉴定具有 ERβ 依赖性抗肿瘤功能的宿主细胞类型。此外,进行细胞信号转导测定,以比较 WT 和突变小鼠 CD8 T 细胞中 TCR 起始信号级联。最后,评估 ERβ 选择性激动剂 S--equol 增强免疫检查点阻断(ICB)为基础的抗癌免疫疗法的疗效。

在荷瘤宿主中禁用 ERβ 特异性磷酸酪氨酸开关会加剧肿瘤生长。此外,在 CD8 效应 T 细胞中定义了一个细胞自主的 ERβ 功能。从机制上讲,TCR 激活触发 ERβ 磷酸化,这反过来通过 ERβ 的非基因组作用增强下游 TCR 信号级联。S-Equol 促进 TCR 激活,刺激 ERβ 磷酸酪氨酸开关,并增强抗 PD-1(程序性细胞死亡蛋白 1)ICB 免疫疗法。

我们的小鼠遗传研究清楚地表明,ERβ 磷酸酪氨酸开关在调节 CD8 T 细胞中 ERβ 依赖性抗肿瘤免疫中起作用。我们的研究结果支持包括 S-Equol 在内的 ERβ 激动剂与 ICB 免疫疗法相结合用于癌症治疗的开发。

https://cdn.ncbi.nlm.nih.gov/pmc/blobs/f50f/7816924/e631cb71f375/jitc-2020-001932f04.jpg
https://cdn.ncbi.nlm.nih.gov/pmc/blobs/f50f/7816924/b860cdfe23ff/jitc-2020-001932f01.jpg
https://cdn.ncbi.nlm.nih.gov/pmc/blobs/f50f/7816924/bbe538df26ba/jitc-2020-001932f02.jpg
https://cdn.ncbi.nlm.nih.gov/pmc/blobs/f50f/7816924/49809e0b4dab/jitc-2020-001932f03.jpg
https://cdn.ncbi.nlm.nih.gov/pmc/blobs/f50f/7816924/e631cb71f375/jitc-2020-001932f04.jpg
https://cdn.ncbi.nlm.nih.gov/pmc/blobs/f50f/7816924/b860cdfe23ff/jitc-2020-001932f01.jpg
https://cdn.ncbi.nlm.nih.gov/pmc/blobs/f50f/7816924/bbe538df26ba/jitc-2020-001932f02.jpg
https://cdn.ncbi.nlm.nih.gov/pmc/blobs/f50f/7816924/49809e0b4dab/jitc-2020-001932f03.jpg
https://cdn.ncbi.nlm.nih.gov/pmc/blobs/f50f/7816924/e631cb71f375/jitc-2020-001932f04.jpg

相似文献

1
Estrogen receptor beta signaling in CD8 T cells boosts T cell receptor activation and antitumor immunity through a phosphotyrosine switch.雌激素受体β信号在 CD8 T 细胞中通过磷酸酪氨酸开关增强 T 细胞受体激活和抗肿瘤免疫。
J Immunother Cancer. 2021 Jan;9(1). doi: 10.1136/jitc-2020-001932.
2
Tyrosine phosphorylation regulates ERβ ubiquitination, protein turnover, and inhibition of breast cancer.酪氨酸磷酸化调节雌激素受体β的泛素化、蛋白质周转以及对乳腺癌的抑制作用。
Oncotarget. 2016 Jul 5;7(27):42585-42597. doi: 10.18632/oncotarget.10018.
3
A phosphotyrosine switch determines the antitumor activity of ERβ.磷酸酪氨酸开关决定雌激素受体β的抗肿瘤活性。
J Clin Invest. 2014 Aug;124(8):3378-90. doi: 10.1172/JCI74085. Epub 2014 Jun 24.
4
Follicular helper-T cells restore CD8-dependent antitumor immunity and anti-PD-L1/PD-1 efficacy.滤泡辅助 T 细胞恢复 CD8 依赖性抗肿瘤免疫和抗 PD-L1/PD-1 疗效。
J Immunother Cancer. 2021 Jun;9(6). doi: 10.1136/jitc-2020-002157.
5
Benzopyran derivative CDRI-85/287 induces G2-M arrest in estrogen receptor-positive breast cancer cells via modulation of estrogen receptors α- and β-mediated signaling, in parallel to EGFR signaling and suppresses the growth of tumor xenograft.苯并吡喃衍生物 CDRI-85/287 通过调节雌激素受体 α 和 β 介导的信号,与 EGFR 信号平行,诱导雌激素受体阳性乳腺癌细胞的 G2-M 期阻滞,并抑制肿瘤异种移植物的生长。
Steroids. 2013 Nov;78(11):1071-86. doi: 10.1016/j.steroids.2013.07.004. Epub 2013 Jul 26.
6
Exercise Training Improves Tumor Control by Increasing CD8 T-cell Infiltration via CXCR3 Signaling and Sensitizes Breast Cancer to Immune Checkpoint Blockade.运动训练通过 CXCR3 信号增加 CD8 T 细胞浸润来改善肿瘤控制,并使乳腺癌对免疫检查点阻断敏感。
Cancer Immunol Res. 2021 Jul;9(7):765-778. doi: 10.1158/2326-6066.CIR-20-0499. Epub 2021 Apr 10.
7
A Phosphotyrosine Switch in Estrogen Receptor β Is Required for Mouse Ovarian Function.雌激素受体β中的磷酸酪氨酸开关是小鼠卵巢功能所必需的。
Front Cell Dev Biol. 2021 Apr 9;9:649087. doi: 10.3389/fcell.2021.649087. eCollection 2021.
8
CDK4/6 inhibition promotes immune infiltration in ovarian cancer and synergizes with PD-1 blockade in a B cell-dependent manner.CDK4/6 抑制促进卵巢癌中的免疫浸润,并以 B 细胞依赖的方式与 PD-1 阻断协同作用。
Theranostics. 2020 Aug 25;10(23):10619-10633. doi: 10.7150/thno.44871. eCollection 2020.
9
Potential of endogenous estrogen receptor beta to influence the selective ER modulator ERbeta complex.内源性雌激素受体β影响选择性雌激素受体调节剂-雌激素受体β复合物的潜力。
Int J Oncol. 2005 Aug;27(2):327-35.
10
CD45ROCD8 T cell-derived exosomes restrict estrogen-driven endometrial cancer development via the ERβ/miR-765/PLP2/Notch axis.CD45RO CD8 T细胞衍生的外泌体通过ERβ/miR-765/PLP2/Notch轴限制雌激素驱动的子宫内膜癌发展。
Theranostics. 2021 Mar 11;11(11):5330-5345. doi: 10.7150/thno.58337. eCollection 2021.

引用本文的文献

1
Effect of estradiol valerate on humoral immune function in BALB/c mice after total hysterectomy.戊酸雌二醇对全子宫切除术后BALB/c小鼠体液免疫功能的影响。
Braz J Med Biol Res. 2025 Jun 20;58:e14651. doi: 10.1590/1414-431X2025e14651. eCollection 2025.
2
Sex disparities in hepatocellular carcinoma immunotherapy: hormonal and genetic influences on treatment efficacy.肝细胞癌免疫治疗中的性别差异:激素和基因对治疗效果的影响。
Front Immunol. 2025 May 14;16:1607374. doi: 10.3389/fimmu.2025.1607374. eCollection 2025.
3
Sex bias in tumor immunity: insights from immune cells.

本文引用的文献

1
Estrogen receptor β regulates AKT activity through up-regulation of INPP4B and inhibits migration of prostate cancer cell line PC-3.雌激素受体 β 通过上调 INPP4B 调节 AKT 活性,抑制前列腺癌细胞系 PC-3 的迁移。
Proc Natl Acad Sci U S A. 2020 Oct 20;117(42):26347-26355. doi: 10.1073/pnas.2007160117. Epub 2020 Oct 5.
2
CD122-Selective IL2 Complexes Reduce Immunosuppression, Promote Treg Fragility, and Sensitize Tumor Response to PD-L1 Blockade.CD122 选择性白细胞介素 2 复合物可减少免疫抑制、促进调节性 T 细胞脆弱性,并使肿瘤对程序性死亡受体配体 1 阻断治疗敏感。
Cancer Res. 2020 Nov 15;80(22):5063-5075. doi: 10.1158/0008-5472.CAN-20-0002. Epub 2020 Sep 18.
3
肿瘤免疫中的性别偏见:来自免疫细胞的见解
Theranostics. 2025 Mar 31;15(11):5045-5072. doi: 10.7150/thno.106465. eCollection 2025.
4
GPER1-mediated suppression of acute cellular rejection in murine cervical heart transplantation by estradiol.雌激素通过GPER1介导对小鼠颈部心脏移植急性细胞排斥反应的抑制作用。
J Cardiothorac Surg. 2025 Apr 17;20(1):208. doi: 10.1186/s13019-025-03432-8.
5
An Estrogen Receptor β Agonist with AR Antagonist Activity from a Modern Asymmetric Steroid Synthesis.一种源自现代不对称甾体合成的具有雄激素受体拮抗活性的雌激素受体β激动剂。
ACS Med Chem Lett. 2025 Mar 27;16(4):631-637. doi: 10.1021/acsmedchemlett.5c00021. eCollection 2025 Apr 10.
6
Potent estrogen receptor β agonists with inhibitory activity , fail to suppress xenografts of endocrine-resistant cyclin-dependent kinase 4/6 inhibitor-resistant breast cancer cells.具有抑制活性的强效雌激素受体β激动剂无法抑制内分泌抵抗性细胞周期蛋白依赖性激酶4/6抑制剂抵抗性乳腺癌细胞的异种移植。
Front Oncol. 2025 Mar 26;15:1441896. doi: 10.3389/fonc.2025.1441896. eCollection 2025.
7
Preliminary Data on the Senolytic Effects of Ledeb. Extract Containing Agrimols for Immunosenescence in Middle-Aged Humans: A Randomized, Double-Blind, Placebo-Controlled, Parallel-Group Comparison Study.含有仙鹤草酚的地锦提取物对中年人类免疫衰老的衰老细胞溶解作用的初步数据:一项随机、双盲、安慰剂对照、平行组比较研究。
Nutrients. 2025 Feb 13;17(4):667. doi: 10.3390/nu17040667.
8
Survival and prognostic factors for primary lung extranodal NK/T-cell lymphoma: a retrospective study of data from China and the SEER database.原发性肺结外NK/T细胞淋巴瘤的生存及预后因素:一项来自中国和监测、流行病学与最终结果(SEER)数据库数据的回顾性研究
Front Oncol. 2025 Jan 24;15:1496735. doi: 10.3389/fonc.2025.1496735. eCollection 2025.
9
Interaction between Estrogen Receptors and p53: A Broader Role for Tamoxifen?雌激素受体与p53之间的相互作用:他莫昔芬的作用更广泛?
Endocrinology. 2025 Feb 5;166(3). doi: 10.1210/endocr/bqaf020.
10
The Estrogen-Immune Interface in Endometriosis.子宫内膜异位症中的雌激素-免疫界面
Cells. 2025 Jan 6;14(1):58. doi: 10.3390/cells14010058.
Pharmacological Activation of Estrogen Receptor Beta Overcomes Tumor Resistance to Immune Checkpoint Blockade Therapy.
雌激素受体β的药理学激活克服肿瘤对免疫检查点阻断疗法的抗性。
iScience. 2020 Aug 12;23(9):101458. doi: 10.1016/j.isci.2020.101458. eCollection 2020 Sep 25.
4
PPARγ inhibition boosts efficacy of PD-L1 Checkpoint Blockade Immunotherapy against Murine Melanoma in a sexually dimorphic manner.PPARγ 抑制以性别二态方式增强 PD-L1 检查点阻断免疫疗法对小鼠黑色素瘤的疗效。
Int J Biol Sci. 2020 Mar 5;16(9):1526-1535. doi: 10.7150/ijbs.42966. eCollection 2020.
5
Signatures of T cell dysfunction and exclusion predict cancer immunotherapy response.T 细胞功能障碍和耗竭的特征可预测癌症免疫疗法的反应。
Nat Med. 2018 Oct;24(10):1550-1558. doi: 10.1038/s41591-018-0136-1. Epub 2018 Aug 20.
6
Increase in chemokine CXCL1 by ERβ ligand treatment is a key mediator in promoting axon myelination.雌激素受体 β 配体处理导致趋化因子 CXCL1 的增加是促进轴突髓鞘形成的关键介质。
Proc Natl Acad Sci U S A. 2018 Jun 12;115(24):6291-6296. doi: 10.1073/pnas.1721732115. Epub 2018 May 29.
7
Pharmacological activation of estrogen receptor beta augments innate immunity to suppress cancer metastasis.雌激素受体β的药理学激活增强先天免疫以抑制癌症转移。
Proc Natl Acad Sci U S A. 2018 Apr 17;115(16):E3673-E3681. doi: 10.1073/pnas.1803291115. Epub 2018 Mar 28.
8
A major chromatin regulator determines resistance of tumor cells to T cell-mediated killing.一种主要的染色质调节因子决定肿瘤细胞对T细胞介导杀伤的抗性。
Science. 2018 Feb 16;359(6377):770-775. doi: 10.1126/science.aao1710. Epub 2018 Jan 4.
9
TCR Signaling: Mechanisms of Initiation and Propagation.T 细胞受体信号转导:启动和传递的机制。
Trends Biochem Sci. 2018 Feb;43(2):108-123. doi: 10.1016/j.tibs.2017.11.008. Epub 2017 Dec 18.
10
Tumor Cell-Independent Estrogen Signaling Drives Disease Progression through Mobilization of Myeloid-Derived Suppressor Cells.肿瘤细胞非依赖性雌激素信号通过动员髓系来源的抑制细胞驱动疾病进展。
Cancer Discov. 2017 Jan;7(1):72-85. doi: 10.1158/2159-8290.CD-16-0502. Epub 2016 Sep 30.