• 文献检索
  • 文档翻译
  • 深度研究
  • 学术资讯
  • Suppr Zotero 插件Zotero 插件
  • 邀请有礼
  • 套餐&价格
  • 历史记录
应用&插件
Suppr Zotero 插件Zotero 插件浏览器插件Mac 客户端Windows 客户端微信小程序
定价
高级版会员购买积分包购买API积分包
服务
文献检索文档翻译深度研究API 文档MCP 服务
关于我们
关于 Suppr公司介绍联系我们用户协议隐私条款
关注我们

Suppr 超能文献

核心技术专利:CN118964589B侵权必究
粤ICP备2023148730 号-1Suppr @ 2026

文献检索

告别复杂PubMed语法,用中文像聊天一样搜索,搜遍4000万医学文献。AI智能推荐,让科研检索更轻松。

立即免费搜索

文件翻译

保留排版,准确专业,支持PDF/Word/PPT等文件格式,支持 12+语言互译。

免费翻译文档

深度研究

AI帮你快速写综述,25分钟生成高质量综述,智能提取关键信息,辅助科研写作。

立即免费体验

成纤维细胞激活蛋白靶向近红外光免疫治疗(NIR PIT)克服了人食管癌细胞的治疗抵抗。

Fibroblast activation protein targeted near infrared photoimmunotherapy (NIR PIT) overcomes therapeutic resistance in human esophageal cancer.

机构信息

Department of Gastroenterological Surgery, Okayama University Graduate School of Medicine, Dentistry, and Pharmaceutical Sciences, 2-5-1 Shikata-cho, Kita-ku, Okayama, 700-8558, Japan.

Department of Pathology and Experimental Medicine, Okayama University Graduate School of Medicine, Dentistry and Pharmaceutical Sciences, Okayama, Japan.

出版信息

Sci Rep. 2021 Jan 18;11(1):1693. doi: 10.1038/s41598-021-81465-4.

DOI:10.1038/s41598-021-81465-4
PMID:33462372
原文链接:https://pmc.ncbi.nlm.nih.gov/articles/PMC7814141/
Abstract

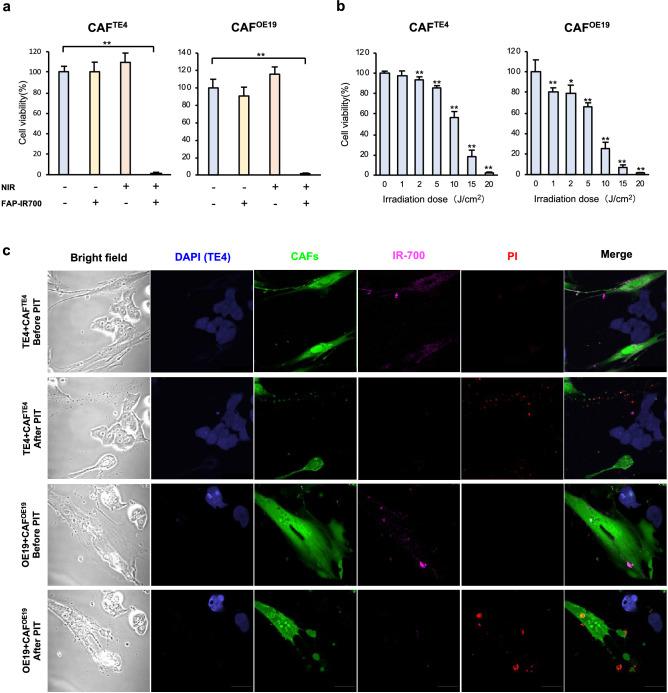
Cancer-associated fibroblasts (CAFs) have an important role in the tumor microenvironment. CAFs have the multifunctionality which strongly support cancer progression and the acquisition of therapeutic resistance by cancer cells. Near-infrared photoimmunotherapy (NIR-PIT) is a novel cancer treatment that uses a highly selective monoclonal antibody (mAb)-photosensitizer conjugate. We developed fibroblast activation protein (FAP)-targeted NIR-PIT, in which IR700 was conjugated to a FAP-specific antibody to target CAFs (CAFs-targeted NIR-PIT: CAFs-PIT). Thus, we hypothesized that the control of CAFs could overcome the resistance to conventional chemotherapy in esophageal cancer (EC). In this study, we evaluated whether EC cell acquisition of stronger malignant characteristics and refractoriness to chemoradiotherapy are mediated by CAFs. Next, we assessed whether the resistance could be rescued by eliminating CAF stimulation by CAFs-PIT in vitro and in vivo. Cancer cells acquired chemoradiotherapy resistance via CAF stimulation in vitro and 5-fluorouracil (FU) resistance in CAF-coinoculated tumor models in vivo. CAF stimulation promoted the migration/invasion of cancer cells and a stem-like phenotype in vitro, which were rescued by elimination of CAF stimulation. CAFs-PIT had a highly selective effect on CAFs in vitro. Finally, CAF elimination by CAFs-PIT in vivo demonstrated that the combination of 5-FU and NIR-PIT succeeded in producing 70.9% tumor reduction, while 5-FU alone achieved only 13.3% reduction, suggesting the recovery of 5-FU sensitivity in CAF-rich tumors. In conclusion, CAFs-PIT could overcome therapeutic resistance via CAF elimination. The combined use of novel targeted CAFs-PIT with conventional anticancer treatments can be expected to provide a more effective and sensible treatment strategy.

摘要

肿瘤相关成纤维细胞 (CAFs) 在肿瘤微环境中具有重要作用。CAFs 具有多功能性,强烈支持癌症的进展和癌细胞获得治疗抵抗性。近红外光免疫治疗 (NIR-PIT) 是一种新型的癌症治疗方法,它使用高度选择性的单克隆抗体 (mAb)-光敏剂缀合物。我们开发了成纤维细胞激活蛋白 (FAP) 靶向 NIR-PIT,其中 IR700 与 FAP 特异性抗体缀合以靶向 CAFs(CAFs 靶向 NIR-PIT:CAFs-PIT)。因此,我们假设控制 CAFs 可以克服食管癌 (EC) 对常规化疗的抵抗。在这项研究中,我们评估了 CAFs 是否介导了 EC 细胞获得更强的恶性特征和对放化疗的抵抗性。接下来,我们评估了通过 CAFs-PIT 在体外和体内消除 CAF 刺激是否可以挽救这种抵抗性。在体外,CAF 刺激使癌细胞获得放化疗耐药性,在体内 5-氟尿嘧啶 (FU) 共接种肿瘤模型中使癌细胞获得 FU 耐药性。CAF 刺激促进了癌细胞的迁移/侵袭和体外干性表型,通过消除 CAF 刺激可挽救这种情况。CAFs-PIT 在体外对 CAFs 具有高度选择性作用。最后,体内 CAFs-PIT 消除 CAFs 表明,5-FU 和 NIR-PIT 的联合使用成功地使肿瘤减少了 70.9%,而单独使用 5-FU 仅减少了 13.3%,表明在富含 CAFs 的肿瘤中恢复了 5-FU 的敏感性。总之,CAFs-PIT 通过消除 CAFs 可以克服治疗抵抗性。将新型靶向 CAFs-PIT 与常规抗癌治疗联合使用有望提供更有效和明智的治疗策略。

https://cdn.ncbi.nlm.nih.gov/pmc/blobs/2a61/7814141/00c58a6e146f/41598_2021_81465_Fig6_HTML.jpg
https://cdn.ncbi.nlm.nih.gov/pmc/blobs/2a61/7814141/6701252b8d77/41598_2021_81465_Fig1_HTML.jpg
https://cdn.ncbi.nlm.nih.gov/pmc/blobs/2a61/7814141/1e2fc58f4c10/41598_2021_81465_Fig2_HTML.jpg
https://cdn.ncbi.nlm.nih.gov/pmc/blobs/2a61/7814141/eeec81cc8d2e/41598_2021_81465_Fig3_HTML.jpg
https://cdn.ncbi.nlm.nih.gov/pmc/blobs/2a61/7814141/2fb60bd7bc33/41598_2021_81465_Fig4_HTML.jpg
https://cdn.ncbi.nlm.nih.gov/pmc/blobs/2a61/7814141/4a93fb1d1793/41598_2021_81465_Fig5_HTML.jpg
https://cdn.ncbi.nlm.nih.gov/pmc/blobs/2a61/7814141/00c58a6e146f/41598_2021_81465_Fig6_HTML.jpg
https://cdn.ncbi.nlm.nih.gov/pmc/blobs/2a61/7814141/6701252b8d77/41598_2021_81465_Fig1_HTML.jpg
https://cdn.ncbi.nlm.nih.gov/pmc/blobs/2a61/7814141/1e2fc58f4c10/41598_2021_81465_Fig2_HTML.jpg
https://cdn.ncbi.nlm.nih.gov/pmc/blobs/2a61/7814141/eeec81cc8d2e/41598_2021_81465_Fig3_HTML.jpg
https://cdn.ncbi.nlm.nih.gov/pmc/blobs/2a61/7814141/2fb60bd7bc33/41598_2021_81465_Fig4_HTML.jpg
https://cdn.ncbi.nlm.nih.gov/pmc/blobs/2a61/7814141/4a93fb1d1793/41598_2021_81465_Fig5_HTML.jpg
https://cdn.ncbi.nlm.nih.gov/pmc/blobs/2a61/7814141/00c58a6e146f/41598_2021_81465_Fig6_HTML.jpg

相似文献

1
Fibroblast activation protein targeted near infrared photoimmunotherapy (NIR PIT) overcomes therapeutic resistance in human esophageal cancer.成纤维细胞激活蛋白靶向近红外光免疫治疗(NIR PIT)克服了人食管癌细胞的治疗抵抗。
Sci Rep. 2021 Jan 18;11(1):1693. doi: 10.1038/s41598-021-81465-4.
2
Photoimmunotherapy for cancer-associated fibroblasts targeting fibroblast activation protein in human esophageal squamous cell carcinoma.针对人食管鳞癌细胞中成纤维细胞激活蛋白的光免疫疗法治疗癌相关成纤维细胞。
Cancer Biol Ther. 2019;20(9):1234-1248. doi: 10.1080/15384047.2019.1617566. Epub 2019 Jun 11.
3
Near-infrared Photoimmunotherapy Targeting Cancer-Associated Fibroblasts in Patient-Derived Xenografts Using a Humanized Anti-Fibroblast Activation Protein Antibody.近红外光免疫治疗以人源化抗成纤维细胞激活蛋白抗体靶向患者来源异种移植中的肿瘤相关成纤维细胞。
Mol Cancer Ther. 2024 Jul 2;23(7):1031-1042. doi: 10.1158/1535-7163.MCT-23-0527.
4
Dual-targeted near-infrared photoimmunotherapy for esophageal cancer and cancer-associated fibroblasts in the tumor microenvironment.双重靶向近红外光免疫疗法治疗肿瘤微环境中的食管癌和癌相关成纤维细胞。
Sci Rep. 2022 Nov 23;12(1):20152. doi: 10.1038/s41598-022-24313-3.
5
Evaluating near-infrared photoimmunotherapy for targeting fibroblast activation protein-α expressing cells in vitro and in vivo.评估近红外光免疫疗法靶向体外和体内表达成纤维细胞激活蛋白-α的细胞。
Cancer Sci. 2023 Jan;114(1):236-246. doi: 10.1111/cas.15601. Epub 2022 Oct 21.
6
Fibroblast activation protein-targeted near-infrared photoimmunotherapy depletes immunosuppressive cancer-associated fibroblasts and remodels local tumor immunity.成纤维细胞激活蛋白靶向近红外光免疫疗法耗竭免疫抑制性肿瘤相关成纤维细胞并重塑局部肿瘤免疫。
Br J Cancer. 2024 Jun;130(10):1647-1658. doi: 10.1038/s41416-024-02639-1. Epub 2024 Mar 30.
7
Selective Photokilling of Colorectal Tumors by Near-Infrared Photoimmunotherapy with a GPA33-Targeted Single-Chain Antibody Variable Fragment Conjugate.近红外光免疫治疗用 GPA33 靶向单链抗体可变片段偶联物选择性杀伤结直肠肿瘤。
Mol Pharm. 2020 Jul 6;17(7):2508-2517. doi: 10.1021/acs.molpharmaceut.0c00210. Epub 2020 May 26.
8
Molecular targeted photoimmunotherapy for HER2-positive human gastric cancer in combination with chemotherapy results in improved treatment outcomes through different cytotoxic mechanisms.针对HER2阳性人类胃癌的分子靶向光免疫疗法联合化疗,通过不同的细胞毒性机制可改善治疗效果。
BMC Cancer. 2016 Jan 25;16:37. doi: 10.1186/s12885-016-2072-0.
9
Cancer neovasculature-targeted near-infrared photoimmunotherapy (NIR-PIT) for gastric cancer: different mechanisms of phototoxicity compared to cell membrane-targeted NIR-PIT.胃癌的肿瘤新生血管靶向近红外光免疫治疗(NIR-PIT):与细胞膜靶向 NIR-PIT 相比的不同光毒性机制。
Gastric Cancer. 2020 Jan;23(1):82-94. doi: 10.1007/s10120-019-00988-y. Epub 2019 Jul 13.
10
Near-Infrared Photochemoimmunotherapy by Photoactivatable Bifunctional Antibody-Drug Conjugates Targeting Human Epidermal Growth Factor Receptor 2 Positive Cancer.通过靶向人表皮生长因子受体2阳性癌症的光活化双功能抗体-药物偶联物进行近红外光化学免疫疗法
Bioconjug Chem. 2017 May 17;28(5):1458-1469. doi: 10.1021/acs.bioconjchem.7b00144. Epub 2017 Apr 26.

引用本文的文献

1
Interactions between cancer-associated fibroblasts and the extracellular matrix in oesophageal cancer.食管癌中癌症相关成纤维细胞与细胞外基质之间的相互作用
Matrix Biol. 2025 Aug;139:49-60. doi: 10.1016/j.matbio.2025.05.003. Epub 2025 May 14.
2
Treatment of Pancreatic Cancer Using Near-Infrared Photoimmunotherapy Targeting Cancer-Associated Fibroblasts in Combination with Anticancer Chemotherapeutic Drug.使用靶向癌症相关成纤维细胞的近红外光免疫疗法联合抗癌化疗药物治疗胰腺癌
Cancers (Basel). 2025 May 7;17(9):1584. doi: 10.3390/cancers17091584.
3
Exosomes derived from ccRCC cells confers fibroblasts activation to foster tumor progression through Warburg effect by downregulating PANK3.

本文引用的文献

1
Progress in Clinical Trials of Photodynamic Therapy for Solid Tumors and the Role of Nanomedicine.实体肿瘤光动力治疗的临床试验进展及纳米医学的作用
Cancers (Basel). 2020 Sep 29;12(10):2793. doi: 10.3390/cancers12102793.
2
The ARRIVE guidelines 2.0: Updated guidelines for reporting animal research.ARRIVE 指南 2.0:报告动物研究的更新指南。
PLoS Biol. 2020 Jul 14;18(7):e3000410. doi: 10.1371/journal.pbio.3000410. eCollection 2020 Jul.
3
Cancer associated fibroblasts-derived exosomes contribute to radioresistance through promoting colorectal cancer stem cells phenotype.
源自肾透明细胞癌(ccRCC)细胞的外泌体通过下调PANK3,通过瓦伯格效应赋予成纤维细胞激活以促进肿瘤进展。
Cell Death Discov. 2025 Apr 25;11(1):198. doi: 10.1038/s41420-025-02434-8.
4
Collagen remodeling-mediated signaling pathways and their impact on tumor therapy.胶原蛋白重塑介导的信号通路及其对肿瘤治疗的影响。
J Biol Chem. 2025 Mar;301(3):108330. doi: 10.1016/j.jbc.2025.108330. Epub 2025 Feb 19.
5
Near-infrared photoimmunotherapy: mechanisms, applications, and future perspectives in cancer research.近红外光免疫疗法:癌症研究中的机制、应用及未来展望
Antib Ther. 2025 Jan 20;8(1):68-85. doi: 10.1093/abt/tbaf001. eCollection 2025 Jan.
6
A spheroid whole mount drug testing pipeline with machine-learning based image analysis identifies cell-type specific differences in drug efficacy on a single-cell level.一种基于机器学习图像分析的球体整装药物测试流程可在单细胞水平上识别药物疗效的细胞类型特异性差异。
BMC Cancer. 2024 Dec 18;24(1):1542. doi: 10.1186/s12885-024-13329-9.
7
Antitumor host immunity enhanced by near-infrared photoimmunotherapy.近红外光免疫疗法增强抗肿瘤宿主免疫。
Cancer Sci. 2025 Mar;116(3):572-580. doi: 10.1111/cas.16427. Epub 2024 Dec 12.
8
Decreased plasma gelsolin fosters a fibrotic tumor microenvironment and promotes chemoradiotherapy resistance in esophageal squamous cell carcinoma.血浆gelsolin 减少促进了食管鳞癌的纤维化肿瘤微环境并促进了放化疗抵抗。
J Biomed Sci. 2024 Sep 11;31(1):90. doi: 10.1186/s12929-024-01078-7.
9
The fusion of light and immunity: Advancements in photoimmunotherapy for melanoma.光与免疫的融合:用于黑色素瘤的光免疫疗法的进展。
Photochem Photobiol. 2024 Jul-Aug;100(4):910-922. doi: 10.1111/php.13951. Epub 2024 Apr 16.
10
Fibroblast activation protein-targeted near-infrared photoimmunotherapy depletes immunosuppressive cancer-associated fibroblasts and remodels local tumor immunity.成纤维细胞激活蛋白靶向近红外光免疫疗法耗竭免疫抑制性肿瘤相关成纤维细胞并重塑局部肿瘤免疫。
Br J Cancer. 2024 Jun;130(10):1647-1658. doi: 10.1038/s41416-024-02639-1. Epub 2024 Mar 30.
癌症相关成纤维细胞衍生的外泌体通过促进结直肠癌细胞干细胞表型促进放射抵抗。
Exp Cell Res. 2020 Jun 15;391(2):111956. doi: 10.1016/j.yexcr.2020.111956. Epub 2020 Mar 10.
4
Emerging Nano Drug Delivery Systems Targeting Cancer-Associated Fibroblasts for Improved Antitumor Effect and Tumor Drug Penetration.新兴的纳米药物递送系统靶向癌症相关成纤维细胞以提高抗肿瘤效果和肿瘤药物渗透。
Mol Pharm. 2020 Apr 6;17(4):1028-1048. doi: 10.1021/acs.molpharmaceut.0c00014. Epub 2020 Mar 16.
5
Near infrared photoimmunotherapy targeting DLL3 for small cell lung cancer.针对小细胞肺癌的 DLL3 近红外光免疫疗法。
EBioMedicine. 2020 Feb;52:102632. doi: 10.1016/j.ebiom.2020.102632. Epub 2020 Jan 23.
6
Combined CD44- and CD25-Targeted Near-Infrared Photoimmunotherapy Selectively Kills Cancer and Regulatory T Cells in Syngeneic Mouse Cancer Models.联合靶向 CD44 和 CD25 的近红外光免疫疗法在同种异体小鼠癌症模型中选择性杀伤癌细胞和调节性 T 细胞。
Cancer Immunol Res. 2020 Mar;8(3):345-355. doi: 10.1158/2326-6066.CIR-19-0517. Epub 2020 Jan 17.
7
Cancer-associated fibroblast-derived exosomal microRNA-98-5p promotes cisplatin resistance in ovarian cancer by targeting CDKN1A.癌症相关成纤维细胞衍生的外泌体微小RNA-98-5p通过靶向细胞周期蛋白依赖性激酶抑制剂1A促进卵巢癌顺铂耐药。
Cancer Cell Int. 2019 Dec 21;19:347. doi: 10.1186/s12935-019-1051-3. eCollection 2019.
8
Intraperitoneal Route of Drug Administration: Should it Be Used in Experimental Animal Studies?腹腔内给药途径:在实验动物研究中是否应该使用?
Pharm Res. 2019 Dec 23;37(1):12. doi: 10.1007/s11095-019-2745-x.
9
Immunogenic cell death induced by a new photodynamic therapy based on photosens and photodithazine.光敏剂和光蝶嗪介导的新型光动力疗法诱导的免疫原性细胞死亡。
J Immunother Cancer. 2019 Dec 16;7(1):350. doi: 10.1186/s40425-019-0826-3.
10
Recent progress in multidisciplinary treatment for patients with esophageal cancer.食管癌多学科综合治疗的新进展。
Surg Today. 2020 Jan;50(1):12-20. doi: 10.1007/s00595-019-01878-7. Epub 2019 Sep 18.