Division of Infectious Diseases, The Lundquist Institute for Biomedical Innovation, Harbor-University of California at Los Angeles (UCLA) Medical Center, Torrance, CA, USA.
College of Pharmacy and Research Institute for Medical and Health Sciences, University of Sharjah, Sharjah, United Arab Emirates.
Nat Microbiol. 2021 Mar;6(3):313-326. doi: 10.1038/s41564-020-00837-0. Epub 2021 Jan 18.
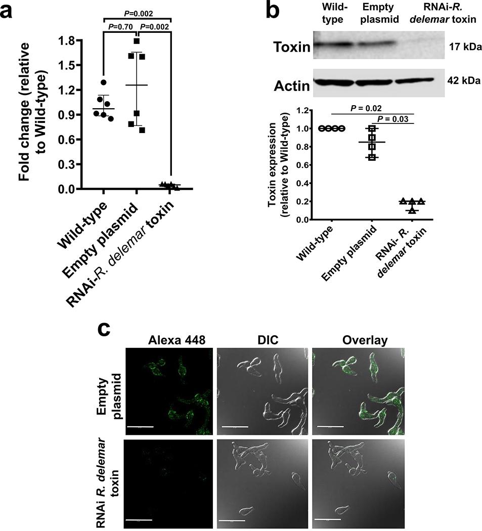
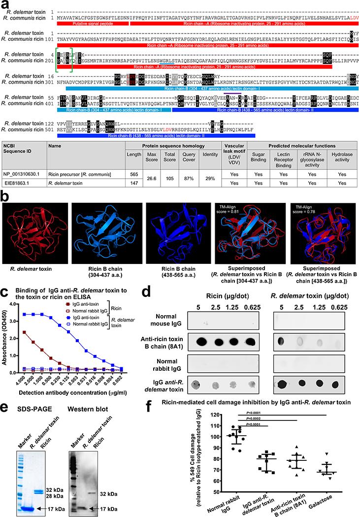
Fungi of the order Mucorales cause mucormycosis, a lethal infection with an incompletely understood pathogenesis. We demonstrate that Mucorales fungi produce a toxin, which plays a central role in virulence. Polyclonal antibodies against this toxin inhibit its ability to damage human cells in vitro and prevent hypovolemic shock, organ necrosis and death in mice with mucormycosis. Inhibition of the toxin in Rhizopus delemar through RNA interference compromises the ability of the fungus to damage host cells and attenuates virulence in mice. This 17 kDa toxin has structural and functional features of the plant toxin ricin, including the ability to inhibit protein synthesis through its N-glycosylase activity, the existence of a motif that mediates vascular leak and a lectin sequence. Antibodies against the toxin inhibit R. delemar- or toxin-mediated vascular permeability in vitro and cross react with ricin. A monoclonal anti-ricin B chain antibody binds to the toxin and also inhibits its ability to cause vascular permeability. Therefore, we propose the name 'mucoricin' for this toxin. Not only is mucoricin important in the pathogenesis of mucormycosis but our data suggest that a ricin-like toxin is produced by organisms beyond the plant and bacterial kingdoms. Importantly, mucoricin should be a promising therapeutic target.
被归类为毛霉目真菌的微生物会引发毛霉病,这是一种致命的感染,其发病机制尚未完全阐明。我们证明毛霉目真菌会产生一种毒素,这种毒素在其致病过程中发挥着核心作用。针对该毒素的多克隆抗体可以抑制其在体外损伤人类细胞的能力,并可以预防毛霉病小鼠发生低血容量性休克、器官坏死和死亡。通过 RNA 干扰抑制根毛霉中的毒素会削弱真菌损伤宿主细胞的能力,并降低其在小鼠中的毒力。这种 17 kDa 的毒素具有植物毒素蓖麻毒素的结构和功能特征,包括通过其 N-糖苷酶活性抑制蛋白质合成的能力、介导血管渗漏的基序以及凝集素序列的存在。针对该毒素的抗体可以抑制体外的根毛霉或毒素介导的血管通透性,并与蓖麻毒素发生交叉反应。一种单克隆抗蓖麻毒素 B 链抗体可以与毒素结合,并抑制其引起血管通透性的能力。因此,我们提议将这种毒素命名为“毛霉毒素”。毛霉毒素不仅在毛霉病的发病机制中具有重要意义,而且我们的数据表明,除了植物和细菌王国之外,其他生物体也会产生类似蓖麻毒素的毒素。重要的是,毛霉毒素应该是一个很有前途的治疗靶点。