Suppr超能文献

调节了求偶回路在发育过程中的功能灵活性。

tunes functional flexibility of courtship circuitry during development.

机构信息

The Key Laboratory of Developmental Genes and Human Disease, School of Life Science and Technology, Southeast University, Nanjing, China.

Co-innovation Center of Neuroregeneration, Nantong University, Nantong, China.

出版信息

Elife. 2021 Jan 19;10:e59224. doi: 10.7554/eLife.59224.

Abstract

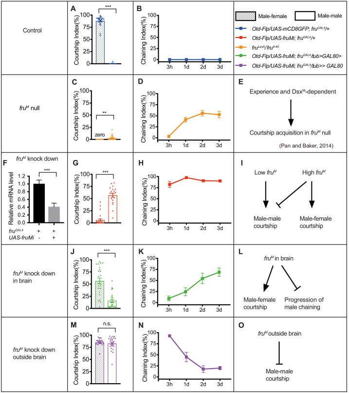
Drosophila male courtship is controlled by the male-specific products of the () gene and its expressing neuronal circuitry. is considered a master gene that controls all aspects of male courtship. By temporally and spatially manipulating expression, we found that is required during a critical developmental period for innate courtship toward females, while its function during adulthood is involved in inhibiting male-male courtship. By altering or eliminating expression, we generated males that are innately heterosexual, homosexual, bisexual, or without innate courtship but could acquire such behavior in an experience-dependent manner. These findings show that is not absolutely necessary for courtship but is critical during development to build a sex circuitry with reduced flexibility and enhanced efficiency, and provide a new view about how tunes functional flexibility of a sex circuitry instead of switching on its function as conventionally viewed.

摘要

果蝇的雄性求偶行为受 () 基因及其表达的神经元回路的雄性特异性产物控制。 被认为是控制雄性求偶所有方面的主基因。通过时空操纵 表达,我们发现 在对雌性先天求偶的关键发育时期是必需的,而其在成年期的功能涉及抑制雄性间的求偶。通过改变或消除 表达,我们产生了先天具有异性恋、同性恋、双性恋或没有先天求偶行为但可以通过经验依赖方式获得这种行为的雄性。这些发现表明 不是求偶所必需的,但在发育过程中对于构建具有降低的灵活性和增强的效率的性电路至关重要,并提供了关于 如何调整性电路的功能灵活性而不是像传统观点那样切换其功能的新观点。

https://cdn.ncbi.nlm.nih.gov/pmc/blobs/4f1f/7861613/1eb637340a37/elife-59224-fig1.jpg

文献检索

告别复杂PubMed语法,用中文像聊天一样搜索,搜遍4000万医学文献。AI智能推荐,让科研检索更轻松。

立即免费搜索

文件翻译

保留排版,准确专业,支持PDF/Word/PPT等文件格式,支持 12+语言互译。

免费翻译文档

深度研究

AI帮你快速写综述,25分钟生成高质量综述,智能提取关键信息,辅助科研写作。

立即免费体验