Lin Minghui, Mu Xidong, Yan Xi
Pearl River Fisheries Research Institute, Chinese Academy of Fishery Sciences, Guangzhou, China.
Key Laboratory of Freshwater Animal Breeding, Ministry of Agriculture, Huazhong Agricultural University, Wuhan, China.
Mitochondrial DNA B Resour. 2017 Sep 4;2(2):620-622. doi: 10.1080/23802359.2017.1372713.
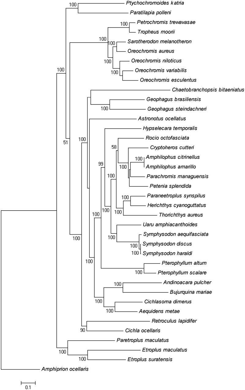
In this study, the complete mitochondrial (mt) genome of was determined. The mt genome has a length of 16,526 bp and encodes 13 protein-coding genes (PCGs), 22 transfer RNA genes, two ribosomal RNA genes, and one AT-rich non-coding region (D-loop). The gene arrangement was similar to those of typical fishes. The total base composition of the mt genome was 25.1% T, 30.8% C, 29.3% A, and 14.8% G. Of the 13 PCGs, 12 genes start with an ATG codon, except COX1 is with GTG. And among these 13 genes, seven (ND1, COX1, ATP8, ND4L, ND5, ND6, and Cytb) used TAA or TAG as the termination codon, whereas six (ND2, COX2, ATP6, COX3, ND3, and ND4) have incomplete stop codon T. Its control region is atypical in being short at 850 bp. This mt genome sequence data will be useful for phylogenetic and systematic analyses within the family Cichlaidae.
在本研究中,测定了[物种名称未给出]的完整线粒体(mt)基因组。该线粒体基因组长度为16,526 bp,编码13个蛋白质编码基因(PCGs)、22个转运RNA基因、两个核糖体RNA基因和一个富含AT的非编码区(D环)。基因排列与典型鱼类相似。线粒体基因组的总碱基组成为25.1%的T、30.8%的C、29.3%的A和14.8%的G。在13个PCGs中,12个基因以ATG密码子起始,除COX1以GTG起始。在这13个基因中,7个(ND1、COX1、ATP8、ND4L、ND5、ND6和Cytb)使用TAA或TAG作为终止密码子,而6个(ND2、COX2、ATP6、COX3、ND3和ND4)具有不完整的终止密码子T。其控制区不典型,长度较短,为850 bp。该线粒体基因组序列数据将有助于丽鱼科内部的系统发育和系统分析。