• 文献检索
  • 文档翻译
  • 深度研究
  • 学术资讯
  • Suppr Zotero 插件Zotero 插件
  • 邀请有礼
  • 套餐&价格
  • 历史记录
应用&插件
Suppr Zotero 插件Zotero 插件浏览器插件Mac 客户端Windows 客户端微信小程序
定价
高级版会员购买积分包购买API积分包
服务
文献检索文档翻译深度研究API 文档MCP 服务
关于我们
关于 Suppr公司介绍联系我们用户协议隐私条款
关注我们

Suppr 超能文献

核心技术专利:CN118964589B侵权必究
粤ICP备2023148730 号-1Suppr @ 2026

文献检索

告别复杂PubMed语法,用中文像聊天一样搜索,搜遍4000万医学文献。AI智能推荐,让科研检索更轻松。

立即免费搜索

文件翻译

保留排版,准确专业,支持PDF/Word/PPT等文件格式,支持 12+语言互译。

免费翻译文档

深度研究

AI帮你快速写综述,25分钟生成高质量综述,智能提取关键信息,辅助科研写作。

立即免费体验

抑制 miR-665-3p 增强 Fusarium solani 诱导的角膜炎中的自噬并减轻炎症。

Inhibition of miR-665-3p Enhances Autophagy and Alleviates Inflammation in Fusarium solani-Induced Keratitis.

机构信息

Department of Ophthalmology, Fujian Medical University Union Hospital, Fu Zhou, China.

出版信息

Invest Ophthalmol Vis Sci. 2021 Jan 4;62(1):24. doi: 10.1167/iovs.62.1.24.

DOI:10.1167/iovs.62.1.24
PMID:33481985
原文链接:https://pmc.ncbi.nlm.nih.gov/articles/PMC7838549/
Abstract

PURPOSE

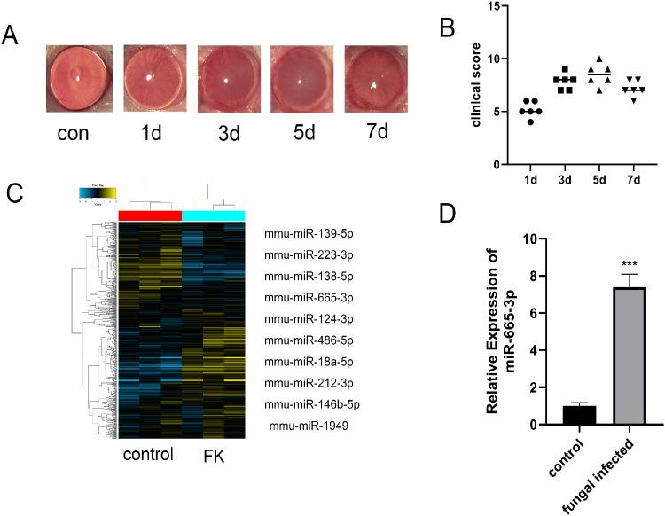
Accumulated evidence has shown that microRNAs (miRNAs) are closely related with the regulation of autophagy, which plays vital roles in fungal keratitis (FK). Microarray data showed elevated expression of miR-665-3p in mouse corneal tissues after infection with Fusarium solani (F. solani). Here, we investigated the effect of miR-665-3p in regulating autophagy in experimental F. solani keratitis and determined the potential molecular mechanisms involved.

METHODS

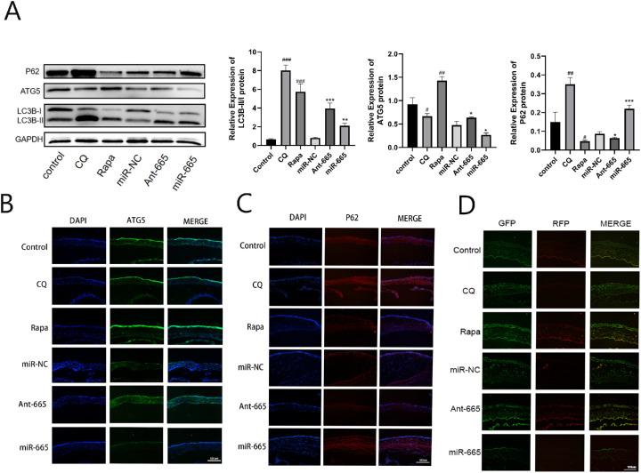
In this article, we established an in vivo mouse model of FK and an in vitro model of corneal stromal cells by inoculating with F. solani. We divided them into the following six groups: control, chloroquine (CQ), rapamycin (Rapa), miR-665-3p antagomir (ant-665), miR-665-3p agomir (miR-665), and the negative control group (miR-NC). The levels of autophagy were detected by electron microscopy, Western blotting, and immunofluorescence. Then, we used a dual-luciferase reporter assay to determine the binding of miR-665-3p to the autophagy-related gene (ATG)5 3'UTR. Detection of IL-1β protein levels and hematoxylin and eosin (H&E) staining of corneal tissues were used to observe the effect of miR-665-3p on inflammation in FK.

RESULTS

Here, we showed that inhibition of miR-665-3p expression in FK upregulated autophagy and alleviated inflammation. Nevertheless, the opposite results were found by overexpressing miR-665-3p. Additionally, ATG5 was a direct target gene for miR-665-3p.

CONCLUSIONS

Together, our data demonstrated that miR-665-3p might be involved in F. solani keratitis of mice by regulating autophagic pathways and inflammation.

摘要

目的

已有大量证据表明,微小 RNA(miRNA)与自噬的调节密切相关,自噬在真菌性角膜炎(FK)中起着至关重要的作用。微阵列数据显示,感染茄病镰刀菌(F. solani)后,小鼠角膜组织中 miR-665-3p 的表达升高。在此,我们研究了 miR-665-3p 调节实验性 F. solani 角膜炎中自噬的作用,并确定了涉及的潜在分子机制。

方法

在本文中,我们通过接种 F. solani 建立了 FK 的体内小鼠模型和角膜基质细胞的体外模型。我们将它们分为以下六组:对照组、氯喹(CQ)组、雷帕霉素(Rapa)组、miR-665-3p 反义寡核苷酸(ant-665)组、miR-665-3p 激动剂(miR-665)组和阴性对照组(miR-NC)。通过电子显微镜、Western blot 和免疫荧光检测自噬水平。然后,我们使用双荧光素酶报告基因检测来确定 miR-665-3p 与自噬相关基因(ATG)5 3'UTR 的结合。检测 IL-1β 蛋白水平和角膜组织的苏木精和伊红(H&E)染色用于观察 miR-665-3p 对 FK 中炎症的影响。

结果

在这里,我们表明 FK 中 miR-665-3p 表达的抑制上调了自噬并减轻了炎症。然而,过表达 miR-665-3p 则得到了相反的结果。此外,ATG5 是 miR-665-3p 的直接靶基因。

结论

综上所述,我们的数据表明,miR-665-3p 可能通过调节自噬途径和炎症参与了小鼠 F. solani 角膜炎。

https://cdn.ncbi.nlm.nih.gov/pmc/blobs/fbd5/7838549/f32860e23eb3/iovs-62-1-24-f006.jpg
https://cdn.ncbi.nlm.nih.gov/pmc/blobs/fbd5/7838549/701284b14aa0/iovs-62-1-24-f001.jpg
https://cdn.ncbi.nlm.nih.gov/pmc/blobs/fbd5/7838549/97bb1ceed54e/iovs-62-1-24-f002.jpg
https://cdn.ncbi.nlm.nih.gov/pmc/blobs/fbd5/7838549/6a6de3d5e78f/iovs-62-1-24-f003.jpg
https://cdn.ncbi.nlm.nih.gov/pmc/blobs/fbd5/7838549/2c4bf45a5d14/iovs-62-1-24-f004.jpg
https://cdn.ncbi.nlm.nih.gov/pmc/blobs/fbd5/7838549/d2a4d8bc9639/iovs-62-1-24-f005.jpg
https://cdn.ncbi.nlm.nih.gov/pmc/blobs/fbd5/7838549/f32860e23eb3/iovs-62-1-24-f006.jpg
https://cdn.ncbi.nlm.nih.gov/pmc/blobs/fbd5/7838549/701284b14aa0/iovs-62-1-24-f001.jpg
https://cdn.ncbi.nlm.nih.gov/pmc/blobs/fbd5/7838549/97bb1ceed54e/iovs-62-1-24-f002.jpg
https://cdn.ncbi.nlm.nih.gov/pmc/blobs/fbd5/7838549/6a6de3d5e78f/iovs-62-1-24-f003.jpg
https://cdn.ncbi.nlm.nih.gov/pmc/blobs/fbd5/7838549/2c4bf45a5d14/iovs-62-1-24-f004.jpg
https://cdn.ncbi.nlm.nih.gov/pmc/blobs/fbd5/7838549/d2a4d8bc9639/iovs-62-1-24-f005.jpg
https://cdn.ncbi.nlm.nih.gov/pmc/blobs/fbd5/7838549/f32860e23eb3/iovs-62-1-24-f006.jpg

相似文献

1
Inhibition of miR-665-3p Enhances Autophagy and Alleviates Inflammation in Fusarium solani-Induced Keratitis.抑制 miR-665-3p 增强 Fusarium solani 诱导的角膜炎中的自噬并减轻炎症。
Invest Ophthalmol Vis Sci. 2021 Jan 4;62(1):24. doi: 10.1167/iovs.62.1.24.
2
Inhibiting miR-129-5p alleviates inflammation and modulates autophagy by targeting ATG14 in fungal keratitis.抑制 miR-129-5p 通过靶向 ATG14 减轻真菌性角膜炎的炎症反应并调节自噬。
Exp Eye Res. 2021 Oct;211:108731. doi: 10.1016/j.exer.2021.108731. Epub 2021 Aug 17.
3
MiR-223-3p Regulates Autophagy and Inflammation by Targeting ATG16L1 in Fusarium solani-Induced Keratitis.miR-223-3p 通过靶向 ATG16L1 调控 Fusarium solani 诱导性角膜炎中的自噬和炎症。
Invest Ophthalmol Vis Sci. 2022 Jan 3;63(1):41. doi: 10.1167/iovs.63.1.41.
4
A novel murine model of Fusarium solani keratitis utilizing fluorescent labeled fungi.利用荧光标记真菌建立新型茄病镰刀菌角膜炎小鼠模型。
Exp Eye Res. 2013 May;110:107-12. doi: 10.1016/j.exer.2013.03.002. Epub 2013 Mar 19.
5
METTL3 Attenuates Inflammation in Fusarium solani-Induced Keratitis via the PI3K/AKT Signaling Pathway.METTL3 通过 PI3K/AKT 信号通路减轻茄病镰刀菌诱导的角膜炎中的炎症反应。
Invest Ophthalmol Vis Sci. 2022 Sep 1;63(10):20. doi: 10.1167/iovs.63.10.20.
6
Fusarium infection alters the mA-modified transcript landscape in the cornea.镰刀菌感染会改变角膜中 mA 修饰的转录本图谱。
Exp Eye Res. 2020 Nov;200:108216. doi: 10.1016/j.exer.2020.108216. Epub 2020 Sep 3.
7
Inhibition of the m6A Methyltransferase METTL3 Attenuates the Inflammatory Response in Fusarium solani-Induced Keratitis via the NF-κB Signaling Pathway.抑制 m6A 甲基转移酶 METTL3 通过 NF-κB 信号通路减轻茄病镰刀菌诱导的角膜炎的炎症反应。
Invest Ophthalmol Vis Sci. 2022 Oct 3;63(11):2. doi: 10.1167/iovs.63.11.2.
8
Fusarium solani Activates Dectin-1 in Experimentally Induced Keratomycosis.镰刀菌属激活实验性角膜真菌病中的 Dectin-1。
Curr Med Sci. 2018 Feb;38(1):153-159. doi: 10.1007/s11596-018-1859-4. Epub 2018 Mar 15.
9
[Expression of inflammatory cytokines in a mouse model of keratomycosis].[角膜真菌病小鼠模型中炎性细胞因子的表达]
Zhonghua Yan Ke Za Zhi. 2010 Sep;46(9):821-8.
10
Role of activated macrophages in experimental Fusarium solani keratitis.活化巨噬细胞在实验性茄病镰刀菌角膜炎中的作用
Exp Eye Res. 2014 Dec;129:57-65. doi: 10.1016/j.exer.2014.10.014. Epub 2014 Oct 18.

引用本文的文献

1
Long Non-Coding RNA Osr2 Promotes Fusarium solani Keratitis Inflammation via the miR-30a-3p/ Xcr1 Axis.长链非编码RNA Osr2通过miR-30a-3p/Xcr1轴促进茄病镰刀菌角膜炎炎症反应
Invest Ophthalmol Vis Sci. 2025 Mar 3;66(3):27. doi: 10.1167/iovs.66.3.27.
2
deficiency exacerbates podocyte injury and autophagy disorder by targeting in diabetic nephropathy.在糖尿病肾病中,通过靶向 导致足细胞损伤和自噬障碍加重。
Autophagy. 2024 May;20(5):1072-1097. doi: 10.1080/15548627.2023.2286128. Epub 2023 Dec 5.
3
Neural crest cells and fetal alcohol spectrum disorders: Mechanisms and potential targets for prevention.

本文引用的文献

1
miR-708 and miR-335-3p Inhibit the Apoptosis of Retinal Ganglion Cells Through Suppressing Autophagy.miR-708 和 miR-335-3p 通过抑制自噬抑制视网膜神经节细胞凋亡。
J Mol Neurosci. 2021 Feb;71(2):284-292. doi: 10.1007/s12031-020-01648-y. Epub 2020 Jul 19.
2
MicroRNA-665-3p attenuates oxygen-glucose deprivation-evoked microglial cell apoptosis and inflammatory response by inhibiting NF-κB signaling via targeting TRIM8.微小 RNA-665-3p 通过靶向 TRIM8 抑制 NF-κB 信号通路来减轻氧葡萄糖剥夺诱导的小胶质细胞凋亡和炎症反应。
Int Immunopharmacol. 2020 Aug;85:106650. doi: 10.1016/j.intimp.2020.106650. Epub 2020 Jun 5.
3
神经嵴细胞与胎儿酒精谱系障碍:预防的机制和潜在靶点。
Pharmacol Res. 2023 Aug;194:106855. doi: 10.1016/j.phrs.2023.106855. Epub 2023 Jul 17.
4
The roles of autophagy and mitophagy in corneal pathology: current knowledge and future perspectives.自噬和线粒体自噬在角膜病理学中的作用:当前认知与未来展望
Front Med (Lausanne). 2023 Apr 21;10:1064938. doi: 10.3389/fmed.2023.1064938. eCollection 2023.
5
Immune modulating nanoparticles for the treatment of ocular diseases.免疫调节纳米颗粒治疗眼部疾病。
J Nanobiotechnology. 2022 Nov 24;20(1):496. doi: 10.1186/s12951-022-01658-5.
6
Inhibition of the m6A Methyltransferase METTL3 Attenuates the Inflammatory Response in Fusarium solani-Induced Keratitis via the NF-κB Signaling Pathway.抑制 m6A 甲基转移酶 METTL3 通过 NF-κB 信号通路减轻茄病镰刀菌诱导的角膜炎的炎症反应。
Invest Ophthalmol Vis Sci. 2022 Oct 3;63(11):2. doi: 10.1167/iovs.63.11.2.
7
Exosomes and autophagy in ocular surface and retinal diseases: new insights into pathophysiology and treatment.眼表和视网膜疾病中的外泌体和自噬:病理生理学和治疗的新见解。
Stem Cell Res Ther. 2022 May 3;13(1):174. doi: 10.1186/s13287-022-02854-8.
8
MiR-223-3p Regulates Autophagy and Inflammation by Targeting ATG16L1 in Fusarium solani-Induced Keratitis.miR-223-3p 通过靶向 ATG16L1 调控 Fusarium solani 诱导性角膜炎中的自噬和炎症。
Invest Ophthalmol Vis Sci. 2022 Jan 3;63(1):41. doi: 10.1167/iovs.63.1.41.
9
MicroRNA-665-3p exacerbates nonalcoholic fatty liver disease in mice.miR-665-3p 促进小鼠非酒精性脂肪性肝病的发生。
Bioengineered. 2022 Feb;13(2):2927-2942. doi: 10.1080/21655979.2021.2017698.
The Role of Autophagy in the Innate Immune Response to Fungal Keratitis Caused by Aspergillus fumigatus Infection.
自噬在烟曲霉感染所致真菌性角膜炎先天免疫反应中的作用
Invest Ophthalmol Vis Sci. 2020 Feb 7;61(2):25. doi: 10.1167/iovs.61.2.25.
4
Protective effect inhibiting the expression of miR-181a on the diabetic corneal nerve in a mouse model.抑制 miR-181a 的表达对糖尿病小鼠模型角膜神经的保护作用。
Exp Eye Res. 2020 Mar;192:107925. doi: 10.1016/j.exer.2020.107925. Epub 2020 Jan 9.
5
cancer mutations and alternative mRNA splicing reveal a conjugation switch that regulates ATG12-ATG5-ATG16L1 complex assembly and autophagy.癌症突变和可变mRNA剪接揭示了一种调节ATG12-ATG5-ATG16L1复合物组装及自噬的缀合开关。
Cell Discov. 2019 Aug 27;5:42. doi: 10.1038/s41421-019-0110-1. eCollection 2019.
6
MicroRNA-24 protects retina from degeneration in rats by down-regulating chitinase-3-like protein 1.微小 RNA-24 通过下调几丁质酶 3 样蛋白 1 来保护大鼠视网膜免受变性。
Exp Eye Res. 2019 Nov;188:107791. doi: 10.1016/j.exer.2019.107791. Epub 2019 Sep 3.
7
A case of fungal keratitis due to after an indigenous healing practice.因一种本土治疗方法导致的真菌性角膜炎病例。 (原句“due to after an indigenous healing practice”表述不完整,推测补充完整后翻译如上,你可根据实际情况调整)
IDCases. 2019 Aug 5;18:e00618. doi: 10.1016/j.idcr.2019.e00618. eCollection 2019.
8
An Omics Approach to Diagnosing or Investigating Fungal Keratitis.一种用于诊断或研究真菌性角膜炎的组学方法。
Int J Mol Sci. 2019 Jul 25;20(15):3631. doi: 10.3390/ijms20153631.
9
New insights into the interplay between autophagy, gut microbiota and inflammatory responses in IBD.深入了解自噬、肠道微生物群和 IBD 中炎症反应之间的相互作用。
Autophagy. 2020 Jan;16(1):38-51. doi: 10.1080/15548627.2019.1635384. Epub 2019 Jul 9.
10
Histone deacetylase inhibitor attenuates experimental fungal keratitis in mice.组蛋白去乙酰化酶抑制剂可减轻小鼠实验性真菌性角膜炎。
Sci Rep. 2019 Jul 8;9(1):9859. doi: 10.1038/s41598-019-46361-y.