• 文献检索
  • 文档翻译
  • 深度研究
  • 学术资讯
  • Suppr Zotero 插件Zotero 插件
  • 邀请有礼
  • 套餐&价格
  • 历史记录
应用&插件
Suppr Zotero 插件Zotero 插件浏览器插件Mac 客户端Windows 客户端微信小程序
定价
高级版会员购买积分包购买API积分包
服务
文献检索文档翻译深度研究API 文档MCP 服务
关于我们
关于 Suppr公司介绍联系我们用户协议隐私条款
关注我们

Suppr 超能文献

核心技术专利:CN118964589B侵权必究
粤ICP备2023148730 号-1Suppr @ 2026

文献检索

告别复杂PubMed语法,用中文像聊天一样搜索,搜遍4000万医学文献。AI智能推荐,让科研检索更轻松。

立即免费搜索

文件翻译

保留排版,准确专业,支持PDF/Word/PPT等文件格式,支持 12+语言互译。

免费翻译文档

深度研究

AI帮你快速写综述,25分钟生成高质量综述,智能提取关键信息,辅助科研写作。

立即免费体验

BMI1 可使来自人外周血单个核细胞的功能性成红细胞大量扩增。

BMI1 enables extensive expansion of functional erythroblasts from human peripheral blood mononuclear cells.

机构信息

Blood and Cell Therapy Institute, Division of Life Sciences and Medicine, University of Science and Technology of China, Hefei, Anhui 230027, China; Division of Hematology, Johns Hopkins University School of Medicine, Baltimore, MD 21205, USA.

Division of Hematology, Johns Hopkins University School of Medicine, Baltimore, MD 21205, USA; Division of Hematology, Huashan Hospital of Fudan University, Shanghai 200040, China.

出版信息

Mol Ther. 2021 May 5;29(5):1918-1932. doi: 10.1016/j.ymthe.2021.01.022. Epub 2021 Jan 21.

DOI:10.1016/j.ymthe.2021.01.022
PMID:33484967
原文链接:https://pmc.ncbi.nlm.nih.gov/articles/PMC8116606/
Abstract

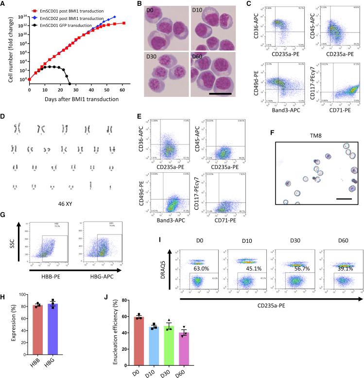
Transfusion of red blood cells (RBCs) from ABO-matched but genetically unrelated donors is commonly used for treating anemia and acute blood loss. Increasing demand and insufficient supply for donor RBCs, especially those of universal blood types or free of known and unknown pathogens, has called for ex vivo generation of functional RBCs by large-scale cell culture. However, generating physiological numbers of transfusable cultured RBCs (cRBCs) ex vivo remains challenging, due to our inability to either extensively expand primary RBC precursors (erythroblasts) or achieve efficient enucleation once erythroblasts have been expanded and induced to differentiation and maturation. Here, we report that ectopic expression of the human BMI1 gene confers extensive expansion of human erythroblasts, which can be derived readily from adult peripheral blood mononuclear cells of either healthy donors or sickle cell patients. These extensively expanded erythroblasts (E3s) are able to proliferate exponentially (>1 trillion-fold in 2 months) in a defined culture medium. Expanded E3 cells are karyotypically normal and capable of terminal maturation with approximately 50% enucleation. Additionally, E3-derived cRBCs can circulate in a mouse model following transfusion similar to primary human RBCs. Therefore, we provide a facile approach of generating physiological numbers of human functional erythroblasts ex vivo.

摘要

输注 ABO 血型匹配但基因上无关的供者的红细胞 (RBC) 常用于治疗贫血和急性失血。由于对供体 RBC 的需求增加而供应不足,特别是对通用血型或无已知和未知病原体的 RBC 的需求增加,因此需要通过大规模细胞培养来体外生成功能性 RBC。然而,由于我们既不能广泛扩增主要的 RBC 前体(成红细胞),也不能在成红细胞扩增并诱导其分化和成熟后实现有效的去核,因此在体外生成可输血的培养 RBC(cRBC)仍然具有挑战性。在这里,我们报告异位表达人 BMI1 基因赋予了人成红细胞的广泛扩增,这些成红细胞可以很容易地从健康供者或镰状细胞病患者的成人外周血单核细胞中获得。这些广泛扩增的成红细胞 (E3) 能够在定义的培养基中指数级增殖 (>2 个月内 1 万亿倍)。扩增的 E3 细胞具有正常的核型,能够进行终末成熟,去核率约为 50%。此外,E3 衍生的 cRBC 在输血后可在小鼠模型中循环,类似于原发性人 RBC。因此,我们提供了一种简便的方法来在体外生成生理性数量的人功能性成红细胞。

https://cdn.ncbi.nlm.nih.gov/pmc/blobs/5fd4/8116606/e955f9a9faf9/gr6.jpg
https://cdn.ncbi.nlm.nih.gov/pmc/blobs/5fd4/8116606/e987225a651c/fx1.jpg
https://cdn.ncbi.nlm.nih.gov/pmc/blobs/5fd4/8116606/c52132c1d6cf/gr1.jpg
https://cdn.ncbi.nlm.nih.gov/pmc/blobs/5fd4/8116606/198bc4d8914d/gr2.jpg
https://cdn.ncbi.nlm.nih.gov/pmc/blobs/5fd4/8116606/c26a17a6b348/gr3.jpg
https://cdn.ncbi.nlm.nih.gov/pmc/blobs/5fd4/8116606/79cbfeedea48/gr4.jpg
https://cdn.ncbi.nlm.nih.gov/pmc/blobs/5fd4/8116606/beeaf41b9deb/gr5.jpg
https://cdn.ncbi.nlm.nih.gov/pmc/blobs/5fd4/8116606/e955f9a9faf9/gr6.jpg
https://cdn.ncbi.nlm.nih.gov/pmc/blobs/5fd4/8116606/e987225a651c/fx1.jpg
https://cdn.ncbi.nlm.nih.gov/pmc/blobs/5fd4/8116606/c52132c1d6cf/gr1.jpg
https://cdn.ncbi.nlm.nih.gov/pmc/blobs/5fd4/8116606/198bc4d8914d/gr2.jpg
https://cdn.ncbi.nlm.nih.gov/pmc/blobs/5fd4/8116606/c26a17a6b348/gr3.jpg
https://cdn.ncbi.nlm.nih.gov/pmc/blobs/5fd4/8116606/79cbfeedea48/gr4.jpg
https://cdn.ncbi.nlm.nih.gov/pmc/blobs/5fd4/8116606/beeaf41b9deb/gr5.jpg
https://cdn.ncbi.nlm.nih.gov/pmc/blobs/5fd4/8116606/e955f9a9faf9/gr6.jpg

相似文献

1
BMI1 enables extensive expansion of functional erythroblasts from human peripheral blood mononuclear cells.BMI1 可使来自人外周血单个核细胞的功能性成红细胞大量扩增。
Mol Ther. 2021 May 5;29(5):1918-1932. doi: 10.1016/j.ymthe.2021.01.022. Epub 2021 Jan 21.
2
Extensive ex vivo expansion of functional human erythroid precursors established from umbilical cord blood cells by defined factors.通过定义因子,从脐血细胞中建立了大量体外扩增的功能性人红系前体细胞。
Mol Ther. 2014 Feb;22(2):451-463. doi: 10.1038/mt.2013.201. Epub 2013 Sep 3.
3
An Optimized Human Erythroblast Differentiation System Reveals Cholesterol-Dependency of Robust Production of Cultured Red Blood Cells Ex Vivo.优化的人红细胞分化系统揭示了体外培养的红细胞大量生成对胆固醇的依赖性。
Adv Sci (Weinh). 2024 Jun;11(22):e2303471. doi: 10.1002/advs.202303471. Epub 2024 Mar 13.
4
Ex vivo large-scale generation of human red blood cells from cord blood CD34+ cells by co-culturing with macrophages.通过与巨噬细胞共培养从脐带血CD34+细胞大规模体外生成人红细胞。
Int J Hematol. 2008 May;87(4):339-350. doi: 10.1007/s12185-008-0062-y.
5
Red blood cell generation by three-dimensional aggregate cultivation of late erythroblasts.通过晚期成红细胞的三维聚集体培养生成红细胞
Tissue Eng Part A. 2015 Feb;21(3-4):817-28. doi: 10.1089/ten.TEA.2014.0325. Epub 2015 Jan 8.
6
Large-scale in vitro production of red blood cells from human peripheral blood mononuclear cells.从人外周血单个核细胞大规模体外生产红细胞。
Blood Adv. 2019 Nov 12;3(21):3337-3350. doi: 10.1182/bloodadvances.2019000689.
7
Long-term storage does not alter functionality of in vitro generated human erythroblasts: implications for ex vivo generated erythroid transfusion products.长期储存不会改变体外生成的人类红系细胞的功能:对体外生成的红细胞输血产品的影响。
Transfusion. 2009 Dec;49(12):2668-79. doi: 10.1111/j.1537-2995.2009.02329.x. Epub 2009 Jul 29.
8
Expansion and differentiation of ex vivo cultured erythroblasts in scalable stirred bioreactors.体外培养的红细胞在可扩展搅拌式生物反应器中的扩增和分化。
Biotechnol Bioeng. 2022 Nov;119(11):3096-3116. doi: 10.1002/bit.28193. Epub 2022 Aug 5.
9
Bmi-1 Regulates Extensive Erythroid Self-Renewal.Bmi-1 调节广泛的红细胞自我更新。
Stem Cell Reports. 2015 Jun 9;4(6):995-1003. doi: 10.1016/j.stemcr.2015.05.003. Epub 2015 May 28.
10
In vitro clinical-grade generation of red blood cells from human umbilical cord blood CD34+ cells.从人脐带血CD34+细胞体外临床级生成红细胞。
Transfusion. 2008 Oct;48(10):2235-45. doi: 10.1111/j.1537-2995.2008.01828.x. Epub 2008 Jul 31.

引用本文的文献

1
BMI1 regulates human erythroid self-renewal through both gene repression and gene activation.BMI1通过基因抑制和基因激活来调节人类红细胞的自我更新。
Nat Commun. 2025 Aug 15;16(1):7619. doi: 10.1038/s41467-025-62993-3.
2
3' UTR-truncated HMGA2 promotes erythroblasts production from human embryonic stem cells.3'非翻译区截短的HMGA2促进人胚胎干细胞产生成红细胞。
Stem Cells Transl Med. 2025 Jan 17;14(1). doi: 10.1093/stcltm/szaf001.
3
Label-free separation of peripheral blood mononuclear cells from whole blood by gradient acoustic focusing.

本文引用的文献

1
Comparing the two leading erythroid lines BEL-A and HUDEP-2.比较两种主要的红系细胞系BEL-A和HUDEP-2。
Haematologica. 2020 Aug;105(8):e389-e394. doi: 10.3324/haematol.2019.229211. Epub 2019 Nov 21.
2
Robust generation of erythroid and multilineage hematopoietic progenitors from human iPSCs using a scalable monolayer culture system.利用可扩展的单层培养系统从人诱导多能干细胞中稳健生成红系和多谱系造血祖细胞。
Stem Cell Res. 2019 Dec;41:101600. doi: 10.1016/j.scr.2019.101600. Epub 2019 Oct 15.
3
Large-scale in vitro production of red blood cells from human peripheral blood mononuclear cells.
梯度声聚焦法无标记分离全血中的外周血单个核细胞。
Sci Rep. 2024 Apr 16;14(1):8748. doi: 10.1038/s41598-024-59156-7.
4
Stem cell factor and erythropoietin-independent production of cultured reticulocytes.干细胞因子和红细胞生成素独立培养网织红细胞的生成。
Haematologica. 2024 Nov 1;109(11):3705-3720. doi: 10.3324/haematol.2023.284427.
5
Engineered extracellular vesicles enable high-efficient delivery of intracellular therapeutic proteins.工程细胞外囊泡可实现细胞内治疗性蛋白的高效递送。
Protein Cell. 2024 Oct 1;15(10):724-743. doi: 10.1093/procel/pwae015.
6
An Optimized Human Erythroblast Differentiation System Reveals Cholesterol-Dependency of Robust Production of Cultured Red Blood Cells Ex Vivo.优化的人红细胞分化系统揭示了体外培养的红细胞大量生成对胆固醇的依赖性。
Adv Sci (Weinh). 2024 Jun;11(22):e2303471. doi: 10.1002/advs.202303471. Epub 2024 Mar 13.
7
Generation of red blood cells from induced pluripotent stem cells.诱导多能干细胞生成红细胞。
Curr Opin Hematol. 2024 May 1;31(3):115-121. doi: 10.1097/MOH.0000000000000810. Epub 2024 Feb 13.
8
Molecular basis of polycomb group protein-mediated fetal hemoglobin repression.多梳蛋白介导的胎儿血红蛋白抑制的分子基础。
Blood. 2023 Jun 1;141(22):2756-2770. doi: 10.1182/blood.2022019578.
9
Integrating transcription-factor abundance with chromatin accessibility in human erythroid lineage commitment.将转录因子丰度与染色质可及性整合到人类红系谱系的定向分化中。
Cell Rep Methods. 2022 Mar 28;2(3). doi: 10.1016/j.crmeth.2022.100188. Epub 2022 Mar 21.
10
Analyses of erythropoiesis from embryonic stem cell-CD34 and cord blood-CD34 cells reveal mechanisms for defective expansion and enucleation of embryomic stem cell-erythroid cells.从胚胎干细胞-CD34 和脐血-CD34 细胞中对红细胞生成的分析揭示了胚胎干细胞-红细胞细胞的缺陷扩展和去核的机制。
J Cell Mol Med. 2022 Apr;26(8):2404-2416. doi: 10.1111/jcmm.17263. Epub 2022 Mar 5.
从人外周血单个核细胞大规模体外生产红细胞。
Blood Adv. 2019 Nov 12;3(21):3337-3350. doi: 10.1182/bloodadvances.2019000689.
4
The global need and availability of blood products: a modelling study.全球血液制品的需求与供应:一项建模研究。
Lancet Haematol. 2019 Dec;6(12):e606-e615. doi: 10.1016/S2352-3026(19)30200-5. Epub 2019 Oct 17.
5
Enhanced Ex Vivo Generation of Erythroid Cells from Human Induced Pluripotent Stem Cells in a Simplified Cell Culture System with Low Cytokine Support.简化细胞培养系统中低细胞因子支持下的人诱导多能干细胞体外扩增生成红细胞。
Stem Cells Dev. 2019 Dec 1;28(23):1540-1551. doi: 10.1089/scd.2019.0132. Epub 2019 Nov 19.
6
Human-induced pluripotent stem cell-derived blood products: state of the art and future directions.人诱导多能干细胞衍生的血液制品:现状与未来方向。
FEBS Lett. 2019 Dec;593(23):3288-3303. doi: 10.1002/1873-3468.13599. Epub 2019 Oct 20.
7
Current Advances in Red Blood Cell Generation Using Stem Cells from Diverse Sources.利用多种来源干细胞生成红细胞的当前进展
Stem Cells Int. 2019 Jul 29;2019:9281329. doi: 10.1155/2019/9281329. eCollection 2019.
8
Bmi1 restricts the adipogenic differentiation of bone marrow stromal cells to maintain the integrity of the hematopoietic stem cell niche.Bmi1 限制骨髓基质细胞的成脂分化,以维持造血干细胞龛的完整性。
Exp Hematol. 2019 Aug;76:24-37. doi: 10.1016/j.exphem.2019.07.006. Epub 2019 Aug 11.
9
Bmi1 Suppresses Adipogenesis in the Hematopoietic Stem Cell Niche.Bmi1 抑制造血干细胞龛中的脂肪生成。
Stem Cell Reports. 2019 Sep 10;13(3):545-558. doi: 10.1016/j.stemcr.2019.05.027. Epub 2019 Jun 27.
10
Sequential cellular niches control the generation of enucleated erythrocytes from human pluripotent stem cells.连续的细胞龛控制着人多能干细胞去核红细胞的生成。
Haematologica. 2020 Jan 31;105(2):e48-e51. doi: 10.3324/haematol.2018.211664. Print 2020.