Department of Dermatology, University of Michigan Medical School, Ann Arbor, Mich.
Department of Biostatistics, Center for Statistical Genetics, University of Michigan, Ann Arbor, Mich.
J Allergy Clin Immunol. 2021 Mar;147(3):857-869.e7. doi: 10.1016/j.jaci.2021.01.006. Epub 2021 Jan 21.
Coronavirus disease 2019 (COVID-19) is commonly associated with skin manifestations, and may also exacerbate existing skin diseases, yet the relationship between COVID-19 and skin diseases remains unclear.
By investigating this relationship through a multiomics approach, we sought to ascertain whether patients with skin conditions are more susceptible to COVID-19.
We conducted an epidemiological study and then compared gene expression across 9 different inflammatory skin conditions and severe acute respiratory syndrome coronavirus 2-infected bronchial epithelial cell lines, and then performed a genome-wide association study transdisease meta-analysis between COVID-19 susceptibility and 2 skin diseases (psoriasis and atopic dermatitis).
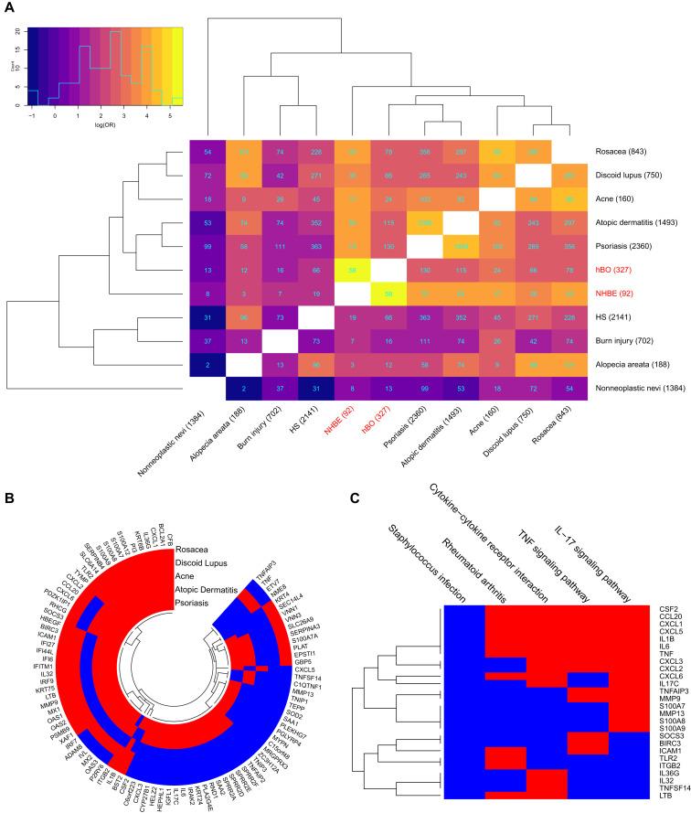
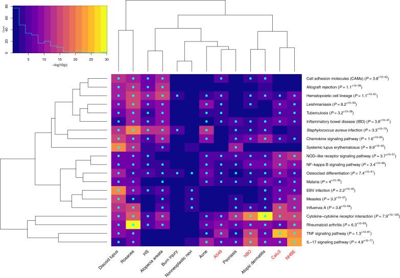
Skin conditions, including psoriasis and atopic dermatitis, increase the risk of COVID-19 (odds ratio, 1.55; P = 1.4 × 10) but decrease the risk of mechanical ventilation (odds ratio, 0.22; P = 8.5 × 10). We observed significant overlap in gene expression between the infected normal bronchial epithelial cells and inflammatory skin diseases, such as psoriasis and atopic dermatitis. For genes that are commonly induced in both the severe acute respiratory syndrome coronavirus 2 infection and skin diseases, there are 4 S100 family members located in the epidermal differentiation complex, and we also identified the "IL-17 signaling pathway" (P = 4.9 × 10) as one of the most significantly enriched pathways. Furthermore, a shared genome-wide significant locus in the epidermal differentiation complex was identified between psoriasis and severe acute respiratory syndrome coronavirus 2 infection, with the lead marker being a significant expression quantitative trait locus for S100A12 (P = 3.3 × 10).
Together our findings suggest association between inflammatory skin conditions and higher risk of COVID-19, but with less severe course, and highlight shared components involved in anti-COVID-19 immune response.
2019 年冠状病毒病(COVID-19)常伴有皮肤表现,也可能使原有皮肤病恶化,但 COVID-19 与皮肤病之间的关系尚不清楚。
通过多组学方法研究这种关系,我们旨在确定患有皮肤病的患者是否更容易感染 COVID-19。
我们进行了一项流行病学研究,比较了 9 种不同炎症性皮肤病和严重急性呼吸综合征冠状病毒 2 感染的支气管上皮细胞系的基因表达,然后对 COVID-19 易感性与 2 种皮肤病(银屑病和特应性皮炎)进行了跨疾病全基因组关联研究荟萃分析。
皮肤疾病,包括银屑病和特应性皮炎,会增加 COVID-19 的风险(优势比,1.55;P=1.4×10),但会降低机械通气的风险(优势比,0.22;P=8.5×10)。我们观察到受感染的正常支气管上皮细胞与炎症性皮肤病(如银屑病和特应性皮炎)之间的基因表达存在显著重叠。对于在严重急性呼吸综合征冠状病毒 2 感染和皮肤病中共同诱导的基因,有 4 个 S100 家族成员位于表皮分化复合物中,我们还确定了“IL-17 信号通路”(P=4.9×10)为最显著富集通路之一。此外,还在银屑病和严重急性呼吸综合征冠状病毒 2 感染之间的表皮分化复合物中发现了一个共同的全基因组显著位置,其主要标志物是 S100A12 的显著表达数量性状基因座(P=3.3×10)。
我们的研究结果表明,炎症性皮肤病与 COVID-19 风险增加相关,但疾病严重程度较轻,并强调了参与抗 COVID-19 免疫反应的共同成分。